Is there a problem with texture displacement or is this an expected issue? I believe that the new 2026 displacement would allow "live shader" input, and so I have 2 triplanar textures plugged into a mix node.
Soloing the mix node shows pretty obvious details and variation from white to gray.
However, the actual geometry is displaed with zero details at all, it remains flat. I've tried setting the displacement to crazy high values to no avail.
Images: https://imgur.com/a/0nKMNLl
Octane 2026.1 for Cinema4D - v1.8
Moderators: ChrisHekman, aoktar
Today I tried the new version of X-Particles and found that I can preview when rendering nxMesher, but it crashes when sending a full render. Turning off nxMesher also causes Octane to crash. I don't know if this issue is related to Octane or INSYDIUM, so I will report it to both places.
Cheers.
Cheers.
3D Motion Graphics Designer / E-commerce Designer
13700K / 64GB / 4090 / PSU 1250W
13700K / 64GB / 4090 / PSU 1250W
About new Texture Displacement, you need to have the Projection node to Mesh UV, and the Quality to High: If Quality is set to Normal, you go back to old Texture Displacement.foliumcr wrote: Sat Nov 29, 2025 5:18 am Is there a problem with texture displacement or is this an expected issue? I believe that the new 2026 displacement would allow "live shader" input, and so I have 2 triplanar textures plugged into a mix node.
Soloing the mix node shows pretty obvious details and variation from white to gray.
However, the actual geometry is displaed with zero details at all, it remains flat. I've tried setting the displacement to crazy high values to no avail.
Images: https://imgur.com/a/0nKMNLl
ciao,
Beppe
- quicksil7er

- Posts: 1
- Joined: Tue Apr 23, 2019 8:48 pm
Maybe there’s another issue with the new texture displacement. As soon as I activate it in a very basic scene, I start seeing a black line running through the rendered image (see attachment). Switching the quality to “Normal” fixes the issue, since it switches back to the old texture displacement. I’m not sure whether this is something on my end or a more general problem.
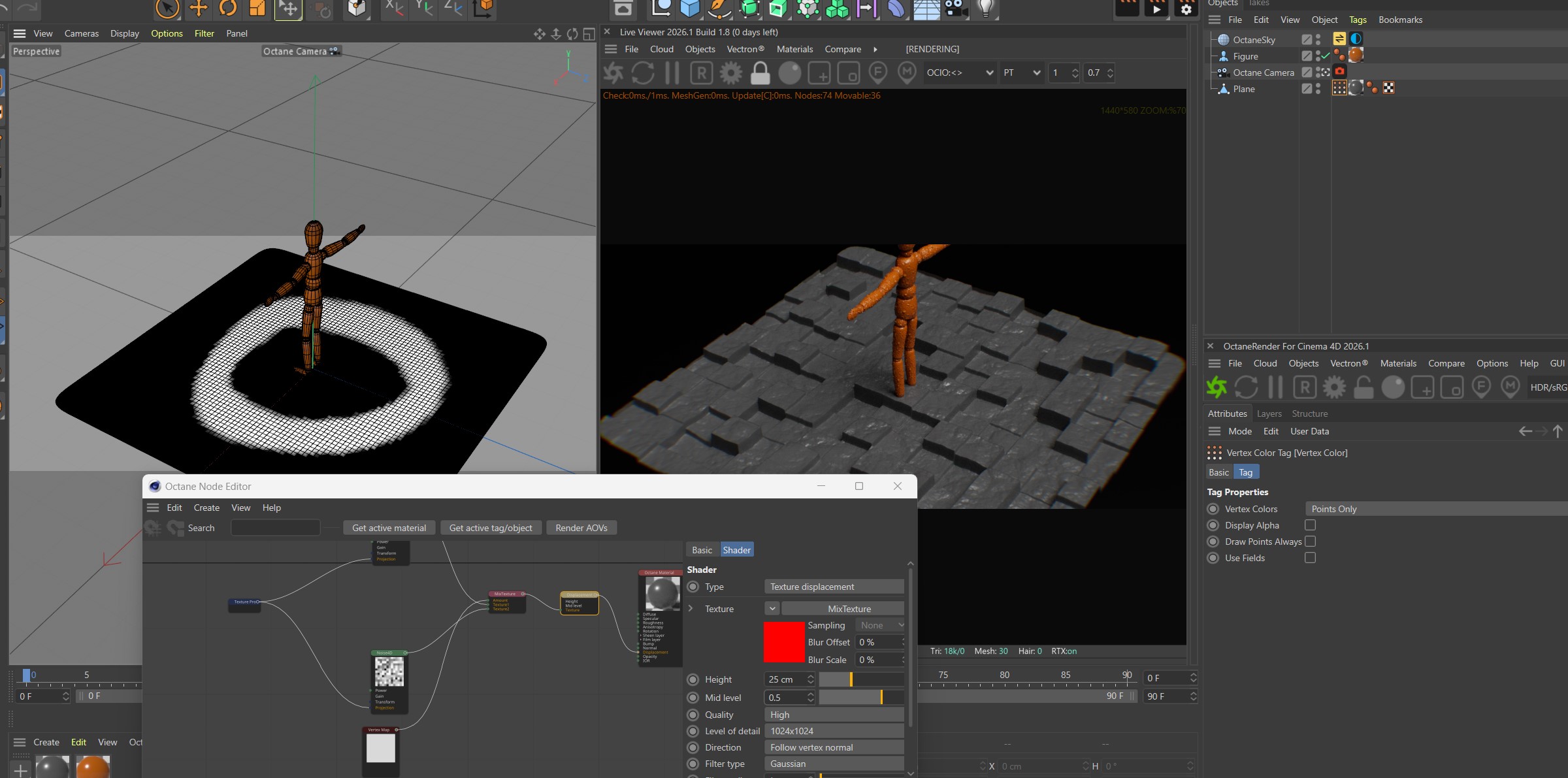
Hi guys, can you help me, vertex displacement doesn`t work with mix texture. Maybe I'm doing something wrong when I try to throw a vertex map into an amount of mix node.
Win 11 x64 | Amd threadripper 1950x | 128gb | Rtx 3090ti
Please export your scene in .orbx then share it with core devs in this discussion:quicksil7er wrote: Sat Nov 29, 2025 10:53 am Maybe there’s another issue with the new texture displacement. As soon as I activate it in a very basic scene, I start seeing a black line running through the rendered image (see attachment). Switching the quality to “Normal” fixes the issue, since it switches back to the old texture displacement. I’m not sure whether this is something on my end or a more general problem.Texture Disp Capture d'écran 2025-11-29 113903.png
viewtopic.php?t=85315
Thanks.
ciao,
Beppe
Vertex maps are still unsupported with Displacement, both Texture and Vertex.akvahouse wrote: Sat Nov 29, 2025 2:01 pm Hi guys, can you help me, vertex displacement doesn`t work with mix texture. Maybe I'm doing something wrong when I try to throw a vertex map into an amount of mix node.
Screenshot_1.jpg
You need to bake the Vertex map to a grayscale image via C4D tag and use it with Displacement.
ciao,
Beppe
Confirmed, the issue is back, please disable C4D Save option, save your results via Render Settings/OctaneRender/Render AOV Manager tab, and enable the "Denoised beauty" option, everything is working as expected: ciao,Idonee wrote: Mon Dec 01, 2025 9:46 am Hey. Seems "use denoised beauty pass" іs it not working, or is it just for me?
Beppe
- ChrisHekman

- Posts: 1101
- Joined: Wed Jan 18, 2017 3:09 pm
Could you send us the scene?Anlv wrote: Sat Nov 29, 2025 8:42 am Today I tried the new version of X-Particles and found that I can preview when rendering nxMesher, but it crashes when sending a full render. Turning off nxMesher also causes Octane to crash. I don't know if this issue is related to Octane or INSYDIUM, so I will report it to both places.
Cheers.
PixPin_2025-11-29_16-41-31.png
_BugReport.zip
