Hi,
Has anyone notified or checked new Help window? Understood the trick of usage and some internal scenes on for topics? Have you found it usefull?
Version 2.14.0 - TEST
Moderators: ChrisHekman, aoktar
Octane For Cinema 4D developer / 3d generalist
3930k / 16gb / 780ti + 1070/1080 / psu 1600w / numerous hw
3930k / 16gb / 780ti + 1070/1080 / psu 1600w / numerous hw
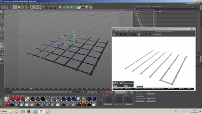
There seems to be a bug with the Cloner:
When "Render instances" is checked within the top most Cloner object I get missing geometry in the Octane Live View window after syncing (pressing the free button).
See attached example.
Is this just me or a bug?
When "Render instances" is checked within the top most Cloner object I get missing geometry in the Octane Live View window after syncing (pressing the free button).
See attached example.
Is this just me or a bug?
Last edited by rschrem on Wed Dec 03, 2014 11:30 am, edited 1 time in total.
Yes, it's very helpful to have it organized the way you did! Thanksaoktar wrote:Hi,
Has anyone notified or checked new Help window? Understood the trick of usage and some internal scenes on for topics? Have you found it usefull?
I've tested this and everything is working fine!rschrem wrote:There seems to be a bug with the Cloner:
When "Render instances" is checked within the top most Cloner object I get missing geometry in the Octane Live View window after syncing (pressing the free button).
See attached example.
Is this just me or a bug?
Win 8.1 Pro 64-bit| i7-4930k 3.4GHz | 32 Gb RAM | GTX 980 4Gb| Driver Version 344.75
OK with further testing after looking at you OM, Octane can't render render instances of render instances. This happens every time you try to nest render instances inside other render instances.
Ahmed, is this a limitation or a bug?
Ahmed, is this a limitation or a bug?
Win 8.1 Pro 64-bit| i7-4930k 3.4GHz | 32 Gb RAM | GTX 980 4Gb| Driver Version 344.75
yes, it's a limit. Not easy to handle it for realtime structures. I'll look for improvements on the future. But currently we have to work like that.pBarrelas wrote:OK with further testing after looking at you OM, Octane can't render render instances of render instances. This happens every time you try to nest render instances inside other render instances.
Ahmed, is this a limitation or a bug?
Octane For Cinema 4D developer / 3d generalist
3930k / 16gb / 780ti + 1070/1080 / psu 1600w / numerous hw
3930k / 16gb / 780ti + 1070/1080 / psu 1600w / numerous hw
OK, thanks for the clarification!aoktar wrote:yes, it's a limit. Not easy to handle it for realtime structures. I'll look for improvements on the future. But currently we have to work like that.pBarrelas wrote:OK with further testing after looking at you OM, Octane can't render render instances of render instances. This happens every time you try to nest render instances inside other render instances.
Ahmed, is this a limitation or a bug?
Win 8.1 Pro 64-bit| i7-4930k 3.4GHz | 32 Gb RAM | GTX 980 4Gb| Driver Version 344.75
i have a problem with 2.14 and cuda 344.11:
when i try to render a big project approx. 400 MB Cinemafile
my cinema crash.
but only when i use more then one gtx card
with one gtx 780 ti NO problem
with one gtx 980 NO problem
with 2 780 plus 2 980 > Cinema crash with NVIDIA error Code 9
the error appeares only wen i render in picture viewer, in live viewer there is no problem
when i try to render a big project approx. 400 MB Cinemafile
my cinema crash.
but only when i use more then one gtx card
with one gtx 780 ti NO problem
with one gtx 980 NO problem
with 2 780 plus 2 980 > Cinema crash with NVIDIA error Code 9
the error appeares only wen i render in picture viewer, in live viewer there is no problem
kracher,
crash or error? Crash is getting out of of program with some windows errors.
What says octane log on Cuda error? Check you polygon counts. They can be different on render output against Live viewer. Live viewer will use subdivision for display.
crash or error? Crash is getting out of of program with some windows errors.
What says octane log on Cuda error? Check you polygon counts. They can be different on render output against Live viewer. Live viewer will use subdivision for display.
Octane For Cinema 4D developer / 3d generalist
3930k / 16gb / 780ti + 1070/1080 / psu 1600w / numerous hw
3930k / 16gb / 780ti + 1070/1080 / psu 1600w / numerous hw
- virtualzapp

- Posts: 33
- Joined: Fri Aug 16, 2013 8:44 pm
- Location: Montreal, Canada
- Contact:
aoktar wrote:Hi,
Has anyone notified or checked new Help window? Understood the trick of usage and some internal scenes on for topics? Have you found it usefull?
Hi Ahmed,
Working on Mac, very well done!
Cheers
Regis
VFX compositor / CG generalist
Mac Pro 12C 2.93GHz, 64gb ram, 1xGTX Titan X, 4xGTX Titans in Cubix
Mac Pro 12C 2.93GHz, 64gb ram, 1xGTX Titan X, 4xGTX Titans in Cubix
