IES distribution visualisation (3.02 -4.0-4.5) not work

Sub forum for bug reports
Forum rules
Before posting a bug report, please check the following:
1. That the issue has not already been disclosed
2. That the issue is specific to this plugin, and not Octane in general (Try reproducing it in Standalone)
Bugs related to the Octane Engine itself should be posted into the Standalone Support sub-forum.


All bug reports should include the information below, along with a detailed description of the issue and steps to reproduce it.
A. Operating System, including version (i.e. Win 7, OSX 10.11.2, Ubuntu 14.04, etc.)
B. Graphics Card(s) model (i.e. GTX 580 - 3GB, TITAN, etc.)
C. RAM Capacity (i.e. 6 GB)
D. Nvidia driver version (i.e. 7.50, 7.5.22)
E. OctaneRender Standalone version, if installed (i.e. 2.24.2, 2.23, etc.)
F. OctaneRender plugin version (i.e. v2.25 - 2.21)
G. Host application version, including build number if available (i.e. 3ds Max 2016 Build 18.0)
User avatar
Elvissuperstar007
Licensed Customer
Posts: 2538
Joined: Thu May 20, 2010 8:20 am
Location: Ukraine
Contact:

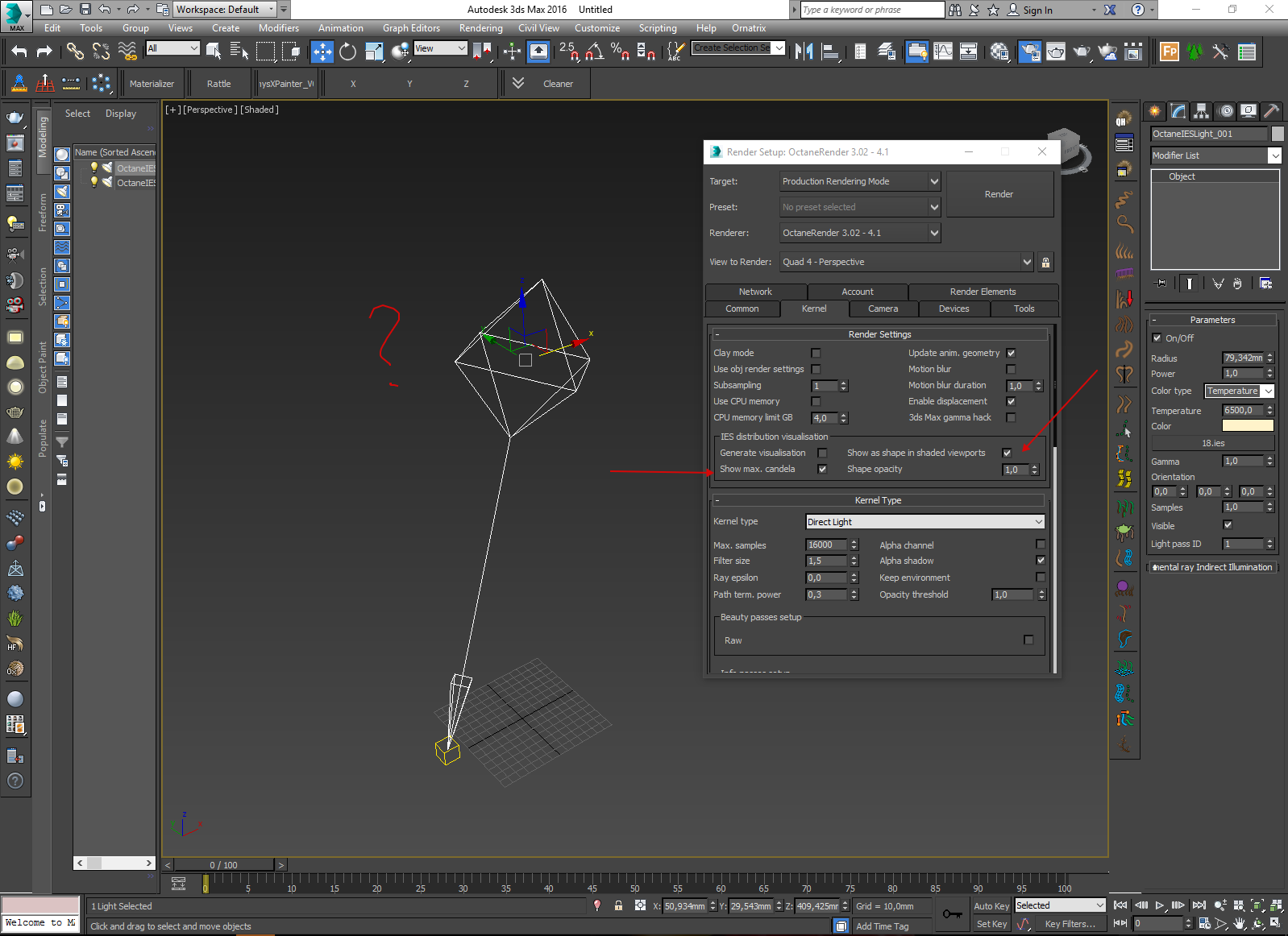
not work
3ds max 2016 SP3 win 10 2x 580 GTX
Attachments
Clip2net_160701115727.png
Last edited by Elvissuperstar007 on Fri Jul 08, 2016 7:02 am, edited 6 times in total.
Win11/msi x79a-gd45 (8d)/ Intel Xeon e5 2690v0/ 64gb DDR3 1866/ Nvidia 4090 Asus TUF/ be quiet! Straight Power 11 1000W 80 Plus Platinum
Page octane render " В Контакте " http://vkontakte.ru/club17913093
User avatar
Saramary
Licensed Customer
Posts: 147
Joined: Tue Jul 19, 2011 3:42 pm
Location: Auckland, New Zealand
Contact:

Have you tried to turn it on?
Clip2net_160701115727_1.jpg
Win 8.1 x64, i7-4930K 64GB, 2 x GTX-690
User avatar
Elvissuperstar007
Licensed Customer
Posts: 2538
Joined: Thu May 20, 2010 8:20 am
Location: Ukraine
Contact:

Saramary wrote:Have you tried to turn it on?
The attachment Clip2net_160701115727_1.jpg is no longer available
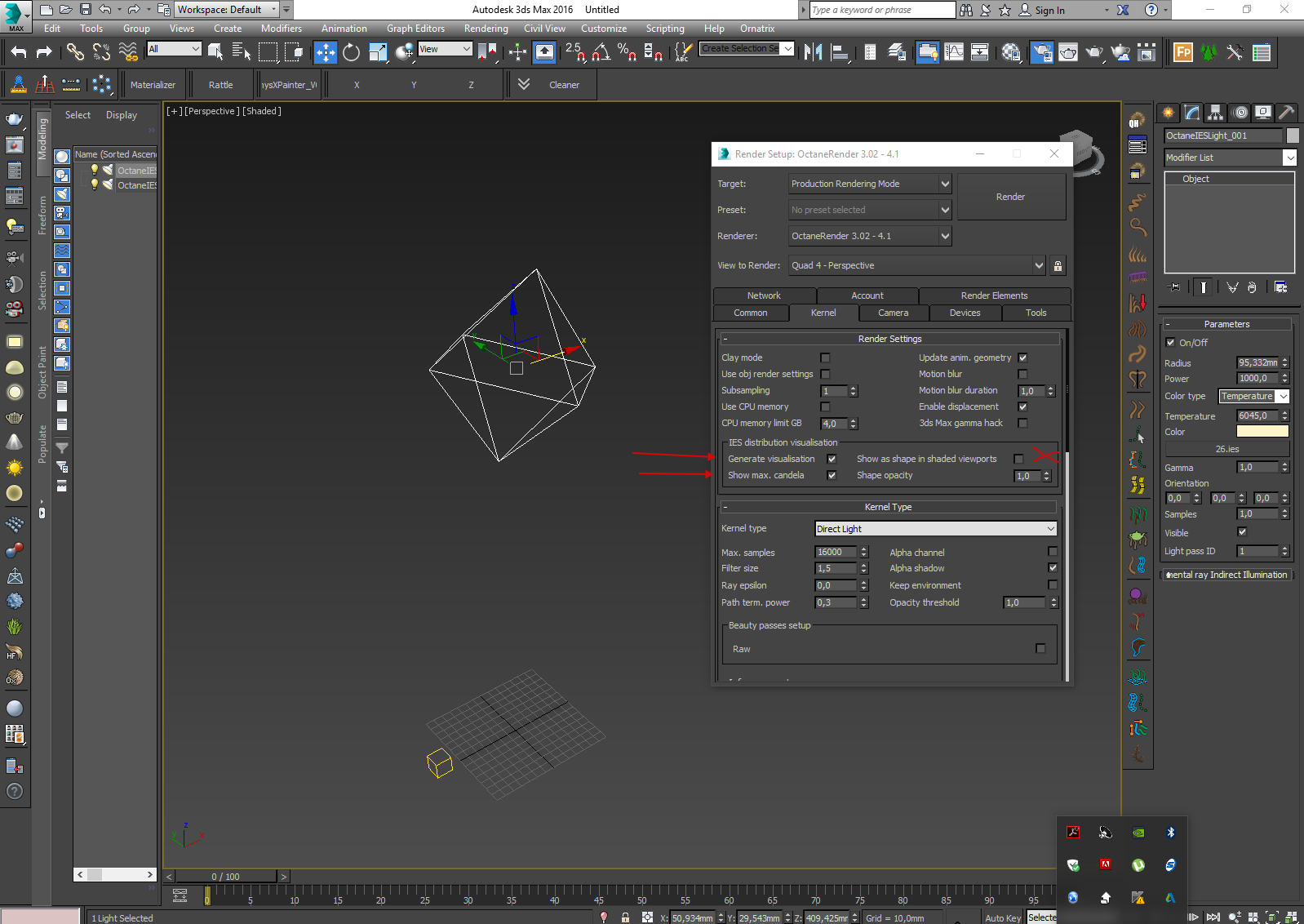
certainly tried everything, it does not work
Attachments
Clip2net_160701115727.png
Clip2net_160701140117.png
Clip2net_160701140035.png
Clip2net_160701135950.png
Clip2net_160701135914.png
Win11/msi x79a-gd45 (8d)/ Intel Xeon e5 2690v0/ 64gb DDR3 1866/ Nvidia 4090 Asus TUF/ be quiet! Straight Power 11 1000W 80 Plus Platinum
Page octane render " В Контакте " http://vkontakte.ru/club17913093
User avatar
vk3d
Licensed Customer
Posts: 69
Joined: Wed Feb 08, 2012 3:37 pm
Contact:

+1 . I have a same problem with IES.
Dual Xeon E5520 2.27 GHz, 48 GB DDR III
3ds Max 2016x64, Octane render for MAX, Titan Z
User avatar
JimStar
OctaneRender Team
Posts: 3835
Joined: Thu Jul 28, 2011 8:19 pm
Location: Auckland, New Zealand

The 3ds Max viewport does not refresh immediately after you enabled this feature. You need to do something in the viewport to force it to refresh after changing these settings (e.g. pan the camera). And the IES visualisation generation must be enabled if you want IES to be visualised.

But there may be still some issues, that may be caused by some particular IES files - 'cause this feature is "brand new" and not all possible variations of files were tested.
If you have issues - attach please the IES file that does not show up to the bug-report.
User avatar
Elvissuperstar007
Licensed Customer
Posts: 2538
Joined: Thu May 20, 2010 8:20 am
Location: Ukraine
Contact:

JimStar wrote:The 3ds Max viewport does not refresh immediately after you enabled this feature. You need to do something in the viewport to force it to refresh after changing these settings (e.g. pan the camera). And the IES visualisation generation must be enabled if you want IES to be visualised.

But there may be still some issues, that may be caused by some particular IES files - 'cause this feature is "brand new" and not all possible variations of files were tested.
If you have issues - attach please the IES file that does not show up to the bug-report.
Attachments
IES.rar
(23.21 KiB) Downloaded 171 times
Win11/msi x79a-gd45 (8d)/ Intel Xeon e5 2690v0/ 64gb DDR3 1866/ Nvidia 4090 Asus TUF/ be quiet! Straight Power 11 1000W 80 Plus Platinum
Page octane render " В Контакте " http://vkontakte.ru/club17913093
User avatar
Saramary
Licensed Customer
Posts: 147
Joined: Tue Jul 19, 2011 3:42 pm
Location: Auckland, New Zealand
Contact:

Your IES file:
1.png
2.png
3.png
Your scene:
4.png
Win 8.1 x64, i7-4930K 64GB, 2 x GTX-690
User avatar
Elvissuperstar007
Licensed Customer
Posts: 2538
Joined: Thu May 20, 2010 8:20 am
Location: Ukraine
Contact:

Saramary wrote:Your IES file:
The attachment 1.png is no longer available
The attachment 2.png is no longer available
The attachment 3.png is no longer available
Your scene:
The attachment 4.png is no longer available

it's not just me, I checked on 2014 sp5-2016 sp3 3ds max
loaded with different ways.
Cyrillic is not a user in Latin
Attachments
ies.gif
Win11/msi x79a-gd45 (8d)/ Intel Xeon e5 2690v0/ 64gb DDR3 1866/ Nvidia 4090 Asus TUF/ be quiet! Straight Power 11 1000W 80 Plus Platinum
Page octane render " В Контакте " http://vkontakte.ru/club17913093
User avatar
JimStar
OctaneRender Team
Posts: 3835
Joined: Thu Jul 28, 2011 8:19 pm
Location: Auckland, New Zealand

I've just checked it with cyrillic IES paths - works without any problems... Have you tried different IES file paths? Is it the same for any IES paths on your machine?
It may be some less obvious reason in your case... I need some more info to guess what is happening on your site.
User avatar
Elvissuperstar007
Licensed Customer
Posts: 2538
Joined: Thu May 20, 2010 8:20 am
Location: Ukraine
Contact:

JimStar wrote:I've just checked it with cyrillic IES paths - works without any problems... Have you tried different IES file paths? Is it the same for any IES paths on your machine?
It may be some less obvious reason in your case... I need some more info to guess what is happening on your site.
user vk3d same Problem ,
I tried to upload different ways
several more people checked , does not work

It may be the case in the Russian-speaking windose,
problem at all with Eastern Europe
Attachments
3.2.gif
Last edited by Elvissuperstar007 on Mon Jul 04, 2016 2:24 pm, edited 3 times in total.
Win11/msi x79a-gd45 (8d)/ Intel Xeon e5 2690v0/ 64gb DDR3 1866/ Nvidia 4090 Asus TUF/ be quiet! Straight Power 11 1000W 80 Plus Platinum
Page octane render " В Контакте " http://vkontakte.ru/club17913093
Post Reply

Return to “Bug Reports”