not work
3ds max 2016 SP3 win 10 2x 580 GTX
IES distribution visualisation (3.02 -4.0-4.5) not work
Forum rules
Before posting a bug report, please check the following:
1. That the issue has not already been disclosed
2. That the issue is specific to this plugin, and not Octane in general (Try reproducing it in Standalone)
Bugs related to the Octane Engine itself should be posted into the Standalone Support sub-forum.
All bug reports should include the information below, along with a detailed description of the issue and steps to reproduce it.
A. Operating System, including version (i.e. Win 7, OSX 10.11.2, Ubuntu 14.04, etc.)
B. Graphics Card(s) model (i.e. GTX 580 - 3GB, TITAN, etc.)
C. RAM Capacity (i.e. 6 GB)
D. Nvidia driver version (i.e. 7.50, 7.5.22)
E. OctaneRender Standalone version, if installed (i.e. 2.24.2, 2.23, etc.)
F. OctaneRender plugin version (i.e. v2.25 - 2.21)
G. Host application version, including build number if available (i.e. 3ds Max 2016 Build 18.0)
Before posting a bug report, please check the following:
1. That the issue has not already been disclosed
2. That the issue is specific to this plugin, and not Octane in general (Try reproducing it in Standalone)
Bugs related to the Octane Engine itself should be posted into the Standalone Support sub-forum.
All bug reports should include the information below, along with a detailed description of the issue and steps to reproduce it.
A. Operating System, including version (i.e. Win 7, OSX 10.11.2, Ubuntu 14.04, etc.)
B. Graphics Card(s) model (i.e. GTX 580 - 3GB, TITAN, etc.)
C. RAM Capacity (i.e. 6 GB)
D. Nvidia driver version (i.e. 7.50, 7.5.22)
E. OctaneRender Standalone version, if installed (i.e. 2.24.2, 2.23, etc.)
F. OctaneRender plugin version (i.e. v2.25 - 2.21)
G. Host application version, including build number if available (i.e. 3ds Max 2016 Build 18.0)
- Elvissuperstar007

- Posts: 2538
- Joined: Thu May 20, 2010 8:20 am
- Location: Ukraine
- Contact:
Last edited by Elvissuperstar007 on Fri Jul 08, 2016 7:02 am, edited 6 times in total.
Win11/msi x79a-gd45 (8d)/ Intel Xeon e5 2690v0/ 64gb DDR3 1866/ Nvidia 4090 Asus TUF/ be quiet! Straight Power 11 1000W 80 Plus Platinum
Page octane render " В Контакте " http://vkontakte.ru/club17913093
Page octane render " В Контакте " http://vkontakte.ru/club17913093
Have you tried to turn it on?
Win 8.1 x64, i7-4930K 64GB, 2 x GTX-690
- Elvissuperstar007

- Posts: 2538
- Joined: Thu May 20, 2010 8:20 am
- Location: Ukraine
- Contact:
certainly tried everything, it does not workSaramary wrote:Have you tried to turn it on?
Win11/msi x79a-gd45 (8d)/ Intel Xeon e5 2690v0/ 64gb DDR3 1866/ Nvidia 4090 Asus TUF/ be quiet! Straight Power 11 1000W 80 Plus Platinum
Page octane render " В Контакте " http://vkontakte.ru/club17913093
Page octane render " В Контакте " http://vkontakte.ru/club17913093
+1 . I have a same problem with IES.
Dual Xeon E5520 2.27 GHz, 48 GB DDR III
3ds Max 2016x64, Octane render for MAX, Titan Z
3ds Max 2016x64, Octane render for MAX, Titan Z
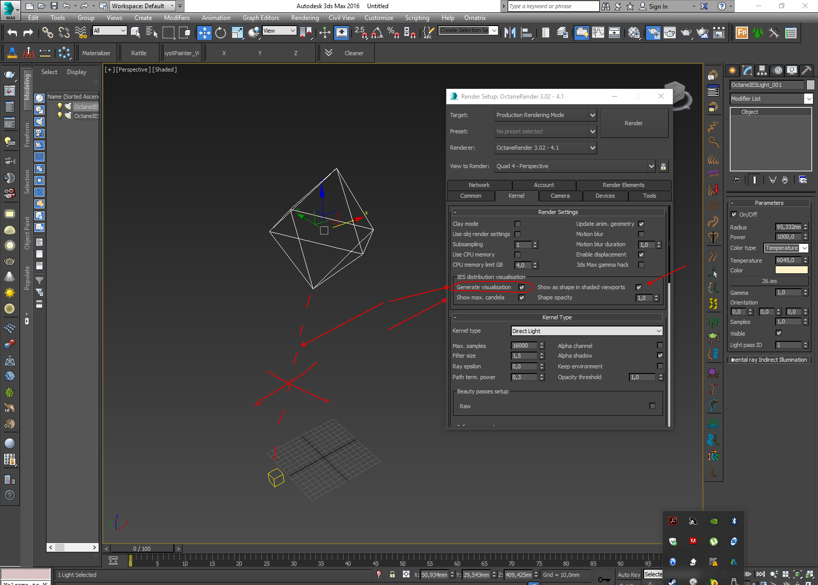
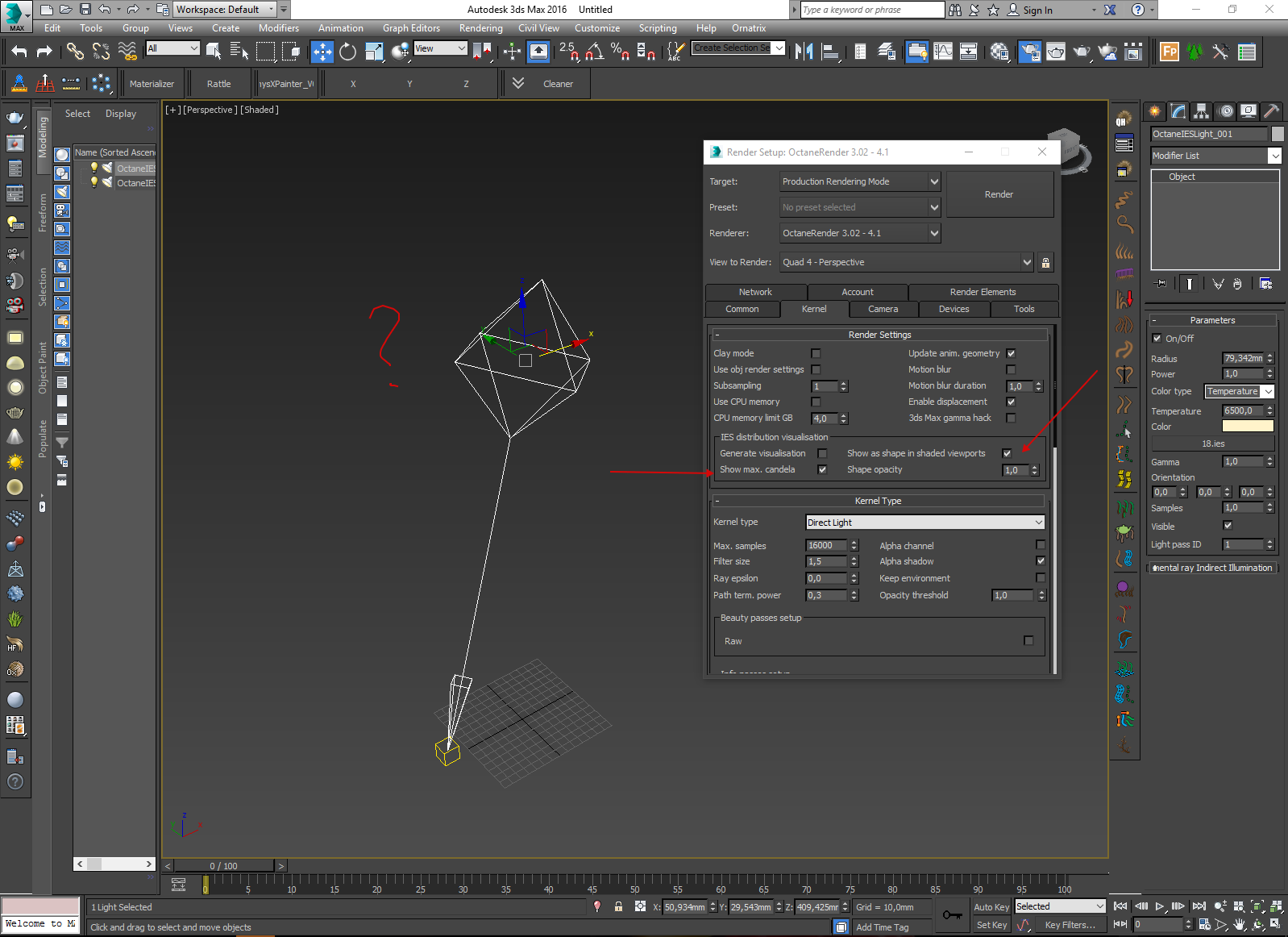
The 3ds Max viewport does not refresh immediately after you enabled this feature. You need to do something in the viewport to force it to refresh after changing these settings (e.g. pan the camera). And the IES visualisation generation must be enabled if you want IES to be visualised.
But there may be still some issues, that may be caused by some particular IES files - 'cause this feature is "brand new" and not all possible variations of files were tested.
If you have issues - attach please the IES file that does not show up to the bug-report.
But there may be still some issues, that may be caused by some particular IES files - 'cause this feature is "brand new" and not all possible variations of files were tested.
If you have issues - attach please the IES file that does not show up to the bug-report.
- Elvissuperstar007

- Posts: 2538
- Joined: Thu May 20, 2010 8:20 am
- Location: Ukraine
- Contact:
JimStar wrote:The 3ds Max viewport does not refresh immediately after you enabled this feature. You need to do something in the viewport to force it to refresh after changing these settings (e.g. pan the camera). And the IES visualisation generation must be enabled if you want IES to be visualised.
But there may be still some issues, that may be caused by some particular IES files - 'cause this feature is "brand new" and not all possible variations of files were tested.
If you have issues - attach please the IES file that does not show up to the bug-report.
- Attachments
-
- IES.rar
- (23.21 KiB) Downloaded 172 times
Win11/msi x79a-gd45 (8d)/ Intel Xeon e5 2690v0/ 64gb DDR3 1866/ Nvidia 4090 Asus TUF/ be quiet! Straight Power 11 1000W 80 Plus Platinum
Page octane render " В Контакте " http://vkontakte.ru/club17913093
Page octane render " В Контакте " http://vkontakte.ru/club17913093
Your IES file:
Your scene:
Your scene:
Win 8.1 x64, i7-4930K 64GB, 2 x GTX-690
- Elvissuperstar007

- Posts: 2538
- Joined: Thu May 20, 2010 8:20 am
- Location: Ukraine
- Contact:
Saramary wrote:Your IES file:
Your scene:
it's not just me, I checked on 2014 sp5-2016 sp3 3ds max
loaded with different ways.
Cyrillic is not a user in Latin
Win11/msi x79a-gd45 (8d)/ Intel Xeon e5 2690v0/ 64gb DDR3 1866/ Nvidia 4090 Asus TUF/ be quiet! Straight Power 11 1000W 80 Plus Platinum
Page octane render " В Контакте " http://vkontakte.ru/club17913093
Page octane render " В Контакте " http://vkontakte.ru/club17913093
I've just checked it with cyrillic IES paths - works without any problems... Have you tried different IES file paths? Is it the same for any IES paths on your machine?
It may be some less obvious reason in your case... I need some more info to guess what is happening on your site.
It may be some less obvious reason in your case... I need some more info to guess what is happening on your site.
- Elvissuperstar007

- Posts: 2538
- Joined: Thu May 20, 2010 8:20 am
- Location: Ukraine
- Contact:
user vk3d same Problem ,JimStar wrote:I've just checked it with cyrillic IES paths - works without any problems... Have you tried different IES file paths? Is it the same for any IES paths on your machine?
It may be some less obvious reason in your case... I need some more info to guess what is happening on your site.
I tried to upload different ways
several more people checked , does not work
It may be the case in the Russian-speaking windose,
problem at all with Eastern Europe
Last edited by Elvissuperstar007 on Mon Jul 04, 2016 2:24 pm, edited 3 times in total.
Win11/msi x79a-gd45 (8d)/ Intel Xeon e5 2690v0/ 64gb DDR3 1866/ Nvidia 4090 Asus TUF/ be quiet! Straight Power 11 1000W 80 Plus Platinum
Page octane render " В Контакте " http://vkontakte.ru/club17913093
Page octane render " В Контакте " http://vkontakte.ru/club17913093
