can't find the check box for mesh visibility
can we do this in AC?
e.g. i want to make a wall invisible but still have it block light
make a mesh invisible to camera?
Moderator: face_off
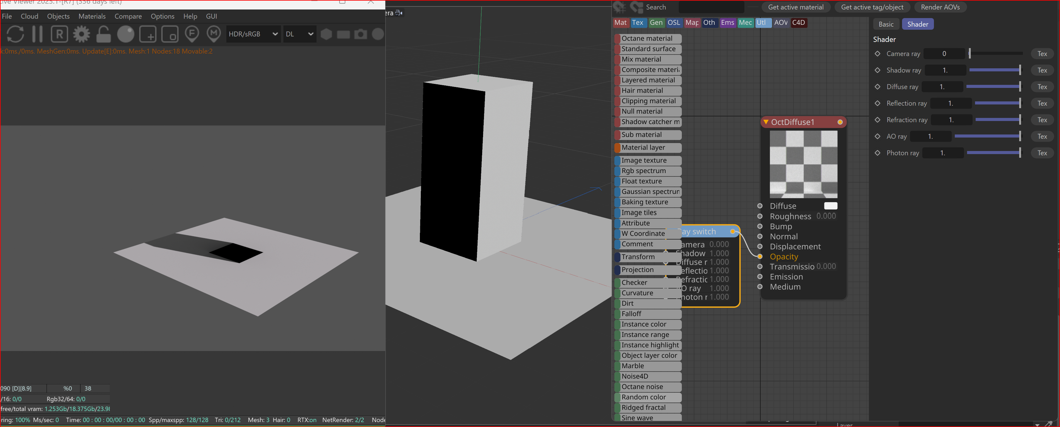
I haven't specifically used the ArchiCad plugin, but if you have the RayType or RaySwitch Utility nodes, they should let you turn off Camera Rays while leaving Shadow Rays active. If you don't explicitly have those nodes in ArchiCad Octane, take a look at the RayType.OSL shader discussion threads here on the forums a few years ago. I think it was around 2020 or 2021. Ah, found a few:
viewtopic.php?f=21&t=71597
viewtopic.php?f=87&t=67849
viewtopic.php?f=21&t=71597
viewtopic.php?f=87&t=67849
Animation Technical Director - Washington DC
Ouch. Sorry to have mislead you. If ArchiCad supports single sided polygons or polygons with different materials on each side, you might be able to use ssps or dual materials per poly to act sort of like one way glass, blocking light from one direction but letting it pass from the other. It does the trick in certain situations, but a lot depends on your particular lighting and POV.Dingbat wrote:thanks but there's no access to nodes at all in AC (afaik)
Animation Technical Director - Washington DC
I am guessing here....but a polygon in Octane (and AC) is double sided with a Normal vector pointing out. If you attach a "Polygon Side" node to the opacity pin of the material of a polygon, then it effectively becomes single sided. https://docs.otoy.com/standaloneSE/PolygonSide.htmlDingbat wrote:not sure if AC supports single sided polys - can someone confirm?
I don't think you could flip a single polygon in Octane.Dingbat wrote:and if this is possible, does anyone know a quick way to flip a poly in AC (or through Octane)?
Thanks
Paul
Win7/Win10/Mavericks/Mint 17 - GTX550Ti/GT640M
Octane Plugin Support : Poser, ArchiCAD, Revit, Inventor, AutoCAD, Rhino, Modo, Nuke
Pls read before submitting a support question
Octane Plugin Support : Poser, ArchiCAD, Revit, Inventor, AutoCAD, Rhino, Modo, Nuke
Pls read before submitting a support question
thanks Paul - so close but in this specific case not quiteface_off wrote:I am guessing here....but a polygon in Octane (and AC) is double sided with a Normal vector pointing out. If you attach a "Polygon Side" node to the opacity pin of the material of a polygon, then it effectively becomes single sided. https://docs.otoy.com/standaloneSE/PolygonSide.htmlDingbat wrote:not sure if AC supports single sided polys - can someone confirm?
I don't think you could flip a single polygon in Octane.Dingbat wrote:and if this is possible, does anyone know a quick way to flip a poly in AC (or through Octane)?
Thanks
Paul
Polygon Side works but not in Clay render mode
there's also an 'Invert' option to invert the polygons
so it does work but not in Clay mode which of course is what i need right now...
Polygon Side works in Colored Clay mode, but not Clay Mode. In theory, the Clay Mode in ArchiCAD should be the same as Modo.although Polygon Side does work in MODO in clay mode, so maybe it's a bug in AC if it doesn't work there?
Paul
Win7/Win10/Mavericks/Mint 17 - GTX550Ti/GT640M
Octane Plugin Support : Poser, ArchiCAD, Revit, Inventor, AutoCAD, Rhino, Modo, Nuke
Pls read before submitting a support question
Octane Plugin Support : Poser, ArchiCAD, Revit, Inventor, AutoCAD, Rhino, Modo, Nuke
Pls read before submitting a support question
hi Paul,face_off wrote:Polygon Side works in Colored Clay mode, but not Clay Mode. In theory, the Clay Mode in ArchiCAD should be the same as Modo.although Polygon Side does work in MODO in clay mode, so maybe it's a bug in AC if it doesn't work there?
Paul
does that mean it's an easy fix?

