Hi
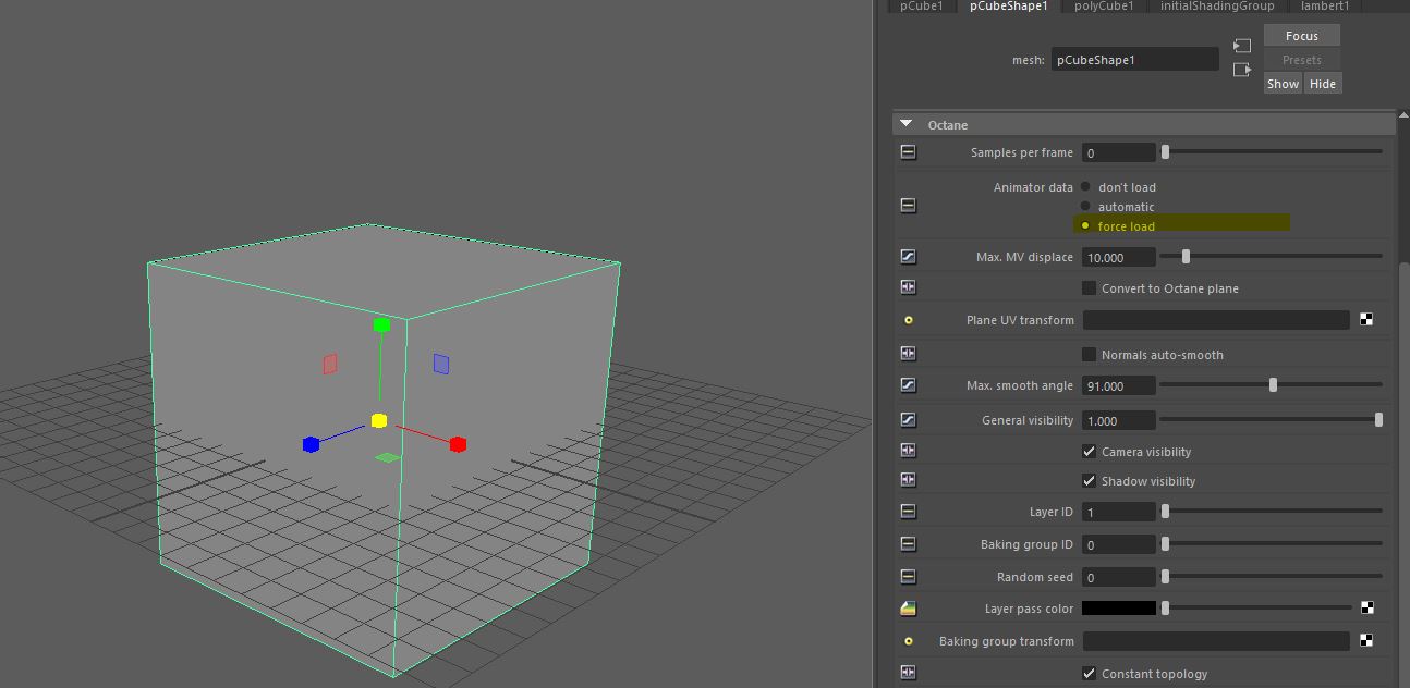
when using animated object , you have to specify a full scene reload in the object octane parameter :
but for the moment i have to select EVERY animated poly in my scene to specify this, which is quite ineficient.
i was wondering if there is a way to do this globally in the render settings directly.
In houdini render settings you have this global parameter , that you set and it works nicely without having to select every object, is there something similar in Maya ?
thanks for your time.
Cheers
E
How to set a full scene reload in Maya Render Settings ?
Moderator: JimStar
The answer is no , the easiest way is to select all object and set the value with the attribute spreadsheat for each object or to mel script all the scene.
I find this quite clunky cause each time you update a rig you have to remember to set the attribute again, which you often forget to do in the delivery rush.
For the moment i think i will only use the plugin for lookdev and still frame, i like the viewport interactive feedback. But for rendering shots and large scene i find the maya workflow quite strange and not so reliable. i also encounter many weird bugs with batch render, but i' m quite sure it's more Autodesk and Maya to blame in this scenario, cause i already have those same problems 7 years ago with other engine.
For the moment i think i will only use the plugin for lookdev and still frame, i like the viewport interactive feedback. But for rendering shots and large scene i find the maya workflow quite strange and not so reliable. i also encounter many weird bugs with batch render, but i' m quite sure it's more Autodesk and Maya to blame in this scenario, cause i already have those same problems 7 years ago with other engine.
Right, depending on the context (interactive / batch render/ exporters/frame cache or not ) and also depending on the object type, the chosen "animator data" type can give different results...fantome wrote: for rendering shots and large scene i find the maya workflow quite strange and not so reliable.
lack of consistency = no reliability ...
The initial implementation was very promising ,
I was expecting eventually to have every transform/shapes set to "automatic" animator data type by default, and the plugin to be clever enough in most cases to only export updates for animated transform or shapes,
but at the moment the automatic detection fail in most cases... that's very weird because I can do a better job than the plugin to detect this by scripting.
For some reason even JimStar gave up on the "animator data" reliability by implementing a quick hack (setting transform animator data to "force load" each time transform attributes are keyed).
And that's it, no more improvement since then to get "animator data" mechanism to finally work as expected.
So in this situation, yes a global override on animator data type for transforms and one for shapes would be very very useful,
while hopefully waiting for the initial intended workflow to finally work consistently.
Pascal ANDRE
