Hi,
please, download GPU-Z, and share a screenshot of the Graphics Card tab, thanks:
https://www.techpowerup.com/gpuz/
ciao Beppe
Cinema 4D version 2019.1.1-R3 (Stable) 09.10.2019
Moderators: ChrisHekman, aoktar
- silkyre6xtenz

- Posts: 32
- Joined: Thu Dec 27, 2018 7:54 pm
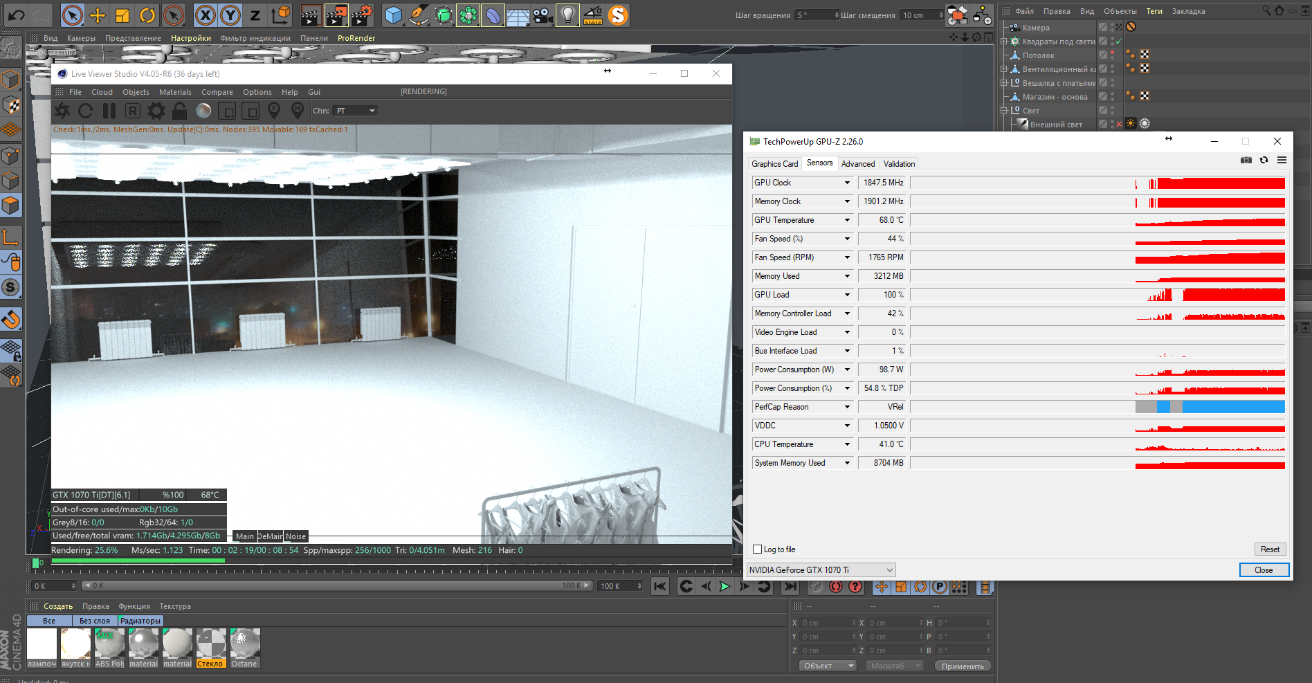
Ok, i've done thatbepeg4d wrote:Hi,
please, download GPU-Z, and share a screenshot of the Graphics Card tab, thanks:
https://www.techpowerup.com/gpuz/
ciao Beppe
On V4 everythink works flawlessly
OFC note that screenshot is done for V4.05-R6 since i can not even load texture via drag and drop or image texture COMPLETELY - i get crash even without launching LV
it happens for both 2018 and 2019
Shoul i upload logs from 2019?
I can also send scene file
Hi,
GPU and Memory clock seems pretty high for GTX 1070 Ti.
Please, check to have win 10 1903, then perform a clean installation of Nvidia Studio driver 431.86, then go to Nvidia Control panel, menu Help, and enable the Debug mode.
ciao Beppe
GPU and Memory clock seems pretty high for GTX 1070 Ti.
Please, check to have win 10 1903, then perform a clean installation of Nvidia Studio driver 431.86, then go to Nvidia Control panel, menu Help, and enable the Debug mode.
ciao Beppe
