XRef with no materials

Maxon Cinema 4D (Export script developed by abstrax, Integrated Plugin developed by aoktar)

Moderators: ChrisHekman, aoktar

Post Reply
Mibu
Licensed Customer
Posts: 38
Joined: Tue Apr 16, 2013 6:41 pm

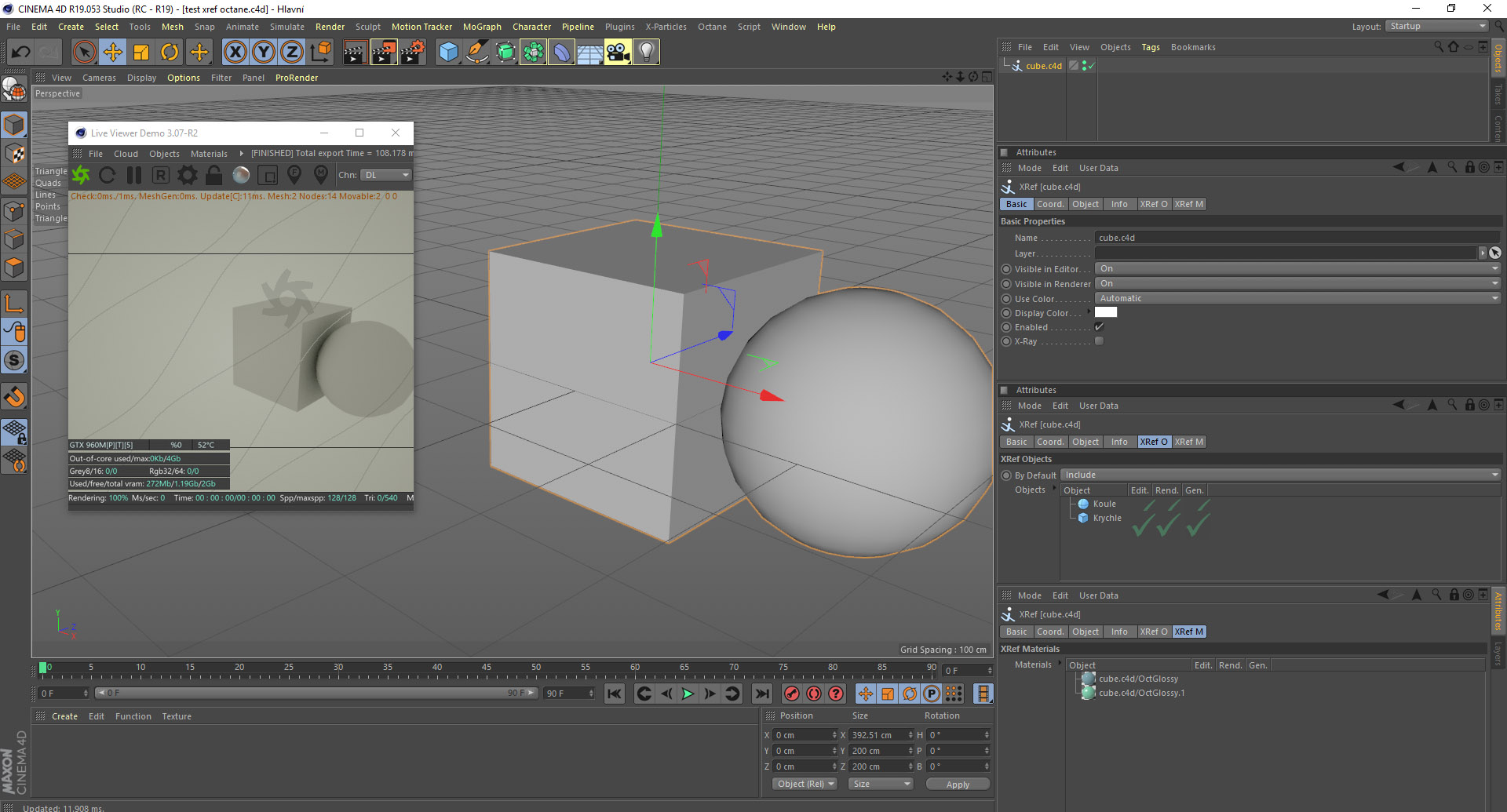
Hi, I have file with basic materials (no textures, only with color in diffuse and different index etc.)
If I load file to Xref, object is without any materials. If I look at "XRef M" in the "XRef" there I can see materials, but in LiveViewer there is only flat model.
Thanks a lot.
User avatar
jayroth
Licensed Customer
Posts: 393
Joined: Fri May 28, 2010 7:29 pm
Location: Orange County, CA, USA
Contact:

I use XREFs with materials all the time. What version of Octane are you using?
CaseLabs Mercury S8 / ASUS Z10PE-D8 WS / Crucial 64GB 2133 DDR4 / 2 XEON E5-2687W v3 3.1 GHz / EVGA 1600 P2 / 2 EVGA RTX 2080Ti FTW3 Hybrid/ Cinema 4D

Is it fast? Oh, yeah!
User avatar
aoktar
Octane Plugin Developer
Posts: 16068
Joined: Tue Mar 23, 2010 8:28 pm
Location: Türkiye
Contact:

Did you tried with default parameters of xref?
Octane For Cinema 4D developer / 3d generalist

3930k / 16gb / 780ti + 1070/1080 / psu 1600w / numerous hw
Mibu
Licensed Customer
Posts: 38
Joined: Tue Apr 16, 2013 6:41 pm

Hi, i left everything as default. Here is screen. This screen is from octanedemo but at main computer I am using 3.08 and results are the same.
Attachments
xref.jpg
User avatar
jayroth
Licensed Customer
Posts: 393
Joined: Fri May 28, 2010 7:29 pm
Location: Orange County, CA, USA
Contact:

Please post your scene so we can take a look at it.
CaseLabs Mercury S8 / ASUS Z10PE-D8 WS / Crucial 64GB 2133 DDR4 / 2 XEON E5-2687W v3 3.1 GHz / EVGA 1600 P2 / 2 EVGA RTX 2080Ti FTW3 Hybrid/ Cinema 4D

Is it fast? Oh, yeah!
Mibu
Licensed Customer
Posts: 38
Joined: Tue Apr 16, 2013 6:41 pm

Here it is.
Attachments
Octane Xref.zip
(331.14 KiB) Downloaded 162 times
niestudio
Licensed Customer
Posts: 265
Joined: Fri Aug 21, 2015 10:03 pm

I'm on R17, and when I use Create > XRef > Add XRef and load your scene, it seems to work right.
Have things changed in R19 perhaps?
xref.jpg
OSX 10.12.4 | Intel 12 core @ 3.33 ghz | 128 gb ram | NVIDIA GeForce GTX 1080TI | Ubuntu Linux slave with 3x 1080ti
User avatar
jayroth
Licensed Customer
Posts: 393
Joined: Fri May 28, 2010 7:29 pm
Location: Orange County, CA, USA
Contact:

Yep, I was suspicious when I saw the screen cap you posted, Mibu . You've used the legacy Xref, as opposed to the current system. If you follow the steps outlined by nietsudio, you should be good to go.
Last edited by jayroth on Tue May 15, 2018 4:58 pm, edited 1 time in total.
CaseLabs Mercury S8 / ASUS Z10PE-D8 WS / Crucial 64GB 2133 DDR4 / 2 XEON E5-2687W v3 3.1 GHz / EVGA 1600 P2 / 2 EVGA RTX 2080Ti FTW3 Hybrid/ Cinema 4D

Is it fast? Oh, yeah!
Mibu
Licensed Customer
Posts: 38
Joined: Tue Apr 16, 2013 6:41 pm

Ooooh, I see. Thanks a lot guys! Now it works!
Post Reply

Return to “Maxon Cinema 4D”