Once again scatter object question

Maxon Cinema 4D (Export script developed by abstrax, Integrated Plugin developed by aoktar)

Moderators: ChrisHekman, aoktar

Post Reply
Harzer
Licensed Customer
Posts: 11
Joined: Sun Jun 21, 2015 9:32 am

Hi there, here comes a other description of my problem. 1. I placed a cube under a scatter object and use a plane to scatter onto. 2. Now I used a gradient with some turbulence in the scale channel of the scatter object. 3. What happens is not what I wished to get. 4. In this picture you can see the gradient and how it is placed in the channel. Why is it turned 45 degrees and world y axis and 90 degrees un x axis and why is it repeated two times.
Best regards
Max
Attachments
Scatter AlignmentPictures.jpg
User avatar
bepeg4d
Octane Guru
Posts: 10533
Joined: Wed Jun 02, 2010 6:02 am
Location: Italy
Contact:

Hi Harzer,
please, try with the attached scene:
gradientScatter.7z
(92.48 KiB) Downloaded 123 times
Screen Shot 2017-06-02 at 16.33.29.jpg
ciao beppe
Harzer
Licensed Customer
Posts: 11
Joined: Sun Jun 21, 2015 9:32 am

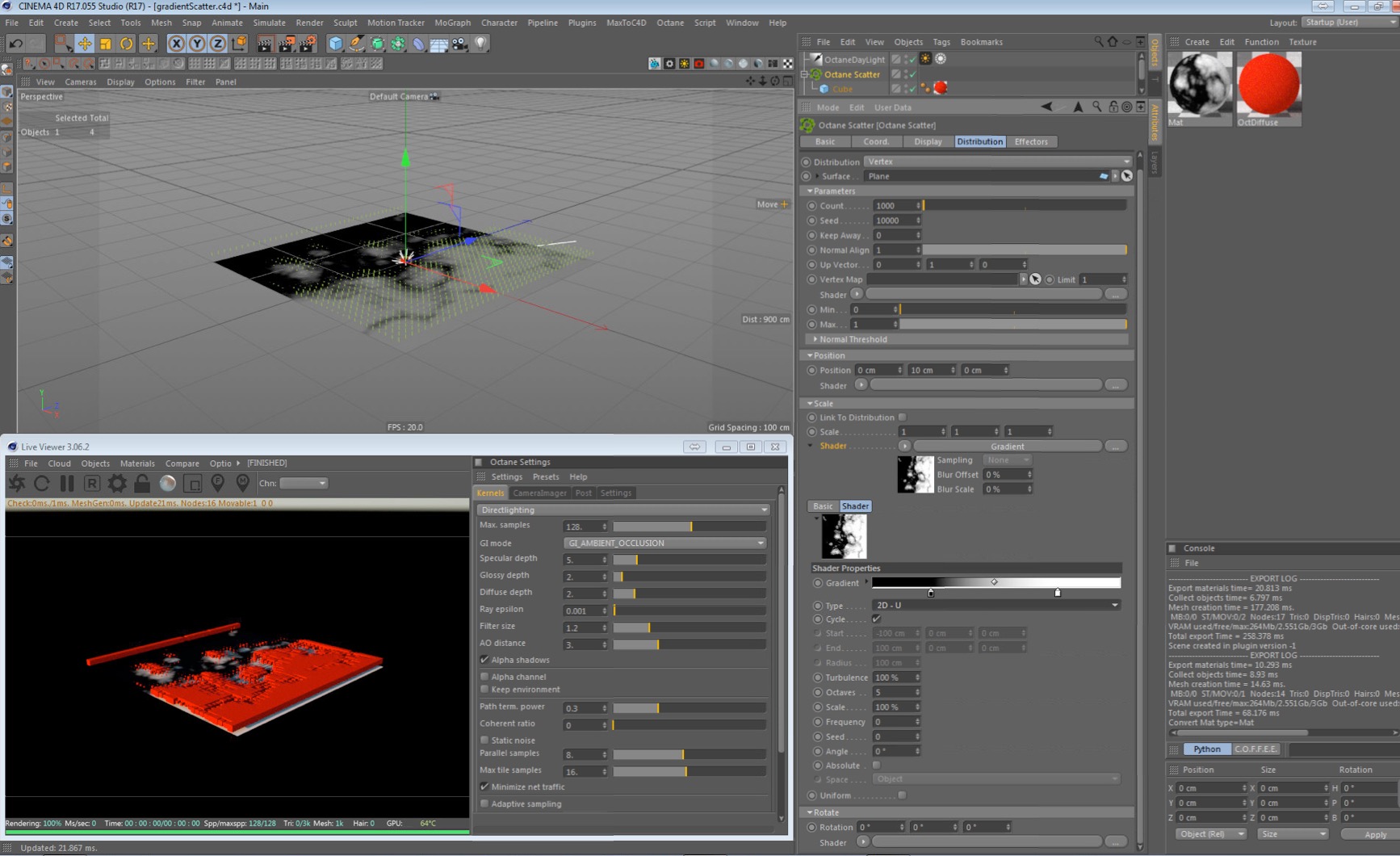
Hi Beppe, thanks a lot. But after I open your scene I got the same result that I had with my scene. Are there special preferences in octane that I might have to change?
Thanks
Max
Attachments
gradientScatter.jpg
User avatar
aoktar
Octane Plugin Developer
Posts: 16068
Joined: Tue Mar 23, 2010 8:28 pm
Location: Türkiye
Contact:

Harzer wrote:Hi Beppe, thanks a lot. But after I open your scene I got the same result that I had with my scene. Are there special preferences in octane that I might have to change?
Thanks
Max
Could you please try with 3.06.2?
Octane For Cinema 4D developer / 3d generalist

3930k / 16gb / 780ti + 1070/1080 / psu 1600w / numerous hw
Harzer
Licensed Customer
Posts: 11
Joined: Sun Jun 21, 2015 9:32 am

Sorry, I also had this idea in this moment and tried it. Now it works! Sometimes it is very easy to solve the problems.
Best wishes from Bavaria
Max
Post Reply

Return to “Maxon Cinema 4D”