can you give me more clues about crashed scenes and scenarios? Are you using octane netrender with some clients? I have tested render queue for some scenes without problems. Do you have enough free vram at all time in render session? Are you working on same c4d host while render queue is running? What kind of scenes causes crashes? .......sparkworld wrote:We are having some issues with octane crashing randomly during rendering on our computers. It seems that it often happens after one render has completed all its frames. The render queue seems to always crash between renders. Sometimes it even crashes in the middle of render. Could this be caused by the network cutting out? We are using Octane 2.16.2
We are working on a Mac Pro with a Titan Black as our primary rendering GPU. I'll attach the bug report from our most recent crash.
Version 2.16.2
Moderators: ChrisHekman, aoktar
Octane For Cinema 4D developer / 3d generalist
3930k / 16gb / 780ti + 1070/1080 / psu 1600w / numerous hw
3930k / 16gb / 780ti + 1070/1080 / psu 1600w / numerous hw
- sparkworld

- Posts: 25
- Joined: Wed Apr 23, 2014 5:55 pm
We are rendering off a networked harddrive, but rendering shots from that drive on our individual computers. Not using net render/slave/master set up. We tried that but it seemed unstable. It seems that most scenes regardless of file size are crashing. Working on a large set right now, close to 2 gb and that is crashing. Also working 90 mb scene and that is doing the same.aoktar wrote:can you give me more clues about crashed scenes and scenarios? Are you using octane netrender with some clients? I have tested render queue for some scenes without problems. Do you have enough free vram at all time in render session? Are you working on same c4d host while render queue is running? What kind of scenes causes crashes? .......sparkworld wrote:We are having some issues with octane crashing randomly during rendering on our computers. It seems that it often happens after one render has completed all its frames. The render queue seems to always crash between renders. Sometimes it even crashes in the middle of render. Could this be caused by the network cutting out? We are using Octane 2.16.2
We are working on a Mac Pro with a Titan Black as our primary rendering GPU. I'll attach the bug report from our most recent crash.
We check each scene for render errors prior to running final render, so we can make sure we have enough vram, and that seems to be ok with the scenes.
Just now I was rendering a shot and our network went down and the software subsequently crashed. Seems these crashes are due to something with octane and how it uses the network to check licenses?
We are rendering off a networked harddrive, but rendering shots from that drive on our individual computers. Not using net render/slave/master set up. We tried that but it seemed unstable. It seems that most scenes regardless of file size are crashing. Working on a large set right now, close to 2 gb and that is crashing. Also working 90 mb scene and that is doing the same.sparkworld wrote: can you give me more clues about crashed scenes and scenarios? Are you using octane netrender with some clients? I have tested render queue for some scenes without problems. Do you have enough free vram at all time in render session? Are you working on same c4d host while render queue is running? What kind of scenes causes crashes? .......
We check each scene for render errors prior to running final render, so we can make sure we have enough vram, and that seems to be ok with the scenes.
Just now I was rendering a shot and our network went down and the software subsequently crashed. Seems these crashes are due to something with octane and how it uses the network to check licenses?[/quote]
Very hard to estimate where it's crashing. In your bugreport, i can't found enough info. Anyway, please try to send more bugreport.zips. Also we have a method to debug render process. I'm attaching a "octane_log_flags.txt" file. This will enable the debug outputs. Please put it to path of Cinema 4D application. Then run some of your renders. This will be slow down some preperation process but not rendering. Then you'll see a output file. It's "octane_log.txt" on same place with other file. Please send to me this output files.
- Attachments
-
- octane_log_flags.txt
- debugging flags
- (89 Bytes) Downloaded 351 times
Octane For Cinema 4D developer / 3d generalist
3930k / 16gb / 780ti + 1070/1080 / psu 1600w / numerous hw
3930k / 16gb / 780ti + 1070/1080 / psu 1600w / numerous hw
- sparkworld

- Posts: 25
- Joined: Wed Apr 23, 2014 5:55 pm
Very hard to estimate where it's crashing. In your bugreport, i can't found enough info. Anyway, please try to send more bugreport.zips. Also we have a method to debug render process. I'm attaching a "octane_log_flags.txt" file. This will enable the debug outputs. Please put it to path of Cinema 4D application. Then run some of your renders. This will be slow down some preperation process but not rendering. Then you'll see a output file. It's "octane_log.txt" on same place with other file. Please send to me this output files.[/quote]aoktar wrote:We are rendering off a networked harddrive, but rendering shots from that drive on our individual computers. Not using net render/slave/master set up. We tried that but it seemed unstable. It seems that most scenes regardless of file size are crashing. Working on a large set right now, close to 2 gb and that is crashing. Also working 90 mb scene and that is doing the same.sparkworld wrote: can you give me more clues about crashed scenes and scenarios? Are you using octane netrender with some clients? I have tested render queue for some scenes without problems. Do you have enough free vram at all time in render session? Are you working on same c4d host while render queue is running? What kind of scenes causes crashes? .......
We check each scene for render errors prior to running final render, so we can make sure we have enough vram, and that seems to be ok with the scenes.
Just now I was rendering a shot and our network went down and the software subsequently crashed. Seems these crashes are due to something with octane and how it uses the network to check licenses?
Ok so just to clarify, I place this octane_log_flags.txt in the same folder I find the _BugReport.txt? What is the path of Cinema 4D application?
No. I mean the place of C4D's installed folder. You should see C4D exe/application in same place.sparkworld wrote: Ok so just to clarify, I place this octane_log_flags.txt in the same folder I find the _BugReport.txt? What is the path of Cinema 4D application?
Octane For Cinema 4D developer / 3d generalist
3930k / 16gb / 780ti + 1070/1080 / psu 1600w / numerous hw
3930k / 16gb / 780ti + 1070/1080 / psu 1600w / numerous hw
- sparkworld

- Posts: 25
- Joined: Wed Apr 23, 2014 5:55 pm
Ok got it. I'll send you some bug reports when they happen. Thanksaoktar wrote:No. I mean the place of C4D's installed folder. You should see C4D exe/application in same place.sparkworld wrote: Ok so just to clarify, I place this octane_log_flags.txt in the same folder I find the _BugReport.txt? What is the path of Cinema 4D application?
- sarangsankalp

- Posts: 2
- Joined: Fri Jan 09, 2015 6:14 pm
hi,
i just installed octane standalone and the cinema4d plugin
i started c4d, and then also the standalone...
i can access the liveDB from standalone, but i can't open liveDB from c4d..
it shows C:\Users\Username\AppData\Roaming\MAXON\Cinema 4D R15_53857526\prefs\liveDB\
but, it doesn't show the liveDB tree on the left side, ...it only shows localDB which has nothing in it.
i just installed octane standalone and the cinema4d plugin
i started c4d, and then also the standalone...
i can access the liveDB from standalone, but i can't open liveDB from c4d..
it shows C:\Users\Username\AppData\Roaming\MAXON\Cinema 4D R15_53857526\prefs\liveDB\
but, it doesn't show the liveDB tree on the left side, ...it only shows localDB which has nothing in it.
Hi there,sarangsankalp wrote:hi,
i just installed octane standalone and the cinema4d plugin
i started c4d, and then also the standalone...
i can access the liveDB from standalone, but i can't open liveDB from c4d..
it shows C:\Users\Username\AppData\Roaming\MAXON\Cinema 4D R15_53857526\prefs\liveDB\
but, it doesn't show the liveDB tree on the left side, ...it only shows localDB which has nothing in it.
Do you have a internet connection or check your firewall? If it's same, can you post a screen shot? Also localdb is a place in hdd. It can be filled by users and share the materials between plugins and standalone. So it's normal to be empty on startup.
Octane For Cinema 4D developer / 3d generalist
3930k / 16gb / 780ti + 1070/1080 / psu 1600w / numerous hw
3930k / 16gb / 780ti + 1070/1080 / psu 1600w / numerous hw
- sarangsankalp

- Posts: 2
- Joined: Fri Jan 09, 2015 6:14 pm
Hi aoktar,
i changed the firewall settings to un-block octane... and it started showing liveDB from c4d.
thanks for ur kind help..
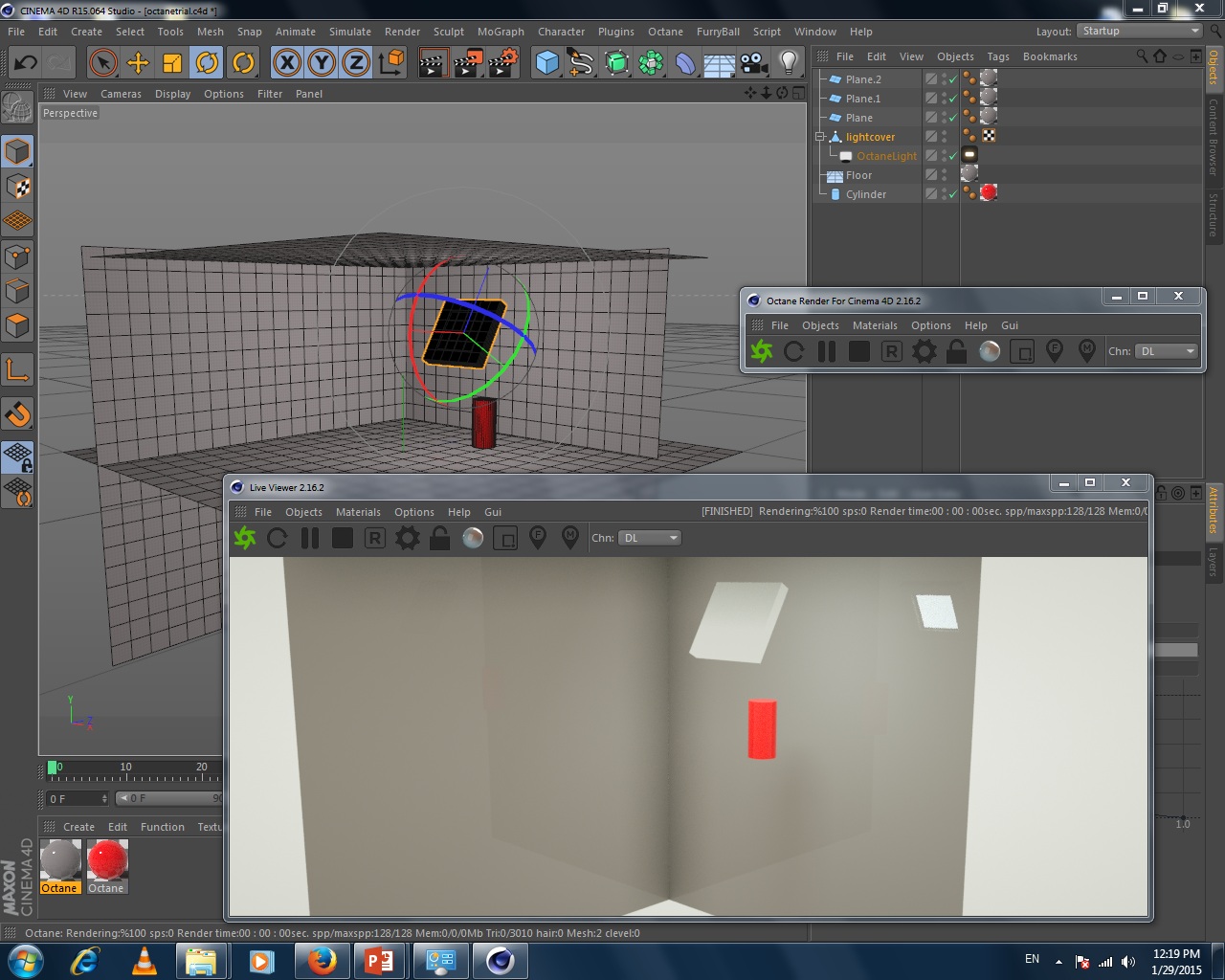
Also, i am a beginner in octane, so do u think u can tell me why the liveViewer render is always with white background and the floor object doesn't render in liveViewer or Pictureviewer with octane render? I am also attaching a screen-capture for that...
If I have only one light in the scene then, the rest of the background should be mostly black right? (I put an octane ies light inside an open-ended box as seen in the scene and reflection)
i changed the firewall settings to un-block octane... and it started showing liveDB from c4d.
thanks for ur kind help..
Also, i am a beginner in octane, so do u think u can tell me why the liveViewer render is always with white background and the floor object doesn't render in liveViewer or Pictureviewer with octane render? I am also attaching a screen-capture for that...
If I have only one light in the scene then, the rest of the background should be mostly black right? (I put an octane ies light inside an open-ended box as seen in the scene and reflection)
Hi,sarangsankalp wrote:Hi aoktar,
i changed the firewall settings to un-block octane... and it started showing liveDB from c4d.
thanks for ur kind help..
Also, i am a beginner in octane, so do u think u can tell me why the liveViewer render is always with white background and the floor object doesn't render in liveViewer or Pictureviewer with octane render? I am also attaching a screen-capture for that...
If I have only one light in the scene then, the rest of the background should be mostly black right? (I put an octane ies light inside an open-ended box as seen in the scene and reflection)
Floor is a solid object. So does not generates any polygon output. Also spheres with render perfect is same on picture viewer. We can use them because octane has not solid objects. I hope that's clear. Also plugin behaves little different for lighting. Always creates a environment lighting. You should create a sky with black texture as in attached scene.
Octane For Cinema 4D developer / 3d generalist
3930k / 16gb / 780ti + 1070/1080 / psu 1600w / numerous hw
3930k / 16gb / 780ti + 1070/1080 / psu 1600w / numerous hw
