Particle engine crash

Maxon Cinema 4D (Export script developed by abstrax, Integrated Plugin developed by aoktar)

Moderators: ChrisHekman, aoktar

Post Reply
Fly
Licensed Customer
Posts: 18
Joined: Thu Jan 23, 2014 5:00 pm

Hi there,

Just bought the 2.0 version.
Every time I try making a render of particles using the particle engine option, c4d crashes.

There is no sphere "with render perfect", just a plane and a basic X-Particles setup.
Seems like a basic c4d emitter is working without crashing.

Thanks
FlyStudio
---------
Win7 64 | Geforce GTX760 | i7 3930K | 32GB
User avatar
aoktar
Octane Plugin Developer
Posts: 16068
Joined: Tue Mar 23, 2010 8:28 pm
Location: Türkiye
Contact:

hi,
can you post bugreport.zip? some info, renderperfect causes no polygon. also check octane sample scenes. it has some examples for particles. you have some options; best is to use render instances in particles. also particle engine is a experimental option.
Octane For Cinema 4D developer / 3d generalist

3930k / 16gb / 780ti + 1070/1080 / psu 1600w / numerous hw
Fly
Licensed Customer
Posts: 18
Joined: Thu Jan 23, 2014 5:00 pm

Here is the Bugreport.zip
I put very low sample and very few particles.
Attachments
_BugReport.zip
(28.87 KiB) Downloaded 168 times
FlyStudio
---------
Win7 64 | Geforce GTX760 | i7 3930K | 32GB
Fly
Licensed Customer
Posts: 18
Joined: Thu Jan 23, 2014 5:00 pm

Good morning !

Did you find anything usefull about X-particles and the "particle engine" option ?
Thanks for your help.
FlyStudio
---------
Win7 64 | Geforce GTX760 | i7 3930K | 32GB
User avatar
aoktar
Octane Plugin Developer
Posts: 16068
Joined: Tue Mar 23, 2010 8:28 pm
Location: Türkiye
Contact:

Fly wrote:Good morning !

Did you find anything usefull about X-particles and the "particle engine" option ?
Thanks for your help.
Hi,
not really. It's working well here. Can you post your scene?
Octane For Cinema 4D developer / 3d generalist

3930k / 16gb / 780ti + 1070/1080 / psu 1600w / numerous hw
Fly
Licensed Customer
Posts: 18
Joined: Thu Jan 23, 2014 5:00 pm

Here it is.
The problem is maybe coming from the X-Particle version I have...

Thanks !
Attachments
Particles_test.zip
(50.26 KiB) Downloaded 167 times
FlyStudio
---------
Win7 64 | Geforce GTX760 | i7 3930K | 32GB
User avatar
aoktar
Octane Plugin Developer
Posts: 16068
Joined: Tue Mar 23, 2010 8:28 pm
Location: Türkiye
Contact:

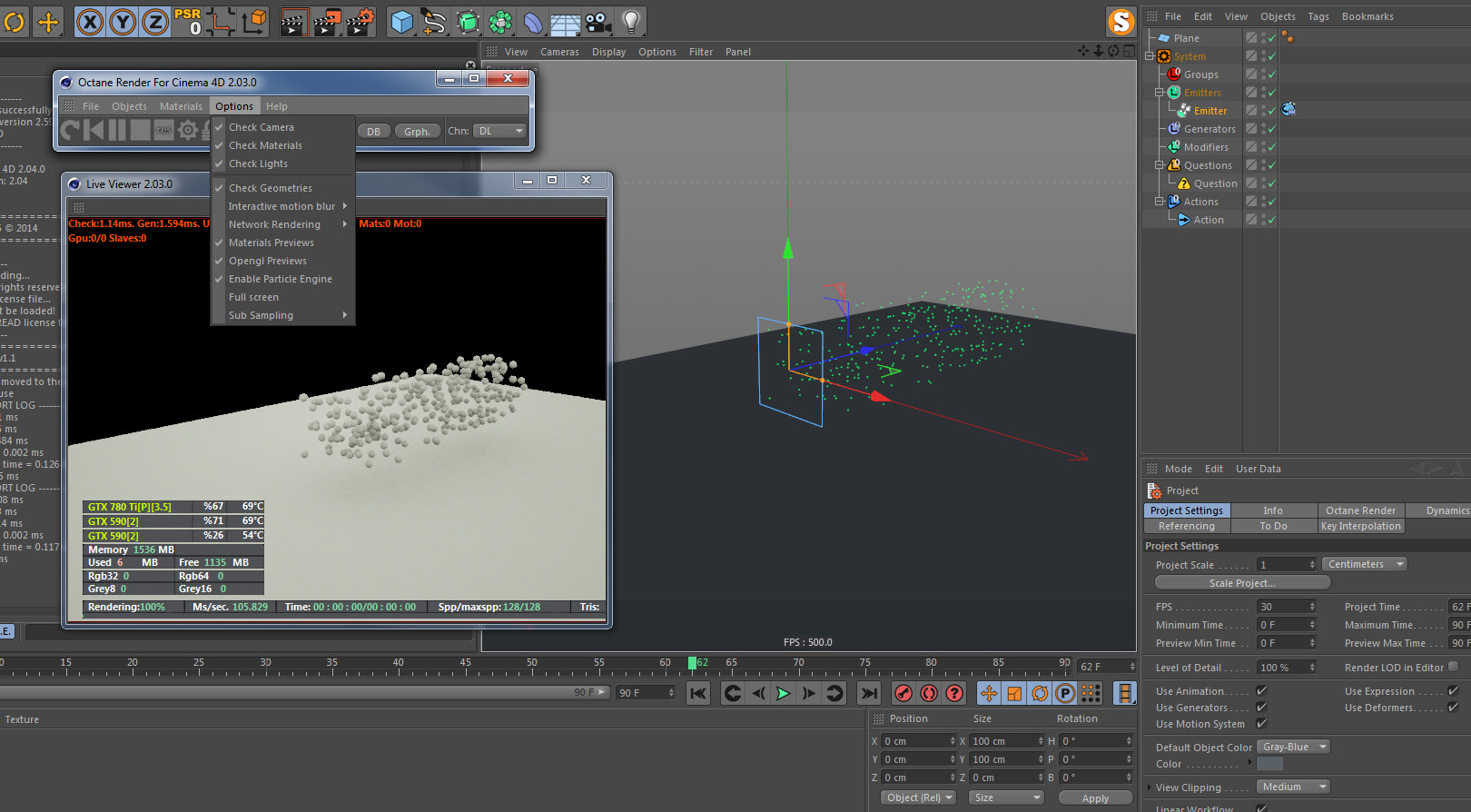
No crash here. what's the version of XP?
Attachments
a1.jpg
Octane For Cinema 4D developer / 3d generalist

3930k / 16gb / 780ti + 1070/1080 / psu 1600w / numerous hw
Fly
Licensed Customer
Posts: 18
Joined: Thu Jan 23, 2014 5:00 pm

Oh! Interesting.
I have version 2.0.0061, you ?

We're getting somewhere ;)
FlyStudio
---------
Win7 64 | Geforce GTX760 | i7 3930K | 32GB
User avatar
creatorz
Licensed Customer
Posts: 27
Joined: Sat Jun 07, 2014 2:08 pm

Hello,

I was sure that x-particle does not work with octane but no I see that I was wrong
I had old version of x particle and it was crashing, but with last version works nice.

Please help me how to add octane material on X-particle if anyone know.

Thanks in advance

Alex
Product Designer & 3D Generalist

Windows 8.1 | 2X GTX Titan Black | 8 X GTX 980 | Intel Xeon | EVGA Classified SR-2 | 48 GB ECC RAM | 256 GTX Neutron SSD | X-Particle Pro 2.5 | Octane 2.16
User avatar
aoktar
Octane Plugin Developer
Posts: 16068
Joined: Tue Mar 23, 2010 8:28 pm
Location: Türkiye
Contact:

just put a octane material to emitter. Also may be a sample in demo scenes. Compatibility will be extended for shapes when i found some times
Octane For Cinema 4D developer / 3d generalist

3930k / 16gb / 780ti + 1070/1080 / psu 1600w / numerous hw
Post Reply

Return to “Maxon Cinema 4D”