Hi,
Is it possible to uses Gobo textures and/or Light Filters with the Solaris build? I can't seem to get any method to work.
Thanks
Gobo/Light Filters
Hi Liam,liamclisham wrote:Hi,
Is it possible to uses Gobo textures and/or Light Filters with the Solaris build? I can't seem to get any method to work.
Thanks
Thanks for your post.
OctaneSolaris is using the light distribution by default when we enable the texture checkbox.
Try setting the Octane light as Quad light and enable the texture.
Then in the texture tab, please set the projection to Perspective and change the scale.
We expect to change features like our main plugin light so we can pick Texture or Distribution based on requirements.
Let us know if that works!!
Cheers
Kind Regards
bk3d
bk3d
Actually this doesn't work.BK wrote: Wed Dec 04, 2024 1:11 amHi Liam,liamclisham wrote:Hi,
Is it possible to uses Gobo textures and/or Light Filters with the Solaris build? I can't seem to get any method to work.
Thanks
Thanks for your post.
OctaneSolaris is using the light distribution by default when we enable the texture checkbox.
Try setting the Octane light as Quad light and enable the texture.
Then in the texture tab, please set the projection to Perspective and change the scale.
We expect to change features like our main plugin light so we can pick Texture or Distribution based on requirements.
Let us know if that works!!
Cheers
There should be a distinction between a texture used for IES/Distribution versus a texture used as an Emission map.
Also there should be a UV projection option to map the texture to the "Quad" light.
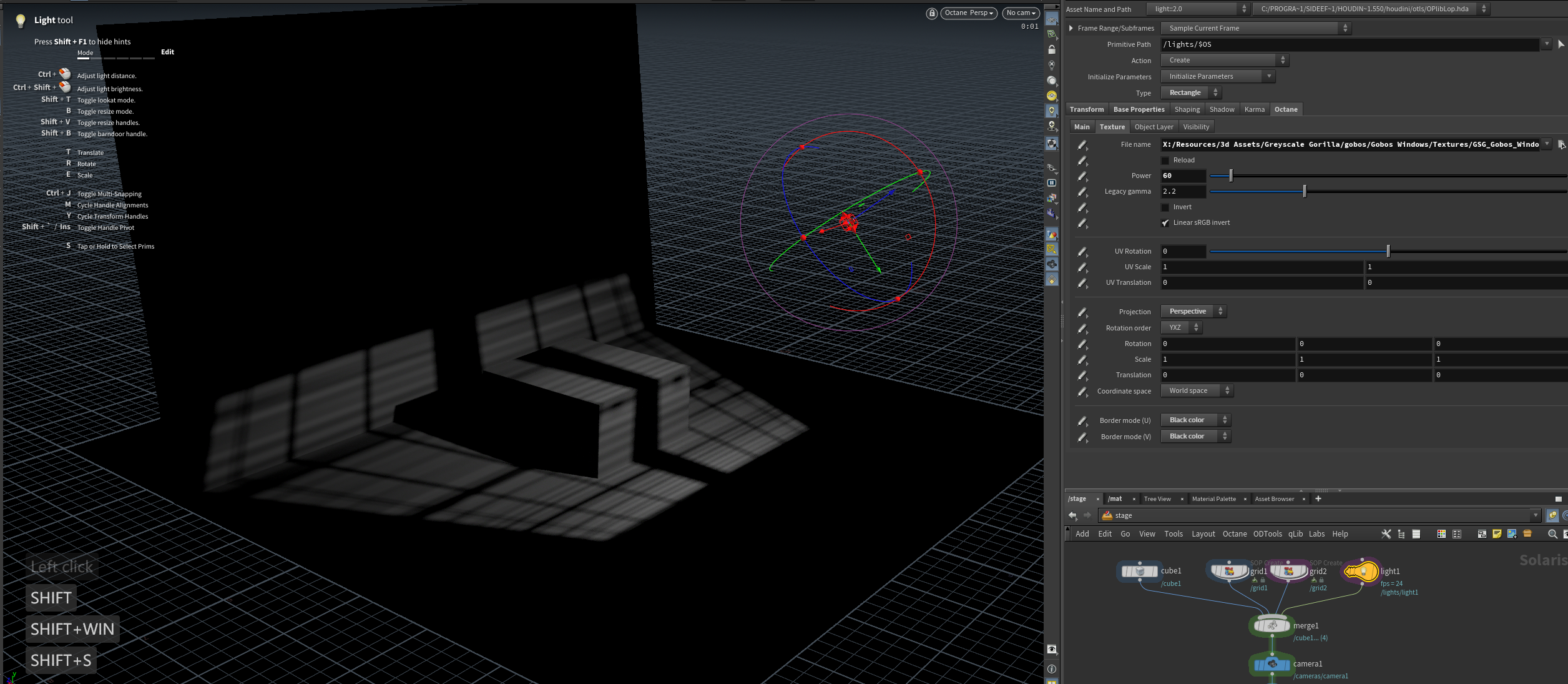
So the way to get gobos working in solaris octane:
1. Enable texture in octane main tab on the light
2. Load gobo into texture field
3. Set projection to Perspective
4. Set border modes to black color (unless you want the gobo repeating)
5. Set the lights uniform scale. If you want a sharp version of the gobo use a really small value. The bigger the light the "blurrier" the gobo.
6. To change the size of the gobo, change the UV scale.
1. Enable texture in octane main tab on the light
2. Load gobo into texture field
3. Set projection to Perspective
4. Set border modes to black color (unless you want the gobo repeating)
5. Set the lights uniform scale. If you want a sharp version of the gobo use a really small value. The bigger the light the "blurrier" the gobo.
6. To change the size of the gobo, change the UV scale.
Happy Rendering!
Dom - Octane Houdini QA Engineer
Btw did you know Octane has a discord? https://discord.gg/F4WENTG
It's a great place to get very fast feedback or support from me and other Octane Houdini users.
I'd highly recommend it!
Dom - Octane Houdini QA Engineer
It's a great place to get very fast feedback or support from me and other Octane Houdini users.
I'd highly recommend it!

