Hi all,
I'm trying to make an architectural animation and needed an animated 'section cut'.
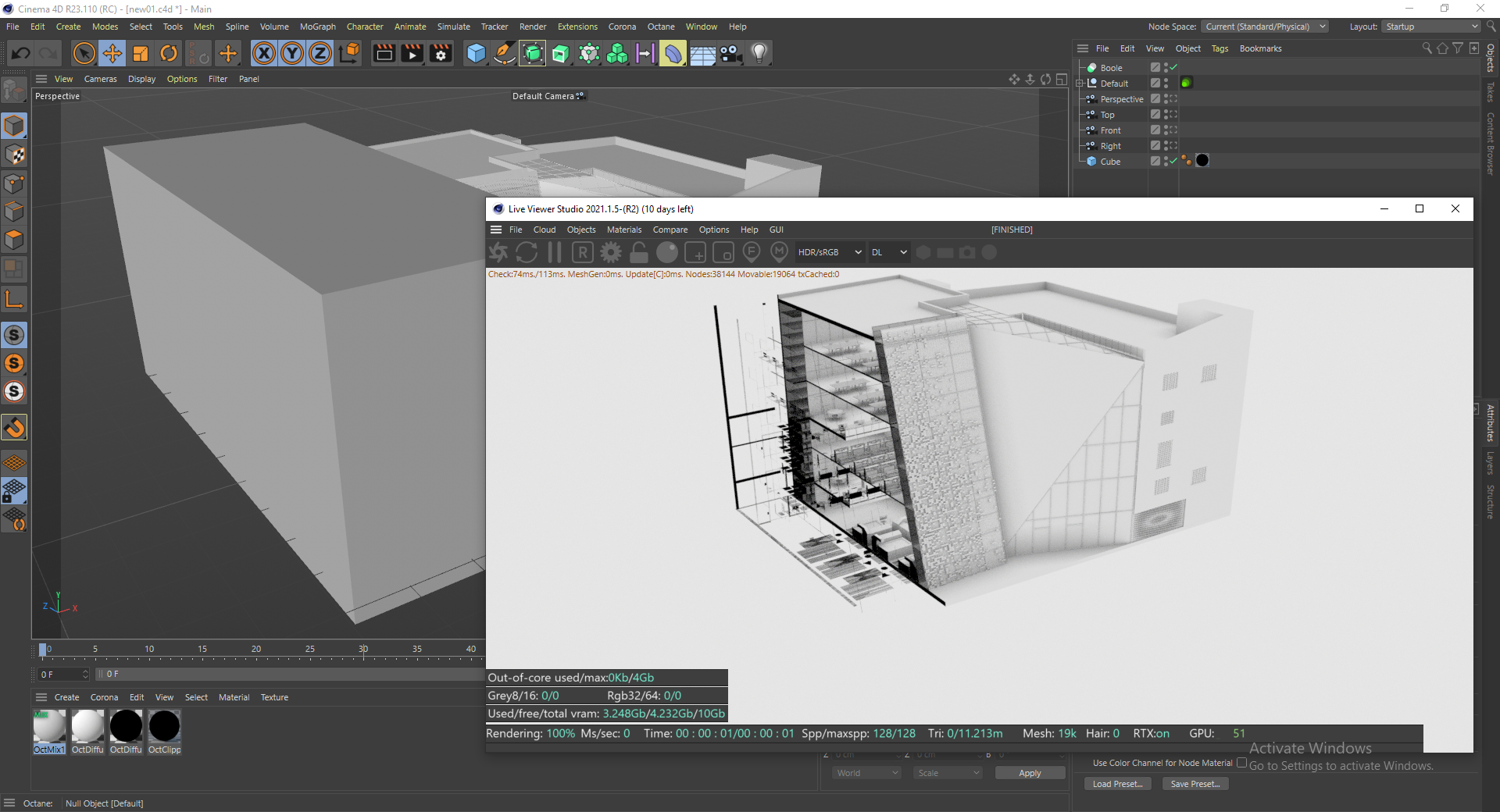
The octane clipping material is what I need however it doesn't seem to fully work with my file - it leaves faces behind.
My geometry is exported from an external CAD software (Revit) and it causing issue specifically with the octane clipping material and not the native cineam4d boolean operation.
Is anyone able to explain why this happens and what the fix it? I know if i remove all the materials it helps (but leaves glitching faces). If I leave the materials, 1 face will always be visible.
It might help to add, the cad file exports everything 'hollow' e.g a cube will be 6 faces and empty inside. There's no way of changing this for the file format export (its a big file). I tried using the volume mesher in R23 and this DID SOLVE THE PROBLEM AT A SMALL SCALE - however due to the amount of geometry the building has, this isn't a solution fit for this project. And it rounds a lot of the corners which looks wrong.
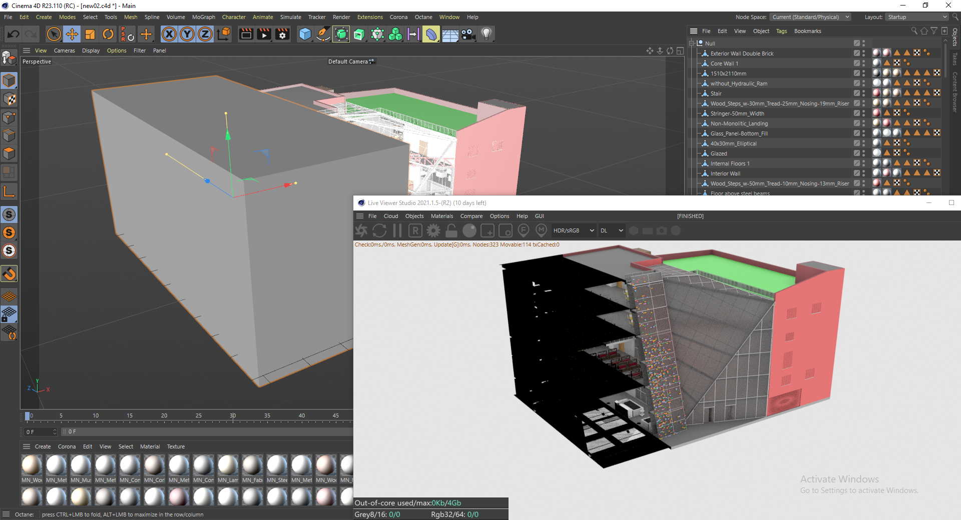
I've attatched the native C4D boolean image to show how it should ideally cut (it just doesn't have the thick solid intersection cut which I'd like) unfortunately. But this works with and without the mateirals.
Any help would be much appreciated.
Clippng material not cutting all objects
Moderators: ChrisHekman, aoktar
- jayroth2020

- Posts: 492
- Joined: Mon May 04, 2020 7:30 pm
Adjust the Custom Ray Epsilon value in the Clipping Material (you may need to take it either up or down). https://docs.otoy.com/cinema4d/ClippingMaterial.html
Puget Systems / Intel Core Z790 ATX / RTX 4090 / Cinema 4D
I have done this and this doesn't effect it unfortunately. Only in the renderer it does but i end up losing half my scene to lose the artifacts.jayroth2020 wrote:Adjust the Custom Ray Epsilon value in the Clipping Material (you may need to take it either up or down). https://docs.otoy.com/cinema4d/ClippingMaterial.html
- jayroth2020

- Posts: 492
- Joined: Mon May 04, 2020 7:30 pm
Can you post a file so we can take a look?
Puget Systems / Intel Core Z790 ATX / RTX 4090 / Cinema 4D
Here it is:
https://wetransfer.com/downloads/8f5132 ... 252/011b17
Got the C4D file I used.
And 2 Raw FBX's.
https://wetransfer.com/downloads/8f5132 ... 252/011b17
Got the C4D file I used.
And 2 Raw FBX's.
Hi,
i have this problem with CAD-Step Imports and can't fix it, is there a solution for this?
No ray epsilon change, i tried it first with octane 2023, but it never worked.
It would be great, because i have to switch to another renderer to get the job done.
C4D 2025.2.1
Octane 2025.2.1 and versions before
Thanks,
Stefan
i have this problem with CAD-Step Imports and can't fix it, is there a solution for this?
No ray epsilon change, i tried it first with octane 2023, but it never worked.
It would be great, because i have to switch to another renderer to get the job done.
C4D 2025.2.1
Octane 2025.2.1 and versions before
Thanks,
Stefan
- jayroth2020

- Posts: 492
- Joined: Mon May 04, 2020 7:30 pm
Can we see your scene file, please?
Puget Systems / Intel Core Z790 ATX / RTX 4090 / Cinema 4D
Here is a stripped version of the STEP-Import, but you can see the error.
![Image]()
- Attachments
-
- clipping_error_example.zip
- (29.94 MiB) Downloaded 39 times
- Tim_Twisted

- Posts: 47
- Joined: Mon Apr 23, 2018 1:31 pm
This problem occurs because of polygon faces of different objects being in the same exact place (but flipped). In CAD it's standard to draw objects without any space between objects, and because this value is exactly zero the ray epsilon doesn't make a difference (since it's dividing/multiplying 0).
If you ever so slightly move the object, it will work as expected but this is an enormous amount of work on complex models.
If you ever so slightly move the object, it will work as expected but this is an enormous amount of work on complex models.