
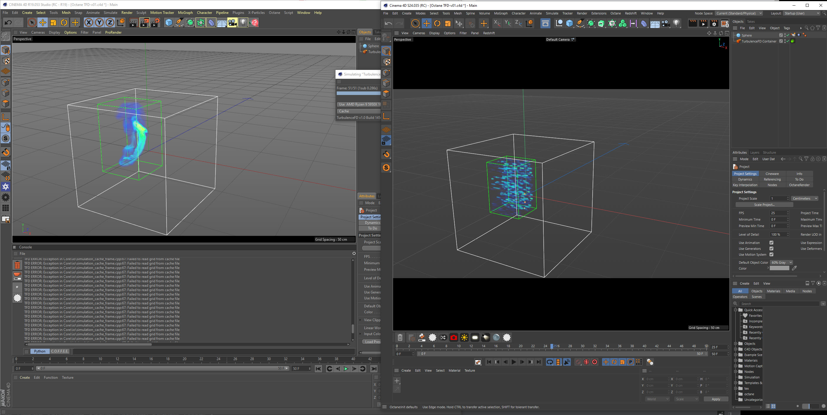
But when I attempt to achieve the same render in Octane (adding the Octane tag to the TFD Container), I get this weird glitch:

Am I missing something obvious?
Using PR11 on Big Sur
Thanks
Moderators: ChrisHekman, aoktar


I didn't actually, it's my first time using TFD so I don't have any previous versionsaoktar wrote:Did you check it with different versions of C4D and with older TFD plugins?
See picture, there's some compatibility problem with the voxel data, it's up to TFD plugin.
What Beppe says that's true. I forgot to use it since I didn't touch that for a long time.atoyuser1 wrote:Just looking now Beppe....bepeg4d wrote:Have you tried my version?
ciao Beppe