Hi, I am rendering the following:
But I wanted to remove the floor keeping the shadows, so I've used the shadow catcher:
But this also removes all reference to the reflections and illuminations:
I wanted to achieve removing the floor but keeping everything else. Is something like this possible?:
Using R23 & PR6 on Catalina
Thanks
Shadow catcher keeping Reflections/Illuminations
Moderators: ChrisHekman, aoktar
Hi,
have a look at the render Layer technique:
https://docs.otoy.com/cinema4d/RenderLayer.html
ciao Beppe
have a look at the render Layer technique:
https://docs.otoy.com/cinema4d/RenderLayer.html
ciao Beppe
Thanks, that's really really handy to know.bepeg4d wrote:Hi,
have a look at the render Layer technique:
https://docs.otoy.com/cinema4d/RenderLayer.html
ciao Beppe
I've got as far as this, but I cannot get the shadow layer to show:
Use Black Shadows, it will keep all shadows from the current render layer,atoyuser1 wrote: Thanks, that's really really handy to know.
I've got as far as this, but I cannot get the shadow layer to show.
even without a shadow catcher.




Then compose these 2 passes.
Or update to 2020.2 and use "layer shadows" instead of "black shadows".
System:
i7 8700K / RTX 2020 / 16GB RAM
i7 8700K / RTX 2020 / 16GB RAM
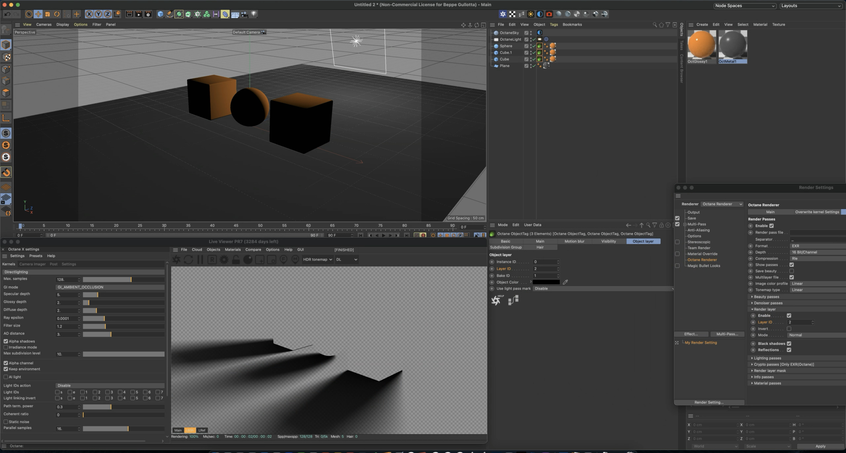
Hi atoyuser1,
I’m on PR7 Big Sur, but it should work also with PR6 Catalina version.
Please have a look at this example scene and report back, thanks: ciao Beppe
I’m on PR7 Big Sur, but it should work also with PR6 Catalina version.
Please have a look at this example scene and report back, thanks: ciao Beppe
hi atoyuser1,
please, post a complete screenshot from PR6 Live View, thanks.
ciao beppe
please, post a complete screenshot from PR6 Live View, thanks.
ciao beppe
Thanks for sharing the screenshot.
What happen if you click here? ciao Beppe
What happen if you click here? ciao Beppe

