Hi everyone,
I created some scenes with a parallel camera, but if I want to push and pull the camera I have to change the value of the "zoom" which can't be work in Octane. How should I solve this problem?
Some question under the parallel camera
Forum rules
For new users: this forum is moderated. Your first post will appear only after it has been reviewed by a moderator, so it will not show up immediately.
This is necessary to avoid this forum being flooded by spam.
For new users: this forum is moderated. Your first post will appear only after it has been reviewed by a moderator, so it will not show up immediately.
This is necessary to avoid this forum being flooded by spam.
Hi,
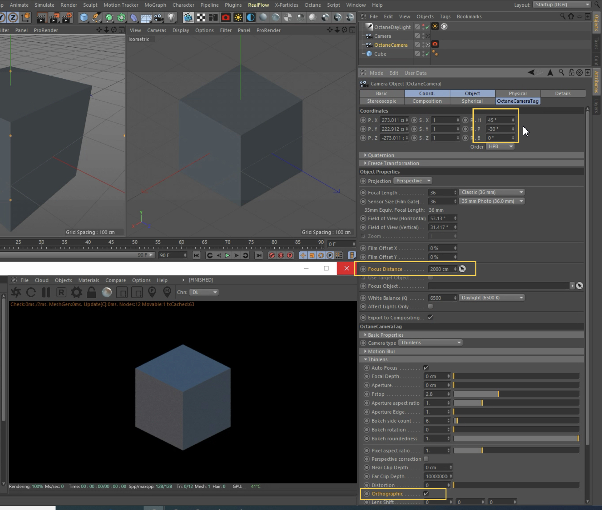
in c4doctane, you need to use the Orthographic option in the c4doctane Thin lens node, and use the Focus distance for zooming in and out. ciao Beppe
in c4doctane, you need to use the Orthographic option in the c4doctane Thin lens node, and use the Focus distance for zooming in and out. ciao Beppe

