Hello, everyone,
I have a problem with the overlapping of the bounding box of VDB clouds.
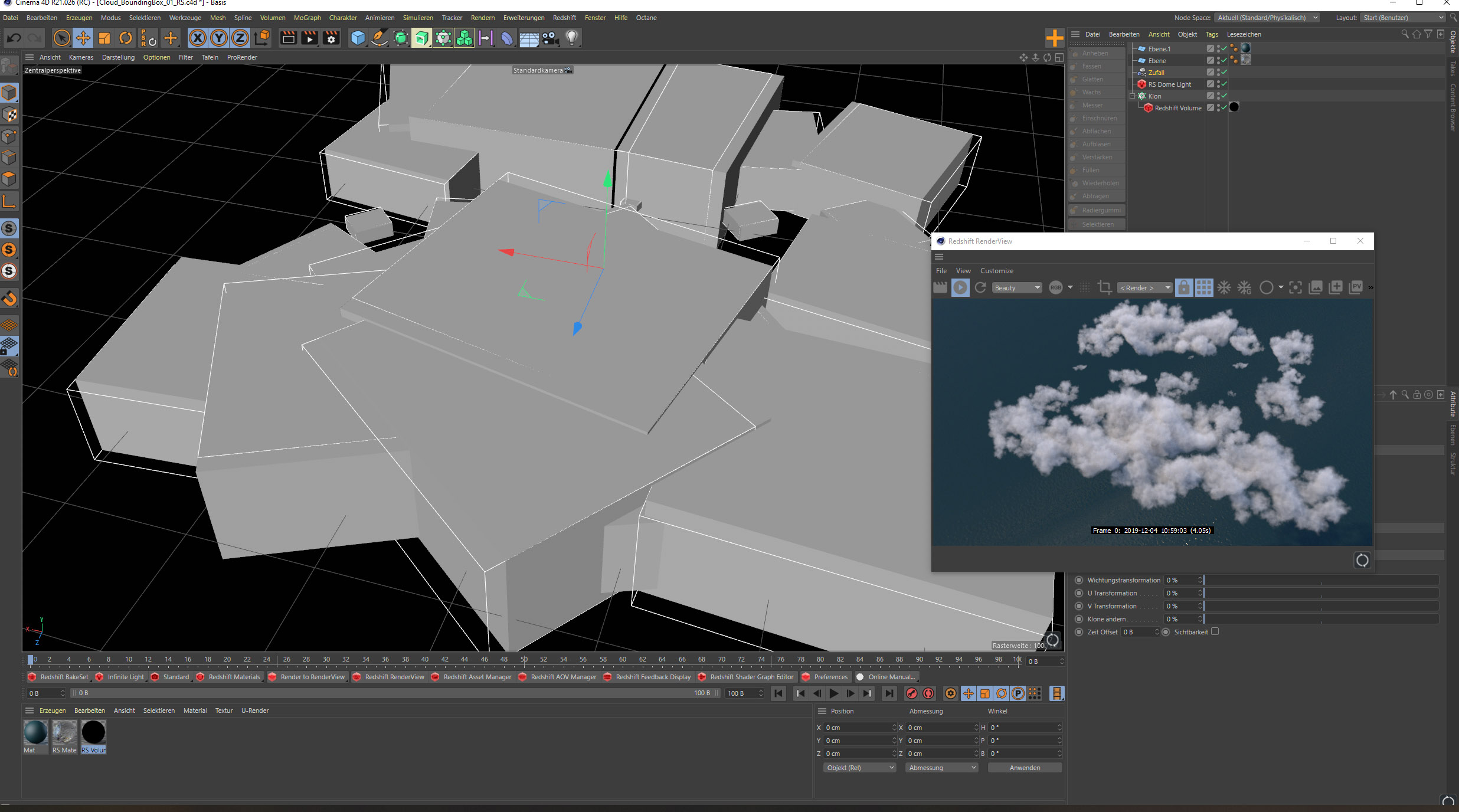
I want to build a compact cloud front from single clouds in C4D using the cloner tool. Unfortunately there are big problems with the overlapping of the clouds (Boundig Box), see picture.
I tried a lot with the VDB settings - "Density", "Volume Step Length" but nothing worked.
Is there a solution or a workaround?
I'm looking forward to constructive answers - thank you!
Best regards, Udo
Cloud: Overlapping Bounding Box
Moderators: ChrisHekman, aoktar
Hi,
this technique is not good, Volumes have issues when overlapped.
Better to create the volume composition you need in c4d R20/R21, and import back as vdb: ciao Beppe
this technique is not good, Volumes have issues when overlapped.
Better to create the volume composition you need in c4d R20/R21, and import back as vdb: ciao Beppe
- lehmannudo

- Posts: 44
- Joined: Tue Jun 01, 2010 12:02 pm
Hello, Beppe,
Thank you so much for your answer.
Yes, I know your technique, but I can't get the quality I get with "real" cloud VDBs.
By the way, Redschift has no problems with VDB - Bounding Box Overlay.
@KeWee, yes that would be nice if the problem was already solved.
Thank you so much for your answer.
Yes, I know your technique, but I can't get the quality I get with "real" cloud VDBs.
By the way, Redschift has no problems with VDB - Bounding Box Overlay.
@KeWee, yes that would be nice if the problem was already solved.
- lehmannudo

- Posts: 44
- Joined: Tue Jun 01, 2010 12:02 pm
- lehmannudo

- Posts: 44
- Joined: Tue Jun 01, 2010 12:02 pm
Thank you for your comment. Unfortunately I am using version 2019.1.4 and the problem is still not solved.
Octane always had the problem, I hoped it would be solved now - unfortunately not yet.
Octane always had the problem, I hoped it would be solved now - unfortunately not yet.
Really frustrating... I didn't need it in my last projects but was certain it would be fixed. Here the statement from Jules:
Maybe a dev could say something on this?
I know I'm not helping, just wanna point out how Otoy communicated this problem.
Edit: one suggestion: you have to use the same step length on every VDB object. Lino even showed that it was fixed:
https://www.facebook.com/groups/OctaneR ... 185411390/
I know I'm not helping, just wanna point out how Otoy communicated this problem.
Edit: one suggestion: you have to use the same step length on every VDB object. Lino even showed that it was fixed:
https://www.facebook.com/groups/OctaneR ... 185411390/
6850k // 32 GB // 1080, 1080 Ti, 2080 Ti // Win 10 // C4D 19.068
- lehmannudo

- Posts: 44
- Joined: Tue Jun 01, 2010 12:02 pm
Thanks Raoul for your feedback, I have tried your tip but unfortunately it has only little effect on the problem.
