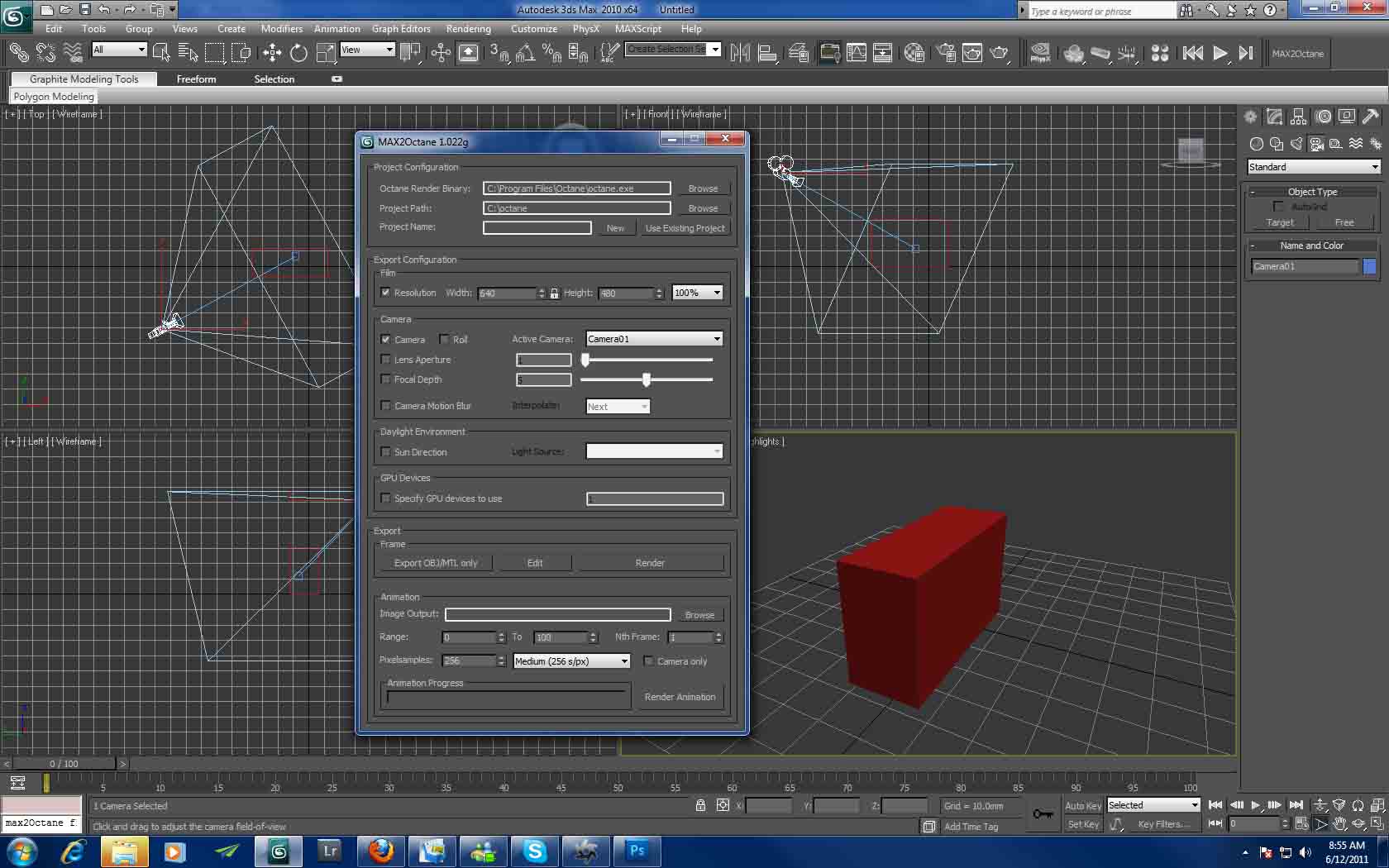
Hi Im not sure if Im doing anythng wrong here but Im just testing exporting a simple cube from max to Octane and all I see is a clear window with nothing in it when octane starts.
Please help not sure what Im doing wrong.
Windows 7
Max 2010
Quadcore 2.83
8Gb Ram
Clear window
Forum rules
Please post only in English in this subforum. For alternate language discussion please go here http://render.otoy.com/forum/viewforum.php?f=18
Please post only in English in this subforum. For alternate language discussion please go here http://render.otoy.com/forum/viewforum.php?f=18
It looks to me that the camera is completely misplaced or. What are the camera node settings (position/target/up vector? Could you post a screen shot of the camera node?
Marcus
Marcus
In theory there is no difference between theory and practice. In practice there is. - Yogi Berra
check the units, (in max there is 2 settings for that global and local or something the like) and check the obj export default values <none> against this http://www.refractivesoftware.com/forum ... f=21&t=362 doing a manual export, the script uses the default values stored in the internal max exporter stored under <none> so if by chance you've modified those it could be messing (like having a diferent scale value from 1.0)
windows 7 x64 | 2xGTX570 (warming up the planet 1ºC at a time) | i7 920 | 12GB

