I have a problem with the particle system and Octane render engine 15.2.6.
the duplicate object is replicated in the particle system (hair or emitter type) in rendering without material ...
I had not happened in previous versions of octane
does it happen to any of you and can you tell me how to solve the problem?
thank you
particlesystem material problem
Win 10 64, 4xGTX780ti 8xTeslaK80, Octane, Blender, Archicad
Can you provide a sample scene with it?
CPU – i9 13900KF, 128GB RAM, GPU – RTX 4090
System – Windows 11
My Behance portfolio, Blender plugin FB support group
System – Windows 11
My Behance portfolio, Blender plugin FB support group
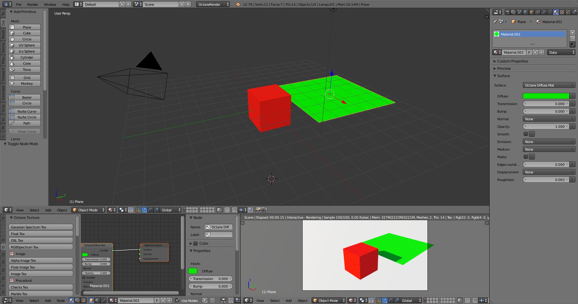
this is an example: create a simple plane and a simple cube (in different layer)J.C wrote:Can you provide a sample scene with it?
if use particlesystem (layer of dupli object off) the material of the cubes is lost…
thanks for your help!!!
simdal
Win 10 64, 4xGTX780ti 8xTeslaK80, Octane, Blender, Archicad
Hi simdal,
I just tried your scene, although on 16.2. It looks to me that your scene is having issues, when I load the scene I can't see the red cube but it does show up in the outliner. I recreated the scene and I was able to get it to work with shift-d to duplicate the object with the particle system and materials.
* Ah, I see that it's on another layer. I just tested it with my scene and if I move the cube to another layer, the plugin can no longer see the texture. Looks like a bug to me. If you move the cube back to the same layer it will work again. Checked rendering with F12 too, doesn't work either.
I just tried your scene, although on 16.2. It looks to me that your scene is having issues, when I load the scene I can't see the red cube but it does show up in the outliner. I recreated the scene and I was able to get it to work with shift-d to duplicate the object with the particle system and materials.
* Ah, I see that it's on another layer. I just tested it with my scene and if I move the cube to another layer, the plugin can no longer see the texture. Looks like a bug to me. If you move the cube back to the same layer it will work again. Checked rendering with F12 too, doesn't work either.
Linux Mint 21.3 x64 | Nvidia GTX 980 4GB (displays) RTX 2070 8GB| Intel I7 5820K 3.8 Ghz | 32Gb Memory | Nvidia Driver 535.171
Looks like both objects (emmiter and particle) need to be on the same layer. There was a change in plugin that it does not compile objects that are not visible (outliner eye) and that are not on active layers.
CPU – i9 13900KF, 128GB RAM, GPU – RTX 4090
System – Windows 11
My Behance portfolio, Blender plugin FB support group
System – Windows 11
My Behance portfolio, Blender plugin FB support group
in the previous version I used it was different.
it was very neat to keep groups of objects on a disabled layer and to use them in particle systems on objects in the scene.
I do not like it now that works like this... Patience, I will change the projects and templates on what I'm working on.
Thanks for your help.
it was very neat to keep groups of objects on a disabled layer and to use them in particle systems on objects in the scene.
I do not like it now that works like this... Patience, I will change the projects and templates on what I'm working on.
Thanks for your help.
Win 10 64, 4xGTX780ti 8xTeslaK80, Octane, Blender, Archicad
I've reported this as a bug.
CPU – i9 13900KF, 128GB RAM, GPU – RTX 4090
System – Windows 11
My Behance portfolio, Blender plugin FB support group
System – Windows 11
My Behance portfolio, Blender plugin FB support group
