Scattering "Cast Illumination" Emission Materials

Maxon Cinema 4D (Export script developed by abstrax, Integrated Plugin developed by aoktar)

Moderators: ChrisHekman, aoktar

Post Reply
ChrisCore
Licensed Customer
Posts: 17
Joined: Thu Dec 18, 2014 3:59 pm

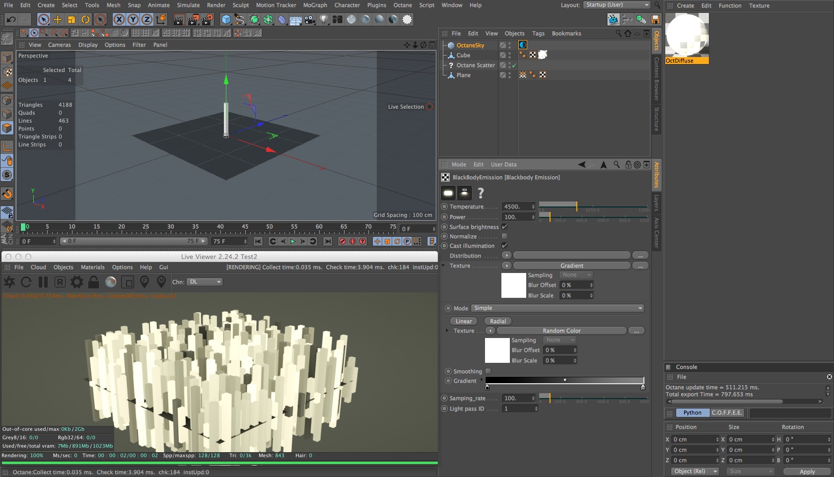
I tried to scatter simple objects with an emission mat on them.
The "cast illumination" option seems to not work with scattering.

Any hints or will this be a future feature?

Thank you.
Attachments
scatter.jpg
User avatar
bepeg4d
Octane Guru
Posts: 10546
Joined: Wed Jun 02, 2010 6:02 am
Location: Italy
Contact:

Hi,
You have to enable the "surface brightness"option in the blackbody or texture emission node:
Schermata 2015-10-26 alle 12.42.13.jpg
Schermata 2015-10-26 alle 12.42.23.jpg
You can even have random different emissions for the clones:
Schermata 2015-10-26 alle 12.49.10.jpg
ScatteringEmission.c4d.zip
(80.23 KiB) Downloaded 138 times
ciao beppe
Post Reply

Return to “Maxon Cinema 4D”