Smoothing in OctaneRender for Maya 2.0?

Autodesk Maya (Plugin developed by JimStar)

Moderator: JimStar

Post Reply
User avatar
blastframe
Licensed Customer
Posts: 178
Joined: Wed May 21, 2014 6:01 am
Location: Los Angeles, CA USA

Hello,
Is there a way to see the smoothed version of my model in Octane 2.0? (using the 3 key?). I know it was asked of previous versions, but I never read a solution and thought maybe something has changed with this update. Thank you!
User avatar
blastframe
Licensed Customer
Posts: 178
Joined: Wed May 21, 2014 6:01 am
Location: Los Angeles, CA USA

I found the Level parameter in the Shape Node. Is this information in the manual?
itsallgoode9
Licensed Customer
Posts: 896
Joined: Thu Apr 03, 2014 9:04 am
Location: New York City
Contact:

I just started using octane a week ago, but it doesn't seem to render the smoothing that happens when you press the 3 key. I've had to resort to doing a smooth mesh. I hate that with a passion because if I delete history I'm screwed with a huge poly model. Hopefully this support is added or we are just doing something wrong.
User avatar
blastframe
Licensed Customer
Posts: 178
Joined: Wed May 21, 2014 6:01 am
Location: Los Angeles, CA USA

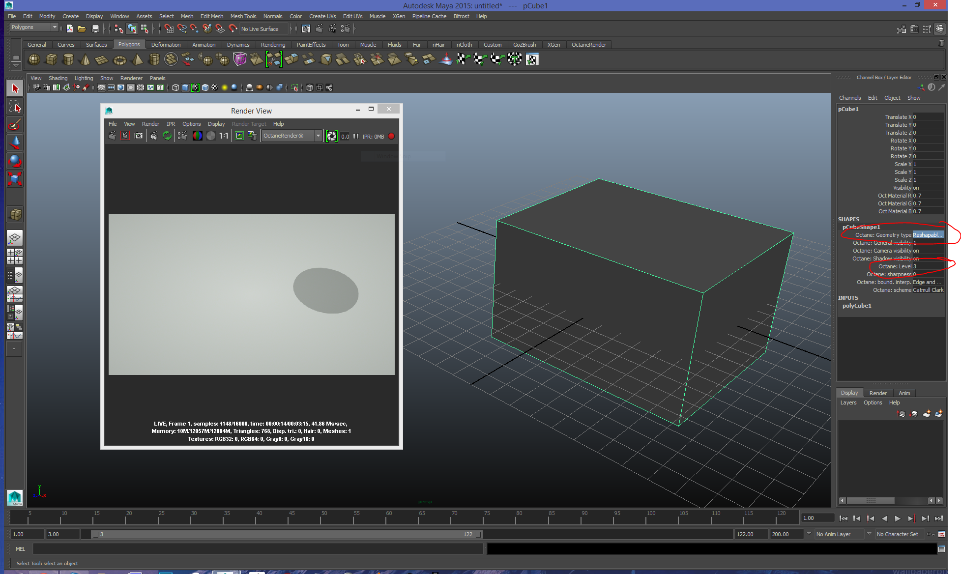
From what I just learned, while you are not rendering, if you choose Geometry type to be 'Reshapable proxy' and set the Level to 3, you should get subdivisions. I didn't see this in the manual anywhere, nor the forums. I had my post up for a long time with no one responding...I'm glad this info is finally out there!
Smoothing.PNG
User avatar
dionysiusmarquis
Licensed Customer
Posts: 159
Joined: Mon Nov 04, 2013 9:29 pm

I'm not sure how everything is implemented in 2.0 now, but there are two new features: "rounded edges" and "OpenSubDiv". I think what you are controlling is the "rounded edge" feature. If you're working with Maya 2015 you should try to use OpenSubDiv as your "Subdevision Method" under "Smooth Mesh". I don't own Maya 2015 so I wasn't able to test it yet.
User avatar
blastframe
Licensed Customer
Posts: 178
Joined: Wed May 21, 2014 6:01 am
Location: Los Angeles, CA USA

dionysiusmarquis wrote:I'm not sure how everything is implemented in 2.0 now, but there are two new features: "rounded edges" and "OpenSubDiv". I think what you are controlling is the "rounded edge" feature. If you're working with Maya 2015 you should try to use OpenSubDiv as your "Subdevision Method" under "Smooth Mesh". I don't own Maya 2015 so I wasn't able to test it yet.
I might be wrong, but I don't think that's accurate. The Edges rounding, from what I can tell, is controlled in the material settings. I also noticed that this feature only works when the Object's Geometry type is Global.
RoundedEdge.PNG
User avatar
dionysiusmarquis
Licensed Customer
Posts: 159
Joined: Mon Nov 04, 2013 9:29 pm

blastframe wrote:
dionysiusmarquis wrote:I'm not sure how everything is implemented in 2.0 now, but there are two new features: "rounded edges" and "OpenSubDiv". I think what you are controlling is the "rounded edge" feature. If you're working with Maya 2015 you should try to use OpenSubDiv as your "Subdevision Method" under "Smooth Mesh". I don't own Maya 2015 so I wasn't able to test it yet.
I might be wrong, but I don't think that's accurate. The Edges rounding, from what I can tell, is controlled in the material settings. I also noticed that this feature only works when the Object's Geometry type is Global.
RoundedEdge.PNG
Ah ok, all right, I see. But does the Subdivision Method change anything?
dsyee
Licensed Customer
Posts: 113
Joined: Wed Jan 08, 2014 5:37 am

blastframe wrote:From what I just learned, while you are not rendering, if you choose Geometry type to be 'Reshapable proxy' and set the Level to 3, you should get subdivisions. I didn't see this in the manual anywhere, nor the forums. I had my post up for a long time with no one responding...I'm glad this info is finally out there!
Smoothing.PNG

This is great info, thanks! Definitely belongs in the manual. I'd been using Mesh -> Smooth at render time, which can be problematic.
Core i7-3770 / 16GB RAM / 2x GTX 780 6GB / Windows 7
nedan
Licensed Customer
Posts: 52
Joined: Tue Sep 11, 2012 11:09 am

Will be much easy if the behavior will be the same as MentalRay. Just a check box in render settings to copy smoothing from MR will be a great feature. What are you saying?
dsyee
Licensed Customer
Posts: 113
Joined: Wed Jan 08, 2014 5:37 am

nedan wrote:Will be much easy if the behavior will be the same as MentalRay. Just a check box in render settings to copy smoothing from MR will be a great feature.
Yes, I agree, especially if you have a ton of smoothed meshes in your scene...
Core i7-3770 / 16GB RAM / 2x GTX 780 6GB / Windows 7
Post Reply

Return to “Autodesk Maya”