
The bundle consists from two parts:
1. OctaneRender™ Server
2. Blender - OctaneRender™ edition.
The first part (server) should be run on the same computer as the second one..
After the server is run - you can start rendering (or open a rendered view) from inside Blender. Before the very first rendering you should fill in the server address (only 127.0.0.1 at the time), login and password (your license key info) to activate the server. After the first rendering the server will remember this activation info, and you will not need to enter it again.
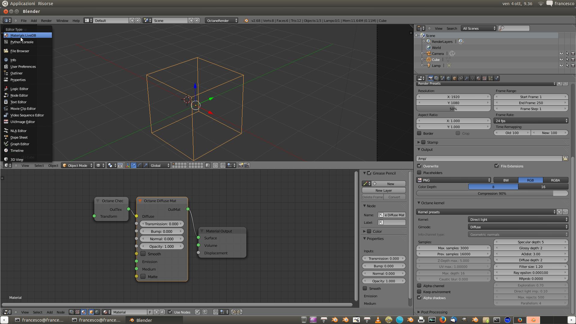
You should use only OctaneRender materials inside Blender scenes - the plugin knows nothing about Blender specific materials and textures (about any Blender nodes, generally speaking).
FIXES AND NEW FEATURES SINCE LAST RELEASE
- Implemented automatic installator for this plugin. Now you can just run the downloaded file to install it.
- Added new Blender space editor type: "Materials LiveDB". Getting material from LiveDB is asynchronous - it does not block user interface. You can choose object, press "Get item" button, and work with scene... When material will be downloaded - it will be set to previously choosen object in background. Blender material is created automatically by LiveDB if Object still does not have material assigned at the time of loading material from LiveDB server.
- Added material preview feature. As OctaneServer is not able to render two sessions in parallel - if you will take the material preview rollout open, you will not be able to start live render or F12 render before material preview will be ready (it renders at 100 samples per pixel).
- Login-password disappear from input fields now only after successful sending to the server.
- Improved system console and on-screen feedback messages from OctaneServer.
- Minor bug fixes...
Installation:
- Just run the installer.
- If you need to run the OctaneServer - run it as daemon:
Code: Select all
# OctaneServer &DOWNLOAD
Blender Octane Edition - v2.3 beta Linux (128MB autoinstaller file)

