Hi guys !
Wow, many thanks for your kind replies
AlexCom wrote:Just to nit-pick... I think that the bottles would benifit from a bit of falloff relfection, the fresnel effect.
How do you set this up Alex, and what effect does this produce ?
paoloverona wrote:The only thing that I don't like too much is the choise of putting a "tiled" material for the top part of the kitchen and it's reflectivity/roughness (it looks like a linoleum material and not as it was stone).
I agree...

I had little time, so I used an image I already had in my library. Next time I'll get one from CG Textures.
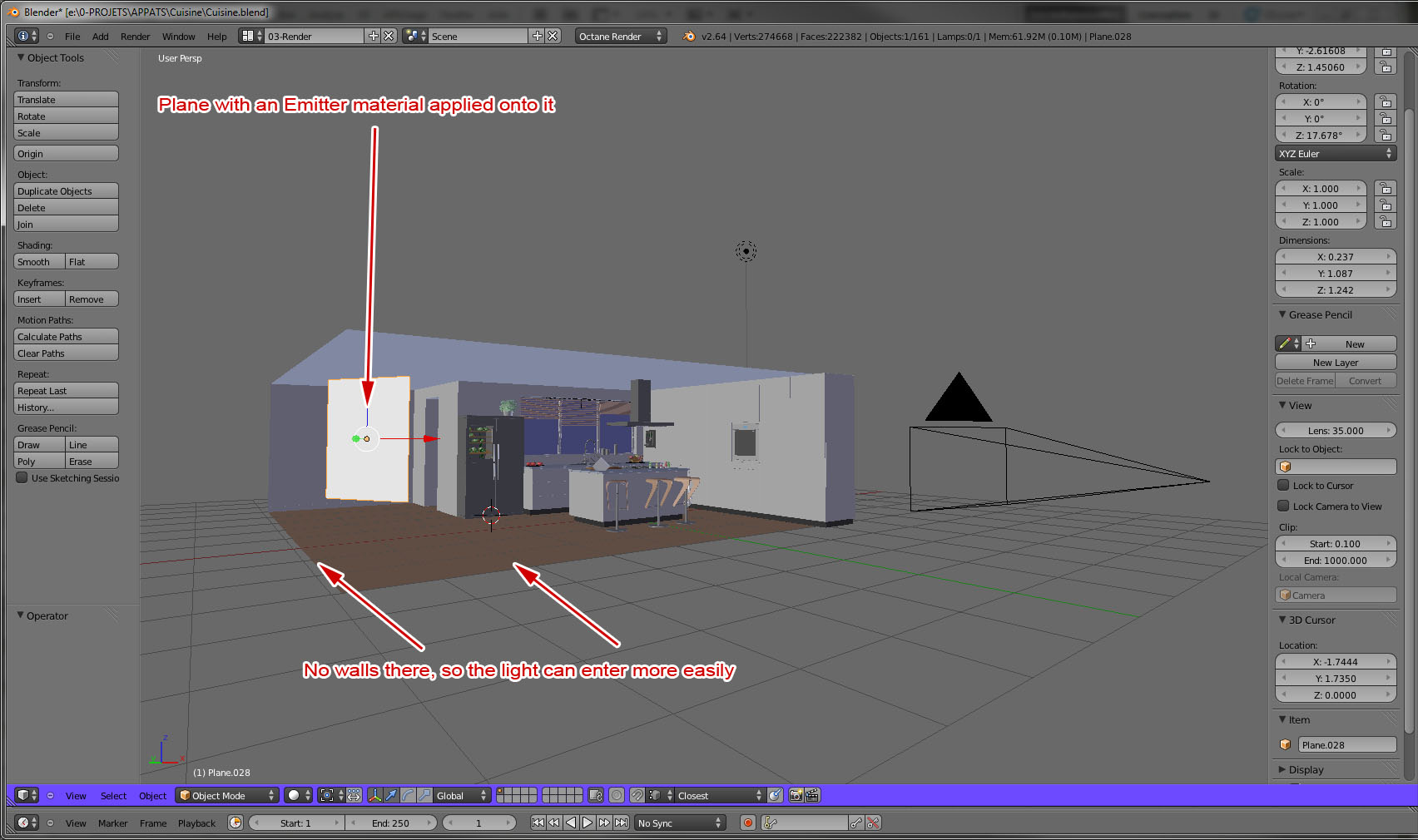
paoloverona wrote:As for the illumination did you used only an HDRI?, no other light in the scene?, no walls hided?.
Indeed there's not only a HDRI map

below is a screenshot of my scene.
I struggled for a long time with lighting up my interior scenes, until some people in the Octane forums gave me some tips.

At the end of it, it's a matter of reproducing a real photographic setup scene, like one you would have in real life - photographers often use not only a flash-light with their camera, but also other things like light "umbrellas" or light "planes" so they can get their lighting right.
paoloverona wrote:Can you suggest me some good tutorial on how to use a reflex camera?
I'm french so I just typed
"Tutoriel utilisation appareil photo reflex" (i.e "Using a reflex camera tutorial") in Google and it came up with a bunch of websites...
Thanks again and keep posting comments & advice,
Cheers
