Yes, Depth of field (Blender), is the same as Focus Deep (Octane), but in Blender you can set numbers as 12.5 , but not in Octane wich is limited to decimals, so you can only use 12,13,14,etc....
If DoF is set to zero in blender then there is no focus at all, I suggest to use a pick button to select where is the focal point, so you can choice an object or an empty for focus.
            
			
									
						
										
						Non-offical Blender 2.56 plugin
v0.60 available, please pick it up at usual place.
Here's a short video using 'Fly' mode and showing camera target tracking an empty, while depth of field tracking another one. Focal length animated too.
blend and ocs files in same zip for your convinience.
Enjoy!
            
							Here's a short video using 'Fly' mode and showing camera target tracking an empty, while depth of field tracking another one. Focal length animated too.
blend and ocs files in same zip for your convinience.
Enjoy!
- Attachments
 - 
			
		
		
				
- anim.zip
 - (331.33 KiB) Downloaded 353 times
 
 
Desktop: Ubuntu 13.04 x64 - i7-3770K @ 3.5GHz - 32GB DDR3 - GTX670 2048MB
Laptop: Linux Mint 11 x64 - i7-2860QM @ 2.5GHz - 16GB DDR3 - Quadro 3000M 2GB
Software: NVidia 319.12 - Cuda 4.2.9 - Blender 2.66a
			
						Laptop: Linux Mint 11 x64 - i7-2860QM @ 2.5GHz - 16GB DDR3 - Quadro 3000M 2GB
Software: NVidia 319.12 - Cuda 4.2.9 - Blender 2.66a
Yo yoyoz,
Just wanted to thank you and enricocerica
for all of the work you are doing to enricocerica
script ...
I'm hoping to get it working soon, .52 loaded for me with a different message window from Octane... Gonna go give .6 a test drive
Launched your anim_v060.blend and worked perfect, tried a default cube scene and failed with a Octane window posted below...
I gotta compare settings with yours, I have something wrong on my end...
Thanks again for all of your time and knowledge.
Peace,
Andy
            
							
			
									
						
							Just wanted to thank you and enricocerica
for all of the work you are doing to enricocerica
script ...
I'm hoping to get it working soon, .52 loaded for me with a different message window from Octane... Gonna go give .6 a test drive
Launched your anim_v060.blend and worked perfect, tried a default cube scene and failed with a Octane window posted below...
I gotta compare settings with yours, I have something wrong on my end...
Thanks again for all of your time and knowledge.
Peace,
Andy
Win7 64bit...Q6600 Quad core...8Gig Mem...9600 geforce...Daily Build Blender2.5x...Lionel's(Yoyoz)1.10 Blender Exporter... 0 Skill=Priceless
			
						Can anyone help me, 
i did everything like how supose to do, and when i click on render still image nothing happens, octane dosnt start ? If i press on export obj it exports it, but i want to see modifiers in action . . .
Is there aything i can do ?
            
							
			
									
						
							i did everything like how supose to do, and when i click on render still image nothing happens, octane dosnt start ? If i press on export obj it exports it, but i want to see modifiers in action . . .
Is there aything i can do ?
ArchiCad, Blender, Moi3d
GTX 580 3GB
Win 7, 64 Bit
			
						GTX 580 3GB
Win 7, 64 Bit
Guys, both of you shouldn't have any space in the paths to the project or to the octane binary. Please move your intall directory and your project one and give another try. I'm working on that but there're also some limitations due to Octane itself.
I'd be happy you let me know if you can make it.
            
			
									
						
							I'd be happy you let me know if you can make it.
Desktop: Ubuntu 13.04 x64 - i7-3770K @ 3.5GHz - 32GB DDR3 - GTX670 2048MB
Laptop: Linux Mint 11 x64 - i7-2860QM @ 2.5GHz - 16GB DDR3 - Quadro 3000M 2GB
Software: NVidia 319.12 - Cuda 4.2.9 - Blender 2.66a
			
						Laptop: Linux Mint 11 x64 - i7-2860QM @ 2.5GHz - 16GB DDR3 - Quadro 3000M 2GB
Software: NVidia 319.12 - Cuda 4.2.9 - Blender 2.66a
Nice you finally made it work, I hope you like it!
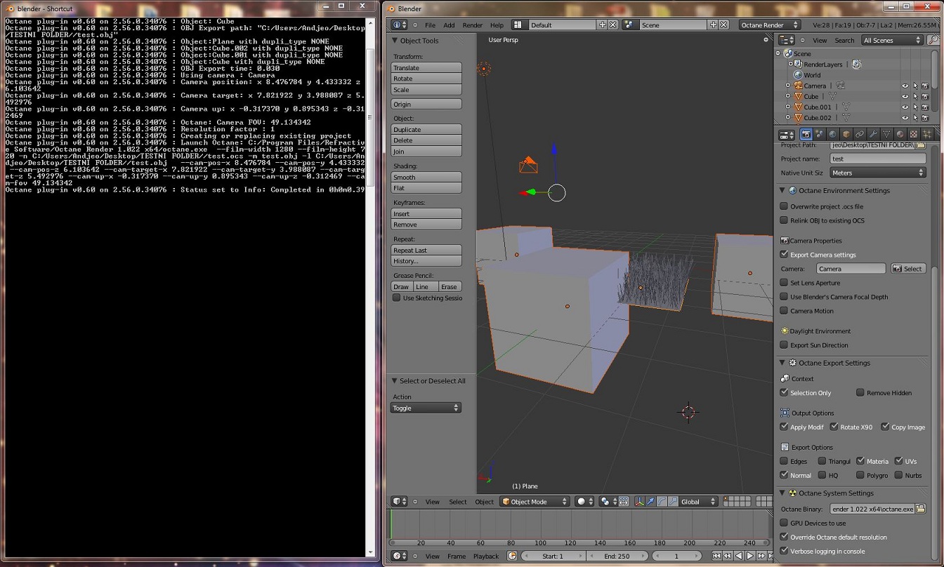
In order to use the particle system, you must have a base mesh on which you apply a 'particle instance' that you link to your 'particle system'. The default hairs are strands and cannot be exported as triangles. I've posted a sample or two in this thread, you should have a look. I must say that it definitely needs some tweaking to get the expected result and it may consume an insane amount of ressources...
            
			
									
						
							In order to use the particle system, you must have a base mesh on which you apply a 'particle instance' that you link to your 'particle system'. The default hairs are strands and cannot be exported as triangles. I've posted a sample or two in this thread, you should have a look. I must say that it definitely needs some tweaking to get the expected result and it may consume an insane amount of ressources...
Desktop: Ubuntu 13.04 x64 - i7-3770K @ 3.5GHz - 32GB DDR3 - GTX670 2048MB
Laptop: Linux Mint 11 x64 - i7-2860QM @ 2.5GHz - 16GB DDR3 - Quadro 3000M 2GB
Software: NVidia 319.12 - Cuda 4.2.9 - Blender 2.66a
			
						Laptop: Linux Mint 11 x64 - i7-2860QM @ 2.5GHz - 16GB DDR3 - Quadro 3000M 2GB
Software: NVidia 319.12 - Cuda 4.2.9 - Blender 2.66a
This is an impressive piece of coding (even though it is being written very rapidly). It has completely changed my attitude to Octane and made the Blender/Octane experience a pleasurable process rather a chore. I'm very grateful!
            
			
									
						
							Ubuntu 11.04, Q6600 2.4GHz 4-core, 4GB RAM, 8800GT & GTX 460 2GB, Blender 2.59, Octane 2.51
			
						
                                                                
                            