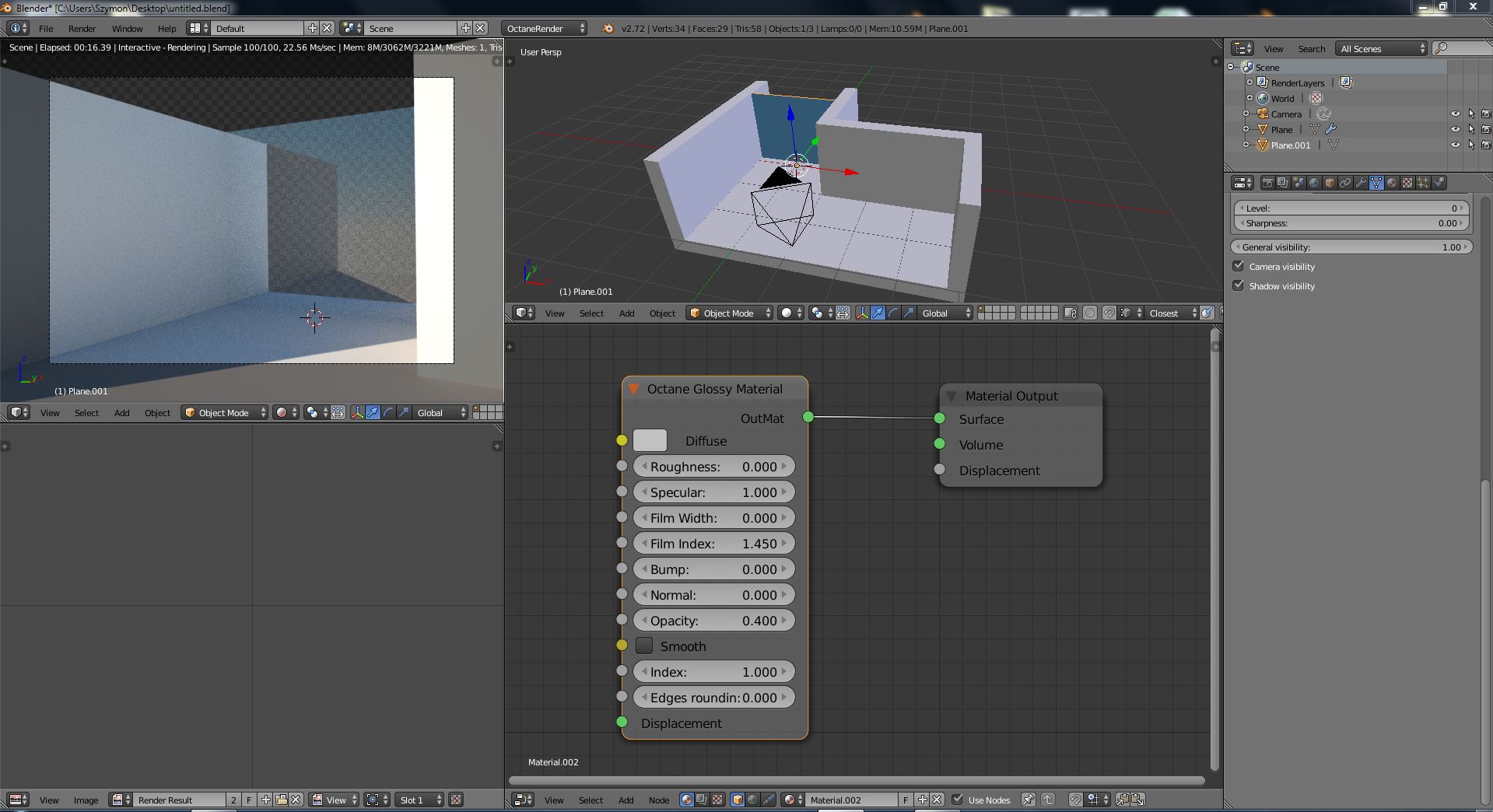
Here's my material node setup. It's also showing the white background.


It's hard to guess the reason not having the scene... Do your scene have a big amount of "global" meshes? Does it never render this frame or sometimes it renders sometimes it crashes? Have you tried to refresh the NVIDIA drivers?Elonius wrote:Hi Jimstar I think the render server is still crashing on me while trying to render my character. Nothing has happened for about 15 minutes. The scene works fine in standalone. Here is a photo to show what is happening. I cannot upload the file because it is 830 MB. I could not find the dump files in that folder as you instructed. Do you think this is still a memory problem? I am only using the gtx titan in this case. When I hover over the render server icon in the bottom right corner it goes away.