OctaneRender® for 3ds max® v1.0 beta 2.58c[OBSOLETE]
Forum rules
Please post only in English in this subforum. For alternate language discussion please go here http://render.otoy.com/forum/viewforum.php?f=18
Please post only in English in this subforum. For alternate language discussion please go here http://render.otoy.com/forum/viewforum.php?f=18
Development here is a group effort. As Radiance had mentioned, there is a bigger team being built around OctaneRender during these initial months of the RS->OTOY transition. You will start to see many new devs (besides me) joining in the coming weeks and months.
Hi Maxpower, first of all, the latest version of OctaneRender® for 3ds max® v1.0 beta 2.58c was released just thirteen days ago. So seriously speaking, development is ongoing as we are gearing towards 2.6, both the standalone and the max plugin.MaxPower wrote:Enjoy your vacation! WTF? are you the only one working on this?
unbelievable! I thought with OTOY coming onboard everybody was
going to take this seriously. In my world you don't even think about
a vacation until you are out of beta stage.
Perhaps you were just not able to refer here http://www.refractivesoftware.com/forum ... &start=173 before the 'friend' word.
However, we are honoring one of our devs' VL days, because if you are in their world you'd badly need one.
i72630QM @ 2.00GHz | 6GB RAM | 2GB GeForce GT 540M | Win7 64bit
- gabrielefx

- Posts: 1701
- Joined: Wed Sep 28, 2011 2:00 pm
@Karba:
please increment the 3000x3000 px limit framebuffer resolution.
add a button 100% (1:1) zoom
thank you.
please increment the 3000x3000 px limit framebuffer resolution.
add a button 100% (1:1) zoom
thank you.
quad Titan Kepler 6GB + quad Titan X Pascal 12GB + quad GTX1080 8GB + dual GTX1080Ti 11GB
-
merid888
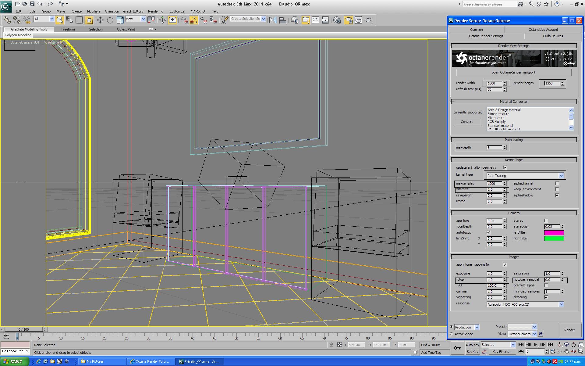
same quality image, i have a lot noise and look so sharp, why happen this ?
i add image, format 1800 x 1350, jpg, kernel: path tracing, max samples 1000, maxdepth 8
i add set image too
octane team can help me, please
thank you
ahhh, the glass in the furniture look so dark and i don't know why
i add image, format 1800 x 1350, jpg, kernel: path tracing, max samples 1000, maxdepth 8
i add set image too
octane team can help me, please
thank you
ahhh, the glass in the furniture look so dark and i don't know why
1000 samples is very low. Mostly my outdoor scenes are clear around 2000 to 3000. So indoor needs more usually.
Use PMC and not Pathtracing. With PMC also the glass in the commode could be lightend. Use singel sided glass there too and no "block". Lower glass transparency. You dont need glass windows because the curtain culls it anyways. Use a daylight and maybe one of those portals (which I never used but they are made for light through windows).
Raise ISO. Refer how real cameras light up scenes looking at camera data values on flickr or so. It helps a lot understanding the fundamentals of photography. Skip this noise reduction. It kills sharpness. Use more samples instead.
Use PMC and not Pathtracing. With PMC also the glass in the commode could be lightend. Use singel sided glass there too and no "block". Lower glass transparency. You dont need glass windows because the curtain culls it anyways. Use a daylight and maybe one of those portals (which I never used but they are made for light through windows).
Raise ISO. Refer how real cameras light up scenes looking at camera data values on flickr or so. It helps a lot understanding the fundamentals of photography. Skip this noise reduction. It kills sharpness. Use more samples instead.
PURE3D Visualisierungen
Sys: Intel Core i9-12900K, 128GB RAM, 2x 5090 RTX, Windows 11 Pro x64, 3ds Max 2024.2
Sys: Intel Core i9-12900K, 128GB RAM, 2x 5090 RTX, Windows 11 Pro x64, 3ds Max 2024.2
- gabrielefx

- Posts: 1701
- Joined: Wed Sep 28, 2011 2:00 pm
my scenes have 16000-24000 samples
you can't achieve noiseless renders with 1000 samples.
When you will use ies and a lot emitters you will need a system with 4-8 gpus and your render will cook for 6-10 hours to achieve a good result.
BTW, it's a joy to see caustics bouncing everywhere.
Use PMC for indoor renders, pathtracing for outdoor and hdr studio renders.
you can't achieve noiseless renders with 1000 samples.
When you will use ies and a lot emitters you will need a system with 4-8 gpus and your render will cook for 6-10 hours to achieve a good result.
BTW, it's a joy to see caustics bouncing everywhere.
Use PMC for indoor renders, pathtracing for outdoor and hdr studio renders.
quad Titan Kepler 6GB + quad Titan X Pascal 12GB + quad GTX1080 8GB + dual GTX1080Ti 11GB
-
merid888
hi roeland is daylight environment, the windows is a simple box modeled into 3ds max thick 0.006, curtain is modeled with a plane and noise and corverted to editable mesh, material is a simple diffuse color white (255), bump: texture grayscale, value 0.003, opacity in 0.85
the glass material is just specular value 0, transmision 255, index 1.52, opacity 0.80
i mean, in the original version for example 2.47 or 2.52 i never had this detail, image so clear with 1000 maxsamples, i know plugin for 3ds max is distint, but i think so the parameters maybe work in the same form, perhaps you can help me with this
thank you roeland
hi mbetke, i never been used pmc, always path tracing, this option last could be the problem ? what it is the portal ? i don't have idea how use it
thank you comment
hi gabrielefx, are you sure 16000 or more is the solution ?, becouse in the original version 2.52 or less for my images with 1000 is enough, before the new verison, course , into 3ds max is different i think so, is a headache for me try to undestand this new plugin for max
thank you for yor words
the glass material is just specular value 0, transmision 255, index 1.52, opacity 0.80
i mean, in the original version for example 2.47 or 2.52 i never had this detail, image so clear with 1000 maxsamples, i know plugin for 3ds max is distint, but i think so the parameters maybe work in the same form, perhaps you can help me with this
thank you roeland
hi mbetke, i never been used pmc, always path tracing, this option last could be the problem ? what it is the portal ? i don't have idea how use it
thank you comment
hi gabrielefx, are you sure 16000 or more is the solution ?, becouse in the original version 2.52 or less for my images with 1000 is enough, before the new verison, course , into 3ds max is different i think so, is a headache for me try to undestand this new plugin for max
thank you for yor words
- gabrielefx

- Posts: 1701
- Joined: Wed Sep 28, 2011 2:00 pm
export this scene in Octane standalone and check the results.
Post both renders.
Post both renders.
quad Titan Kepler 6GB + quad Titan X Pascal 12GB + quad GTX1080 8GB + dual GTX1080Ti 11GB
-
merid888
ok, gabriel, i'll that and upload image
certainly, do yu know how use the portal ? some tutorial or guide to follow ?
thank, you
certainly, do yu know how use the portal ? some tutorial or guide to follow ?
thank, you
