Home stuff

Display your final art here...
Forum rules
Important notice: All artwork submitted on our public gallery forums gallery forums may or may not be used by OTOY for publication on our website gallery.
If you do not want us to publish your art, please mention it in your post clearly. (put a very red small diagonal cross in the top left corner of the image)
Any images already published on the gallery will be removed if the original author asks us to do so.
We recommend placing your credits on the images so you benefit from the exposure too, and use a minimum image width of 1200 pixels, and pathtracing or PMC. Thanks for your attention, The OctaneRender Team.


For new users: this forum is moderated. Your first post will appear only after it has been reviewed by a moderator, so it will not show up immediately.

This is necessary to avoid this forum being flooded by spam.
PeJotL
Licensed Customer
Posts: 11
Joined: Sun Nov 14, 2010 2:51 pm
Contact:

Thanks everyone!

@ p3d
If it comes to render times - I totally lost track of it, because of the amount of images I produced during tha last days (some of which will never leave my HDD to be viewed by people ;) I just didn't bother to take them down. They differed a lot, though. For example the Chair-table set was quite fast, but the Crusa table to be rendered as a 2200x2200 piks picture took whole the night to render (PT). With the next picture I am going to post I will give you all the details: samples and rendertime.

If it comes to sharpness and smoothness - I noticed that filtersize at default value 1,5 gives the best sharpness-smoothness ratio I needed. Anything below that gives visible steps on the edges, and anything above, blurres an image too much to have tiny details look sharp (at least at about 2/3k resolution) - if I'm wrong, someone please let me know. I also make renders at least twice as big as the images I post (except for Gilbert detail 03/fixed, which is a cropp from an original render). Resizing in postprocess leaves more deails with smooth transitions, than making renders with filtersize at value 1 - quite sharp image but the edge looks unacceptable.

New images to be posted here really soon, so please stay with me to give C&C.

PJ
Win7 | i7 920 | GTX 460 2GB | 6GB RAM
User avatar
Bulwerk
Licensed Customer
Posts: 236
Joined: Sun Aug 01, 2010 8:04 pm

Wow just amazing. I need to have your patience. I often don't do enough work inside blender before sending it off to octane. Very nice details indeed. May i ask what method you use to apply texture to the edges of the wooden chairs. Is it a separate material all together with the side grain as an image file. the transition between top and sides of the wood is seamless. Any insight into how you set up your UV would help or just point me toward some good texturing resource. I am not so good at old UV editing.

Cheers
PeJotL
Licensed Customer
Posts: 11
Joined: Sun Nov 14, 2010 2:51 pm
Contact:

Thanks Bulwerk!
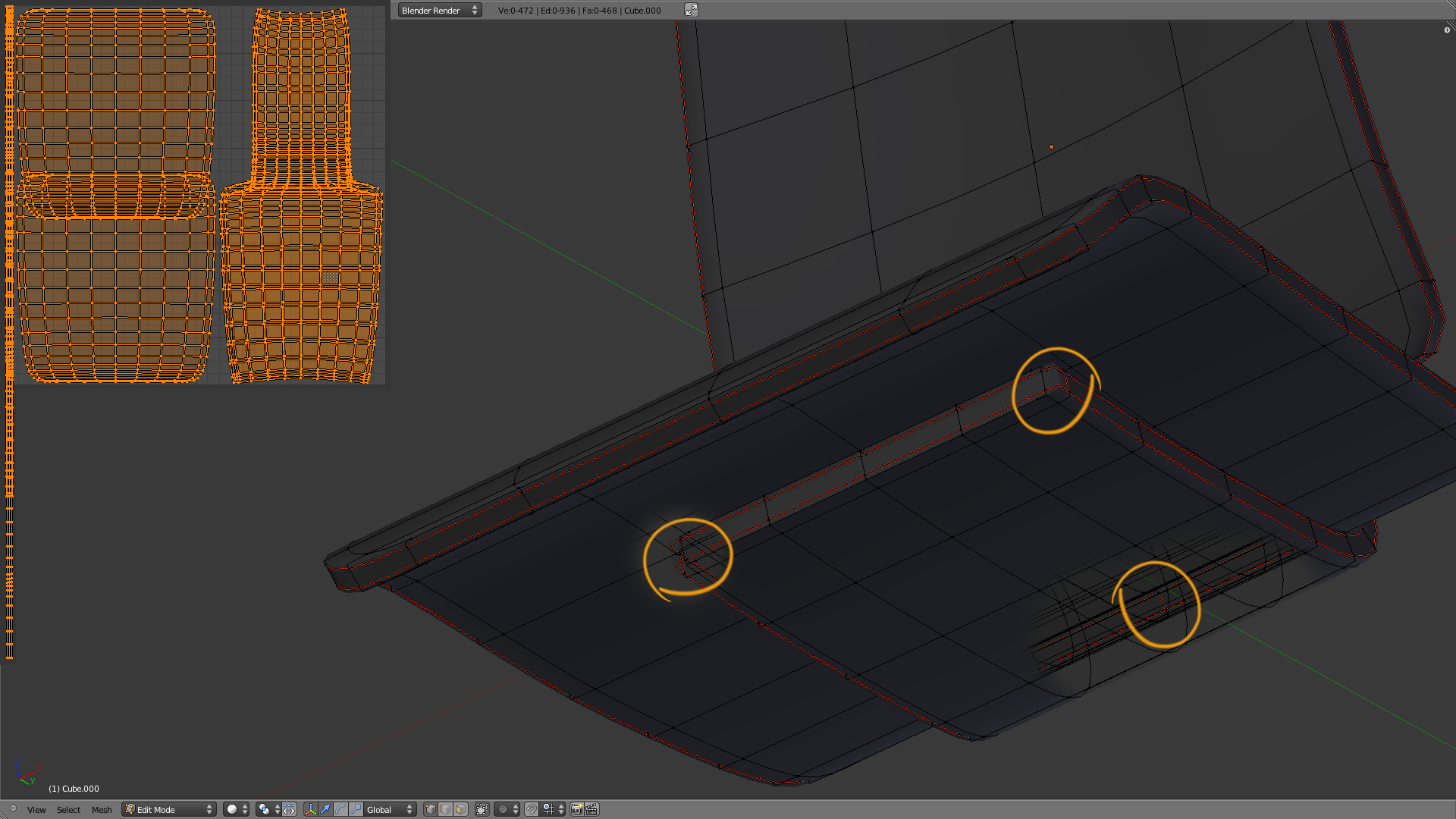
That screenshot might give you an idea how I made it.
Gilbert UVs Explanation.png
There is many ways to unwrap objects, but this time things were really easy because the material (one for whole the seat) was plywood, which makes seams unnoticable because of the character of the wood (made of layers of wood). That allowed me to stay in Blender itlself to make the whole process. I just marked seams right on the edges of the upper and lower sides of the seat, and another one or two on the edge stripe just to cut it open. Be prepared to streighten the UVs that are going to come out of unwrapping, to make the stipe perfectly straight. I hope it was helpful.
When I post anything more complicated (like sculpted wood, where it's harder to make the object look seamless), I would be glad to share whith my technique, but I am not sure if it should be here or rather Blender or ZBrush forums. Anyway, just let me know.

Regards

PJ
Win7 | i7 920 | GTX 460 2GB | 6GB RAM
PeJotL
Licensed Customer
Posts: 11
Joined: Sun Nov 14, 2010 2:51 pm
Contact:

The Reader's Corner Image:

Path Tracing, 15k samples, 21 hours @ 1920x2560 piks
Too long for me and still there was a lot of noise on the books seen in the mirror and some hotpixels scattered everywhere.
Post in PS, no Octane's hotpixel removal tool used.

PJ

PS. I posted the image on the front page of this thread
Win7 | i7 920 | GTX 460 2GB | 6GB RAM
zenonn
Licensed Customer
Posts: 75
Joined: Sat Mar 06, 2010 2:56 am
Location: USA

Your latest render looks almost 100% photo real. The leather material and chair model is amazing. The only issue is the render time, 21 hours simply to long for GPU rendering. You might want to turn down maxdepth to 8.
PeJotL
Licensed Customer
Posts: 11
Joined: Sun Nov 14, 2010 2:51 pm
Contact:

Thanks zenonn!
I must do something with it...I am not that patient to wait for that long for every render I am planing to do now ;)
Next scene is going to have a lot of water splashes, light, metal objects etc. And i hope I won't need to wait 40 hours for the final result...
Maxdepth to 8 - I will certainly try that one ;)

Regards

PJ
Win7 | i7 920 | GTX 460 2GB | 6GB RAM
Post Reply

Return to “M is for Metaverse Gallery”