OctaneRender® for 3ds max® v2025.4 - 16.10

Sub forum for plugin releases
Forum rules
Any bugs related to this plugin should be reported to the Bug Reports sub-forum.
Bugs related to Octane itself should be posted into the Standalone Support sub-forum.
User avatar
paride4331
Octane Guru
Posts: 3868
Joined: Fri Sep 18, 2015 7:19 am

coilbook wrote: Wed Nov 12, 2025 3:41 am When denoiser is on (on completion) render times still go up a lot. From 1 min per frame to around 2 min even though the actual denoising times at the end is like 3 seconds

Are 5090s now utilized at full capacity? They used o render as fast as 3080tis
Hi coilbook,
About a month ago (maybe a bit more), NVIDIA told Otoy they’re aware of an issue that’s been affecting some other render engines, where certain kernels take way longer than usual to initialize.
From the user’s side, it can look like Octane is taking forever to start rendering or that render times are unusually long. Right now, it doesn’t really seem like Octane itself is affected, but it could be.
The issue only affects the 50 series GPUs and should be fixed in the latest driver, though it might still show up in some cases. Might be worth trying drivers around 581.29, 580.97, or 577.00 to see if it makes any difference?
Regards
Paride
2 x Evga Titan X Hybrid / 3 x Evga RTX 2070 super Hybrid
coilbook
Licensed Customer
Posts: 3091
Joined: Mon Mar 24, 2014 2:27 pm

paride4331 wrote: Wed Nov 12, 2025 1:43 pm
coilbook wrote: Wed Nov 12, 2025 3:41 am When denoiser is on (on completion) render times still go up a lot. From 1 min per frame to around 2 min even though the actual denoising times at the end is like 3 seconds

Are 5090s now utilized at full capacity? They used o render as fast as 3080tis
Hi coilbook,
About a month ago (maybe a bit more), NVIDIA told Otoy they’re aware of an issue that’s been affecting some other render engines, where certain kernels take way longer than usual to initialize.
From the user’s side, it can look like Octane is taking forever to start rendering or that render times are unusually long. Right now, it doesn’t really seem like Octane itself is affected, but it could be.
The issue only affects the 50 series GPUs and should be fixed in the latest driver, though it might still show up in some cases. Might be worth trying drivers around 581.29, 580.97, or 577.00 to see if it makes any difference?
Regards
Paride
Thank you for the info!
coilbook
Licensed Customer
Posts: 3091
Joined: Mon Mar 24, 2014 2:27 pm

Hello,

1. Any updates when you’ll fix phones fd wet maps rendering very, very slow? With wet maps it renders ten times slower.

2. Also Smp/px in octane view port sometimes don't increase if you look at the scene through an animated camera.

3. Also any solution for phoenix rendering smoke as pure black when sim output is AUR? VDB works

4. If an object has motion blur enabled and added to itoo forest. Itoo will render a stationary object with motion blur. (a stationary object will look blurred out )

Thank you.
Last edited by coilbook on Sat Nov 15, 2025 2:20 am, edited 1 time in total.
coilbook
Licensed Customer
Posts: 3091
Joined: Mon Mar 24, 2014 2:27 pm

paride4331 wrote: Thu Nov 06, 2025 3:20 pm
coilbook wrote: Wed Nov 05, 2025 6:31 pm Octane sometimes renders itoo display proxy as actual proxy and not mesh. Point cloud works fine especially when using legacy mode
Hi coilbook,
Are you sure you set the mesh option correctly in the Display > Render panel in iToo?
Regards
Paride

01.jpg

Yes. Octane renders both original mesh and proxies (so one itoo forest gets rendered as a mesh and a proxy ) at the same time when in legacy mode Point cloud is the solution but viewport is slow
Attachments
proxy.jpg
coilbook
Licensed Customer
Posts: 3091
Joined: Mon Mar 24, 2014 2:27 pm

There is a bug with motion blur.

The camera is attached to the moving sphere, but the sphere is getting motion blur as if it were passing by a stationary camera.

The scene is attached.

It should be the opposite — the background should have motion blur because both the camera and the sphere are moving.

Can this be fixed ASAP?

Thanks
Attachments
mb.jpg
mb bug.zip
(65.57 KiB) Downloaded 20 times
mb bug .jpg
User avatar
paride4331
Octane Guru
Posts: 3868
Joined: Fri Sep 18, 2015 7:19 am

coilbook wrote: Mon Nov 17, 2025 9:38 pm There is a bug with motion blur.

The camera is attached to the moving sphere, but the sphere is getting motion blur as if it were passing by a stationary camera.

The scene is attached.

It should be the opposite — the background should have motion blur because both the camera and the sphere are moving.

Can this be fixed ASAP?

Thanks
Hi coilbook,
I’ve forwarded my report to the development team.
Regards
Paride
2 x Evga Titan X Hybrid / 3 x Evga RTX 2070 super Hybrid
coilbook
Licensed Customer
Posts: 3091
Joined: Mon Mar 24, 2014 2:27 pm

paride4331 wrote: Wed Nov 19, 2025 4:47 pm
coilbook wrote: Mon Nov 17, 2025 9:38 pm There is a bug with motion blur.

The camera is attached to the moving sphere, but the sphere is getting motion blur as if it were passing by a stationary camera.

The scene is attached.

It should be the opposite — the background should have motion blur because both the camera and the sphere are moving.

Can this be fixed ASAP?

Thanks
Hi coilbook,
I’ve forwarded my report to the development team.
Regards
Paride

Thank you. Also if you animate octane's light power values you must enable notify objects on render or animation won't update.

Were you able to tell them about Phoenix native AUR rendering pure black smoke but VDB works fine? Thank you
User avatar
paride4331
Octane Guru
Posts: 3868
Joined: Fri Sep 18, 2015 7:19 am

coilbook wrote: Sat Nov 15, 2025 5:42 am
paride4331 wrote: Thu Nov 06, 2025 3:20 pm
coilbook wrote: Wed Nov 05, 2025 6:31 pm Octane sometimes renders itoo display proxy as actual proxy and not mesh. Point cloud works fine especially when using legacy mode
Hi coilbook,
Are you sure you set the mesh option correctly in the Display > Render panel in iToo?
Regards
Paride

01.jpg

Yes. Octane renders both original mesh and proxies (so one itoo forest gets rendered as a mesh and a proxy ) at the same time when in legacy mode Point cloud is the solution but viewport is slow
Hi coilbook,
I’m unable to reproduce the issue on my end, my setup is probably different from yours. Could you share the scene where the problem occurs, along with your iToo settings?
Regards
Paride
2 x Evga Titan X Hybrid / 3 x Evga RTX 2070 super Hybrid
User avatar
Elvissuperstar007
Licensed Customer
Posts: 2538
Joined: Thu May 20, 2010 8:20 am
Location: Ukraine
Contact:

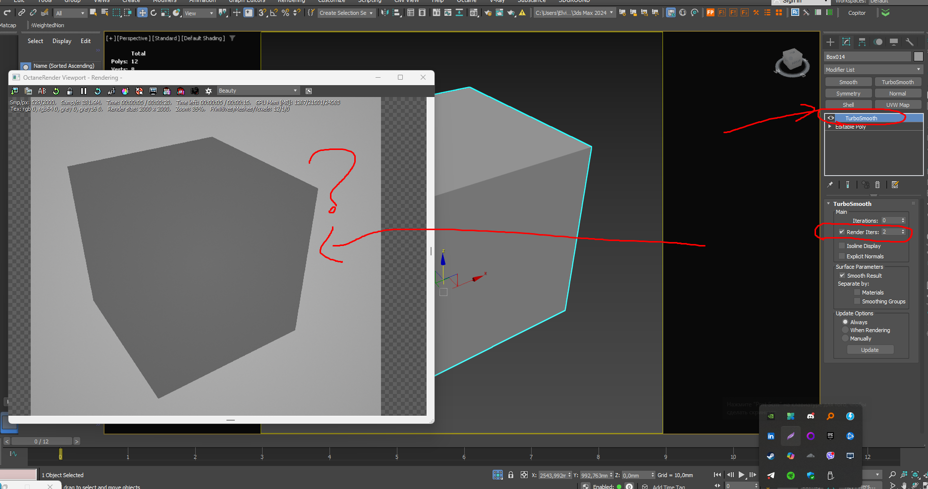
Turbo Smoothie doesn't work
Attachments
Screenshot_1.png
Win11/msi x79a-gd45 (8d)/ Intel Xeon e5 2690v0/ 64gb DDR3 1866/ Nvidia 4090 Asus TUF/ be quiet! Straight Power 11 1000W 80 Plus Platinum
Page octane render " В Контакте " http://vkontakte.ru/club17913093
User avatar
paride4331
Octane Guru
Posts: 3868
Joined: Fri Sep 18, 2015 7:19 am

Elvissuperstar007 wrote: Mon Nov 24, 2025 9:24 am Turbo Smoothie doesn't work
Hi Elvissuperstar007,
viewtopic.php?p=438096#p438096
Regards
Paride
2 x Evga Titan X Hybrid / 3 x Evga RTX 2070 super Hybrid
Post Reply

Return to “Releases”