Cinema4D version 2025.3 - v1.7.0

Sub forum for plugin releases

Moderators: ChrisHekman, aoktar

User avatar
bepeg4d
Octane Guru
Posts: 10472
Joined: Wed Jun 02, 2010 6:02 am
Location: Italy
Contact:

desire wrote: Wed Sep 10, 2025 7:14 pm Hello!
Have just two question at the moment

1) with 1.7.0 version I have to manually "Toggle info" every time I open window layout that contains octane live viewer.
Previously, this state was saved by itself, and even the next time the c4d started, the last state was saved.
Is there an option in the settings where I could fix it?

2) what's wrong (again) with alpha channel while saving layered PSD via Octane render AOV?
May be a past year there was no alpha in beauty at all. Now it gives "alpha in a rectangle" - why? for what reason? what could I do in settings to fix this? )) please see screen shot

Thanks

2025-09-10_23-09-23.png
Hi,

About "Toggle info" option, I suppose that c4doctane preferences are not working correctly, please close c4d, then delete the oct.dat file at the following path, c4doctane preferences will be reset to default, and a new oct.dat file will be created on next c4d start:
`C:\Users\USERNAME\AppData\Roaming\MAXON\Maxon Cinema4D-RXX_RANDOM_CODE\prefs\oct.dat`

About Alpha channel in PSD, this is definitely a new bug, it doesn't happen in .EXR format, thanks for the report.

ciao,
Beppe
User avatar
desire
Licensed Customer
Posts: 152
Joined: Tue Sep 24, 2013 6:30 am
Location: Russia, Nizhny Novgorod
Contact:

bepeg4d wrote: Thu Sep 11, 2025 8:35 am Hi,

About "Toggle info" option, I suppose that c4doctane preferences are not working correctly, please close c4d, then delete the oct.dat file at the following path, c4doctane preferences will be reset to default, and a new oct.dat file will be created on next c4d start:
`C:\Users\USERNAME\AppData\Roaming\MAXON\Maxon Cinema4D-RXX_RANDOM_CODE\prefs\oct.dat`

About Alpha channel in PSD, this is definitely a new bug, it doesn't happen in .EXR format, thanks for the report.

ciao,
Beppe
Hi! Thank you for your answer!
Keeping my fingers up for a soon solution with the alpha channel in psd
Tim_Twisted
Licensed Customer
Posts: 47
Joined: Mon Apr 23, 2018 1:31 pm

I noticed there are color (calculation) difference between Cinema4D 2025.2.1 & 2026.0.0.

My guess is this can probably be traced back to the new color management settings in C4D 2026, but as far as I can see they seem to be correct (legacy due to the file originating in 2025).

I'm not sure how to fix this, as every setting seems to be as intended. Any dev that can chip in?
Attachments
Scene.zip
(93.17 KiB) Downloaded 18 times
Screenshot 2025-10-02 145356.jpg
User avatar
bepeg4d
Octane Guru
Posts: 10472
Joined: Wed Jun 02, 2010 6:02 am
Location: Italy
Contact:

Hi,

The issue is not in C4D 2025 or 2026, but in the Transmission type menu that is not working in plugin version 1.7.0.
To have the same result in new plugin version 1.7.1, you need to set the Transmission type to "Thin wall (diffuse)":
IMG_5931.jpeg
ciao,
Beppe
Tim_Twisted
Licensed Customer
Posts: 47
Joined: Mon Apr 23, 2018 1:31 pm

Hi Bepe,

Thanks for the clarification. The original problem I had when the transmission layer is placed behind a simple specular material object still persists, even with the transmission type adjusted in 1.7.1. I thought this would be solved if the transmission was equal but it seems the problem originates elsewhere. Does this mean that 1.7.1 is working as intended/correct and the more natural looking 1.7.0 is just a lucky error?
Screenshot 2025-10-03 103353.jpg
User avatar
bepeg4d
Octane Guru
Posts: 10472
Joined: Wed Jun 02, 2010 6:02 am
Location: Italy
Contact:

Tim_Twisted wrote: Fri Oct 03, 2025 8:42 am Hi Bepe,

Thanks for the clarification. The original problem I had when the transmission layer is placed behind a simple specular material object still persists, even with the transmission type adjusted in 1.7.1. I thought this would be solved if the transmission was equal but it seems the problem originates elsewhere. Does this mean that 1.7.1 is working as intended/correct and the more natural looking 1.7.0 is just a lucky error?

Screenshot 2025-10-03 103353.jpg
Sorry, can you share the new scene?
The issue is not totally clear.

ciao,
Beppe
Tim_Twisted
Licensed Customer
Posts: 47
Joined: Mon Apr 23, 2018 1:31 pm

bepeg4d wrote: Mon Oct 06, 2025 8:50 am
Sorry, can you share the new scene?
The issue is not totally clear.

ciao,
Beppe
Sure, see attachment. Only difference is a cube with a default specular material. If you open this in Cinema 2026 the refraction inside the cube is way too bright, while 2025 looks normal.
Attachments
Scene.zip
(112.21 KiB) Downloaded 19 times
DinoMuhic
OctaneRender Team
Posts: 215
Joined: Wed Mar 25, 2015 10:24 pm

Tim_Twisted wrote: Mon Oct 06, 2025 12:38 pm
bepeg4d wrote: Mon Oct 06, 2025 8:50 am
Sorry, can you share the new scene?
The issue is not totally clear.

ciao,
Beppe
Sure, see attachment. Only difference is a cube with a default specular material. If you open this in Cinema 2026 the refraction inside the cube is way too bright, while 2025 looks normal.
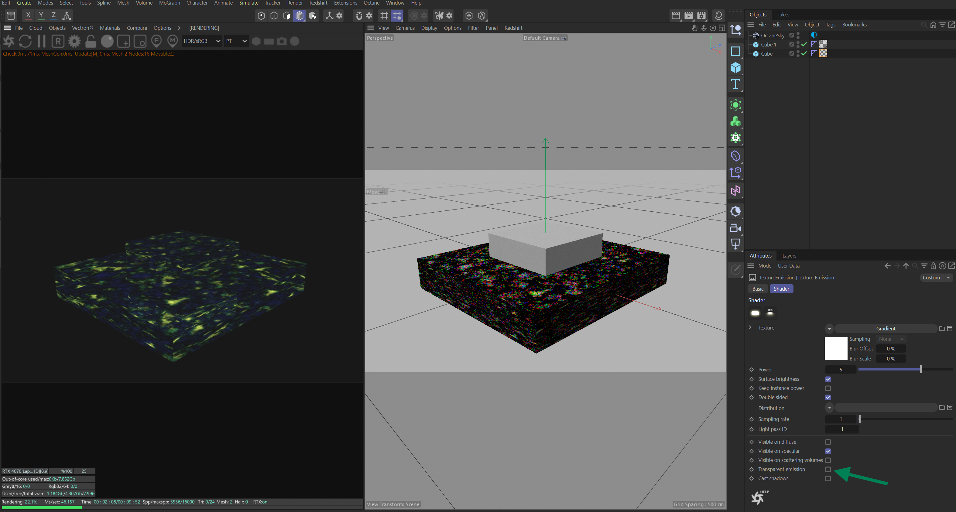
I do not think this has to do with the c4d version, since it does not look correct for me in C4C 2025.3.1 either.
However when I go into the Emission node and turn "Transparent Emission" on and off again, the result looks correct.
Screenshot 2025-10-27 105123.png
When was this scene made and with what version of Octane? Trying to find the culprit now.
Post Reply

Return to “Releases”