Hi All,
recently I noticed that all instanced object set to "render instance" are no longer rendered when the master object is nested in a hidden group (they do render correctly if set to simple "instance" but that require a lot more memory and the file become unmanageable, I have pretty huge scenes with 50k+ elements).
I know a suggested workaround is to scale the source group to 0, but sometimes the master models are shared between different models (huge cad models) that needs to be hidden at a certain point during animation or still render, doing so a lot of objects in other areas disappear, so it's not a viable solution (unless all the source models are taken out and put into a separate group, and that grup scaled to 0, but when working with huge amounts of elements this takes a lot of hours of work).
I'm pretty sure it used to work fine before since I had to reopen old files and those worked with "render instance" at the time and the files where manageable, now even with a new(ish) workstation (4090-12900k-128gb ram) I can barely rotate the view when i set all the clones to simple instance...
Probably the intention was not to load unused data into the renderer to speed up things but now it's backfiring, there is a way to force to load objects into octane even if those are hidden?
Best
Alessio
Instance Object - doesn't render if source hidden in null
Moderators: ChrisHekman, aoktar
- Liketheriver

- Posts: 47
- Joined: Thu Mar 17, 2016 12:35 pm
- Location: Italy
- Contact:
Last edited by Liketheriver on Wed Feb 12, 2025 11:57 am, edited 1 time in total.
ProArt Z690 | i9 12900k | 128GB ram | RTX 3080ti | Windows11
ProArt Z890 | Ultra 9 285K | 256GB ram | RTX 5090 | Windows 11
ProArt Z890 | Ultra 9 285K | 256GB ram | RTX 5090 | Windows 11
- Liketheriver

- Posts: 47
- Joined: Thu Mar 17, 2016 12:35 pm
- Location: Italy
- Contact:
You are the best! thanks!aoktar wrote:It's about this option. It's an optimisation flag to avoid having same mesh double times.
ProArt Z690 | i9 12900k | 128GB ram | RTX 3080ti | Windows11
ProArt Z890 | Ultra 9 285K | 256GB ram | RTX 5090 | Windows 11
ProArt Z890 | Ultra 9 285K | 256GB ram | RTX 5090 | Windows 11
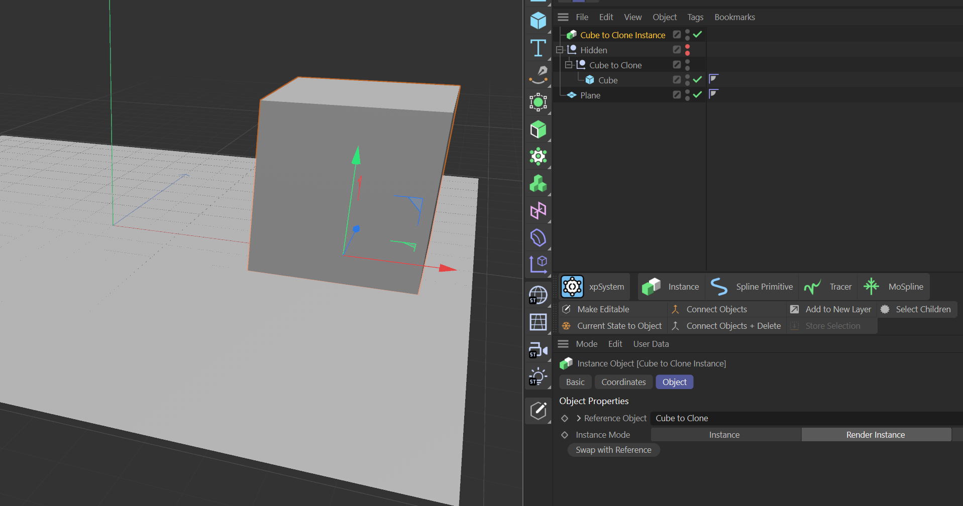
I found a good workaround for this by double nesting the desired object, you can still use it as a render instance, have it hidden, and you don't have to change any settings.
Screenshot attached below.
Screenshot attached below.
