Hi,
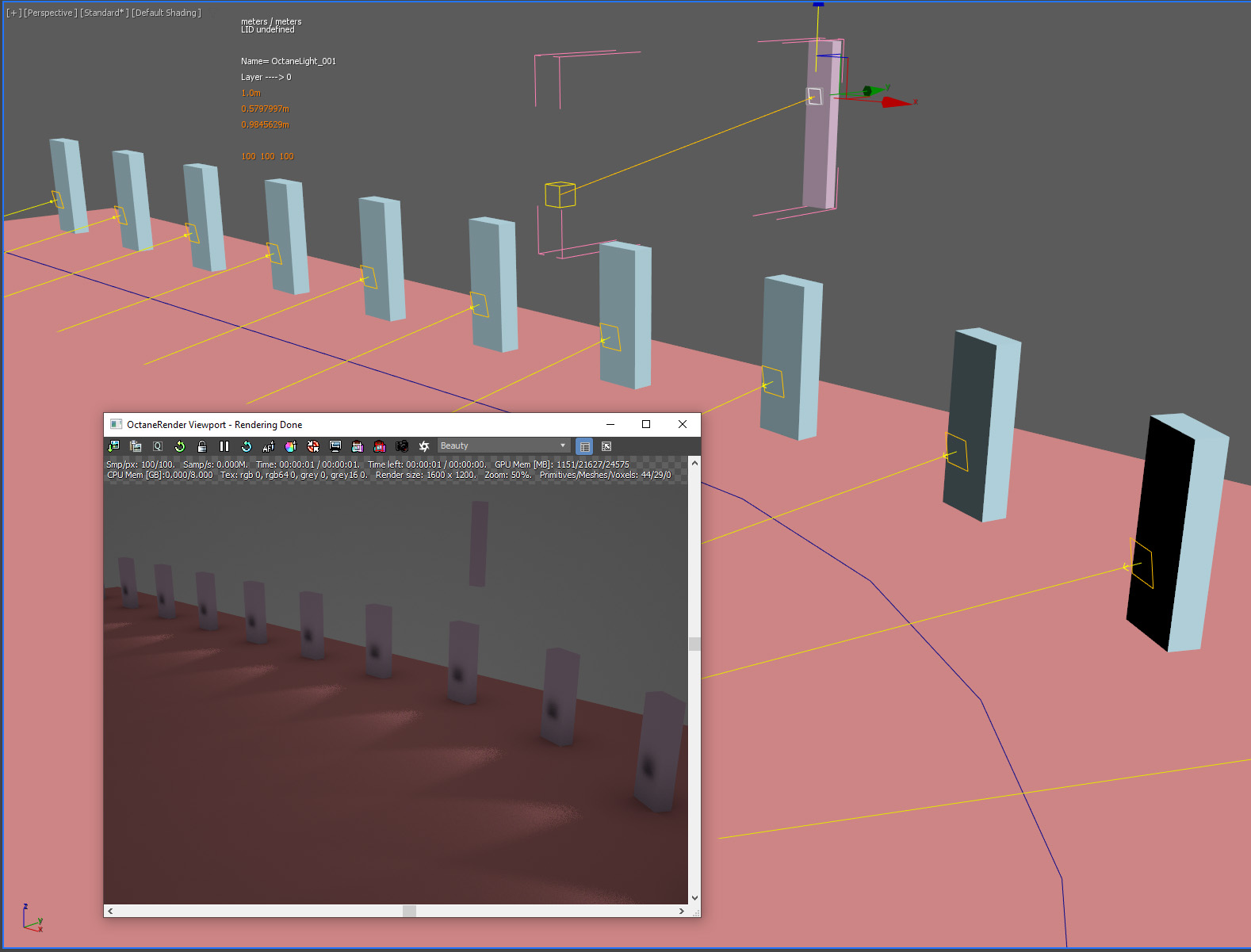
I used itoo Forest to clone a group with a light in it.
The mesh of the light make a shadow in the cloned objects, not in original one.
could it be resolved ?
Thanks
File is joined. ( max 2022 - OctaneRender® for 3ds max® v2022.1.1 - 13.20 )
Octane light with itoo FP
Forum rules
Please post only in English in this subforum. For alternate language discussion please go here http://render.otoy.com/forum/viewforum.php?f=18
Please post only in English in this subforum. For alternate language discussion please go here http://render.otoy.com/forum/viewforum.php?f=18
- Attachments
-
- PB octane.zip
- (59.99 KiB) Downloaded 95 times
YOKO Studio | win 10 64 | i7 5930K GTX 3090 | 3dsmax 2022.3 |
I think it is octane bug. Even when light is set to invisible it leaves shadow and reflectionHHbomb wrote:Hi,
I used itoo Forest to clone a group with a light in it.
The mesh of the light make a shadow in the cloned objects, not in original one.
could it be resolved ?
Thanks
File is joined. ( max 2022 - OctaneRender® for 3ds max® v2022.1.1 - 13.20 )
@ coilbook :
apart from Fp problem, if you want your mesh don't create shadow select it and in "octane object properties" window , set Visibility=0
apart from Fp problem, if you want your mesh don't create shadow select it and in "octane object properties" window , set Visibility=0
YOKO Studio | win 10 64 | i7 5930K GTX 3090 | 3dsmax 2022.3 |
