in my viewaoktar wrote:Again that's interesting nobody gives feedback for performance/stability improvements, just problems. Ok, we assume this is a really good performer. Thanks!
- more stable
- better response
- a bit faster
i´ve no RTX card.
Moderators: ChrisHekman, aoktar
Thanks for feedback!m2001 wrote:in my viewaoktar wrote:Again that's interesting nobody gives feedback for performance/stability improvements, just problems. Ok, we assume this is a really good performer. Thanks!
- more stable
- better response
- a bit faster
i´ve no RTX card.
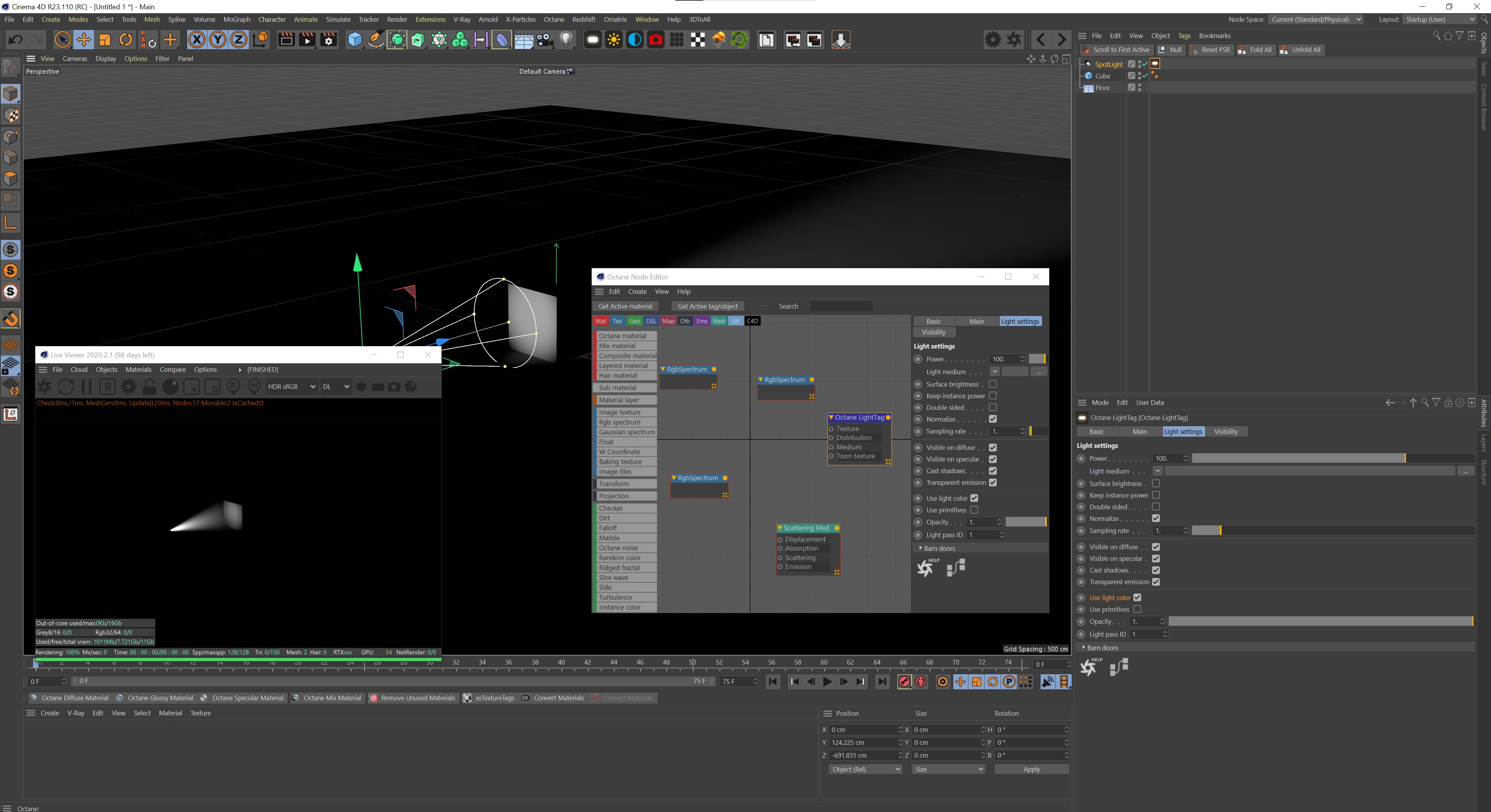
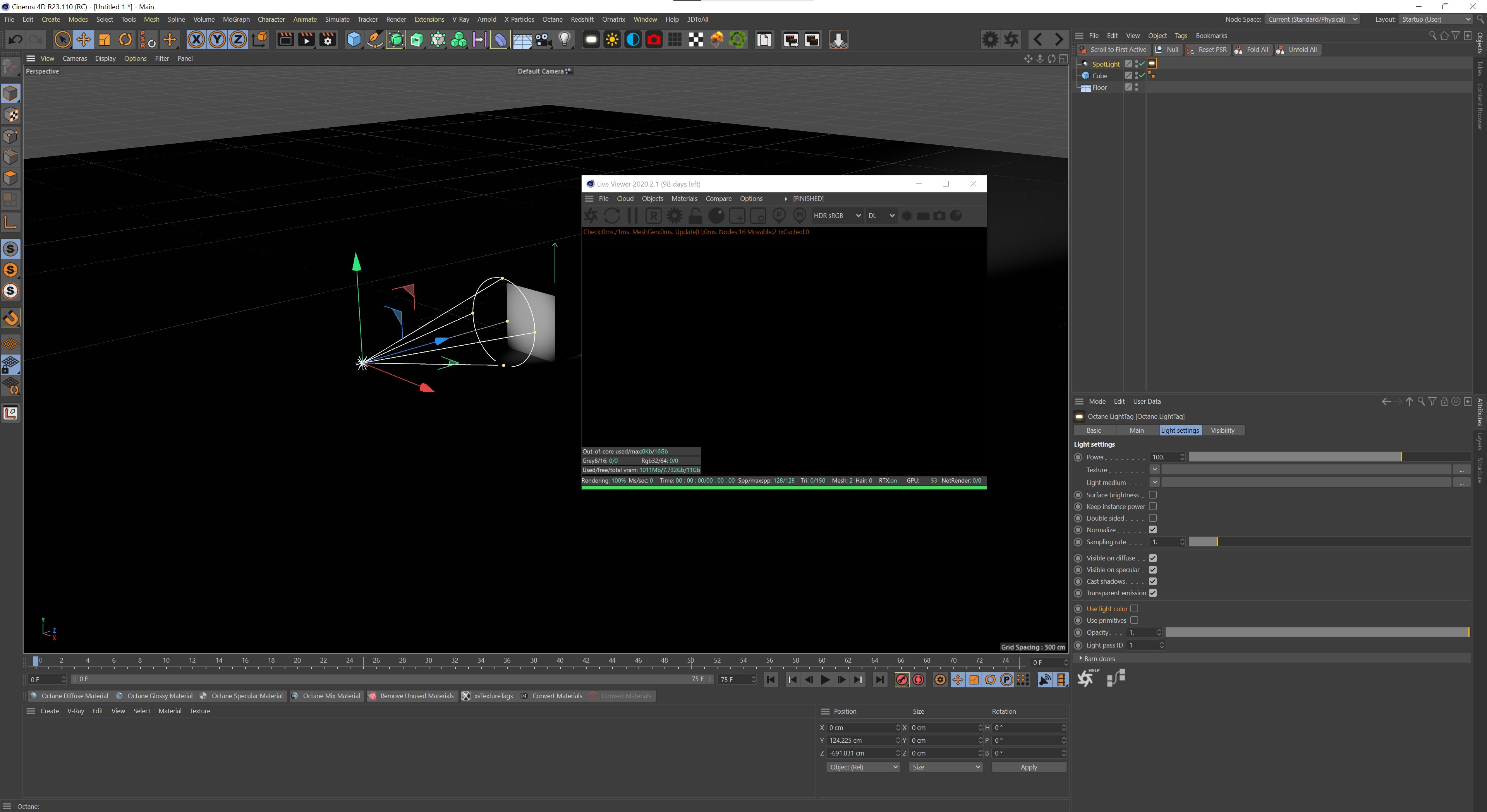
It's not about my revisions, seems like default behavior changed from core. Adding a floattexture will fix it as a work-aroundanwasif wrote:Hello aoktar,
Thanks for the update. The spotlight is broken in this release.
Attaching some snaps.
Thanks.
In general I feel it really stable, it gets better by every big update. I have only found some smaller issues (the ones I have posted along this topic)aoktar wrote:Again that's interesting nobody gives feedback for performance/stability improvements, just problems. Ok, we assume this is a really good performer. Thanks!

c4d R21.207 studio461.72 octane2020.2.1 If I turn on the preview, no object can record keyframeaoktar wrote:I can do, please give detailed info! What's OS/C4D versions? And what kind of scene?blackcat321 wrote:I have a problem. If I turn on viewport rendering, I can't record keyframes
Ahmet, octane is much much more stable when before.aoktar wrote:Again that's interesting nobody gives feedback for performance/stability improvements, just problems. Ok, we assume this is a really good performer. Thanks!
It's the same in R20. As a workaround you can set a keyframe, double click it in the timeline, and then change the value accordingly.blackcat321 wrote:c4d R21.207 studio461.72 octane2020.2.1 If I turn on the preview, no object can record keyframeaoktar wrote:I can do, please give detailed info! What's OS/C4D versions? And what kind of scene?blackcat321 wrote:I have a problem. If I turn on viewport rendering, I can't record keyframes
Not sure what's different but I can do! How do you start render and where's the LV window?blackcat321 wrote:c4d R21.207 studio461.72 octane2020.2.1 If I turn on the preview, no object can record keyframeaoktar wrote:I can do, please give detailed info! What's OS/C4D versions? And what kind of scene?blackcat321 wrote:I have a problem. If I turn on viewport rendering, I can't record keyframes