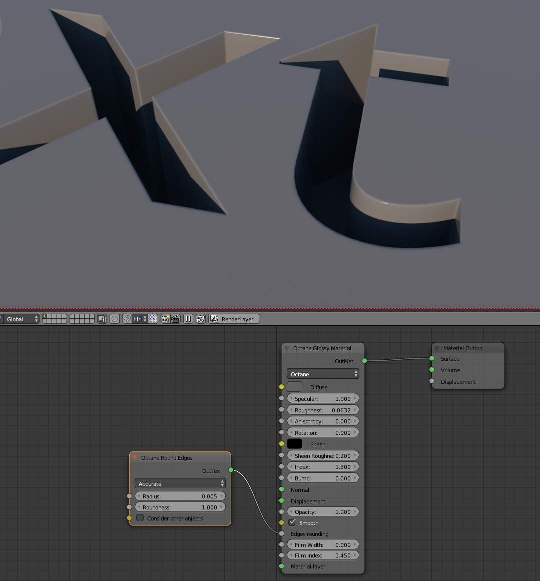
Alternatively you can try new rounded edges in Octane 2019.x (Blender 18.x)justavisitor wrote: ...
But the problem with that solution is that text edges can't be smoothed, subdivided, beveled or otherwise softened.
...
How to add a non-repeating image to an object?
CPU – i9 13900KF, 128GB RAM, GPU – RTX 4090
System – Windows 11
My Behance portfolio, Blender plugin FB support group
System – Windows 11
My Behance portfolio, Blender plugin FB support group
Another workaround to this, that should work, is creating a separate UV map with for text texture and separate UV map for the rest of the mesh.justavisitor wrote: ...
I tried the setup here, but perhaps I did something wrong:
...
CPU – i9 13900KF, 128GB RAM, GPU – RTX 4090
System – Windows 11
My Behance portfolio, Blender plugin FB support group
System – Windows 11
My Behance portfolio, Blender plugin FB support group
- justavisitor

- Posts: 242
- Joined: Sat Oct 05, 2013 5:34 pm
Thank you J.C,J.C wrote:Before you extrude and cut a hole, with text mesh, using booleans make sure the text has enough polygons to look smooth. After this you can apply boolean and bevel modifiers.justavisitor wrote:
But the problem with that solution is that text edges can't be smoothed, subdivided, beveled or otherwise softened.
That's why I tried Displacement instead...
But please let me know if I'm missing something...
The problem with the Boolean method is that I have to use the Edge Split modifier subsequently -- if I don't, there are lots of render artifacts (it's like the Edge Split magically cleans up all the geometry) -- and when I do that, I can no longer use the Bevel modifier (I asked why at Blenderartist, and a user gave me a technical reason I didn't quite get; but as far as I understood, the resulting edges are not 'real,' so no further modifiers can be applied).
So the advantage of Boolean is that the text itself is super smooth -- but the edge between the vertically engraved text and the horisontal object is a razor-sharp 90 degrees angle that can't be smoothed or beveled.
Latest OctaneRender for Blender. Windows 10, i7 quad 3.7GHz, 16GB, 2xTitan.
- justavisitor

- Posts: 242
- Joined: Sat Oct 05, 2013 5:34 pm
I don't have this Octane All Access (I believe it's called?) -- I didn't know there were any actual Blender advantages. But this definitely looks interesting, so I'll reconsider.J.C wrote:Alternatively you can try new rounded edges in Octane 2019.x (Blender 18.x)justavisitor wrote: ...
But the problem with that solution is that text edges can't be smoothed, subdivided, beveled or otherwise softened.
...
Latest OctaneRender for Blender. Windows 10, i7 quad 3.7GHz, 16GB, 2xTitan.
- justavisitor

- Posts: 242
- Joined: Sat Oct 05, 2013 5:34 pm
Thank you, I'll try that too!J.C wrote:Another workaround to this, that should work, is creating a separate UV map with for text texture and separate UV map for the rest of the mesh.justavisitor wrote: ...
I tried the setup here, but perhaps I did something wrong:
...
Latest OctaneRender for Blender. Windows 10, i7 quad 3.7GHz, 16GB, 2xTitan.