Hey,
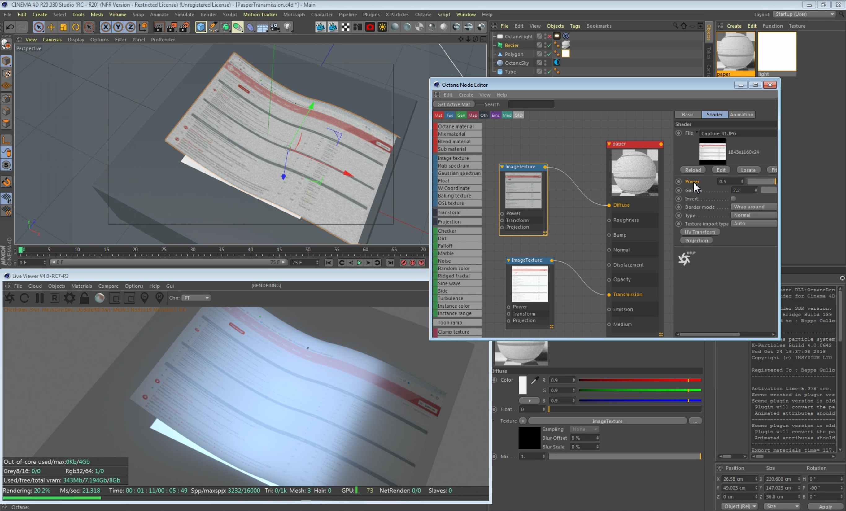
I try to do transmission on a paper.
but the transmission is only happening in the dark area of the diffuse map. which it should be inverted.
If I invert the diffuse the transmission is correct but then diffuse is wrong. as the image attached.
https://drive.google.com/file/d/1y4Vvrf ... sp=sharing
Transmission inverted ?
Moderators: ChrisHekman, aoktar
Forum rules
Before posting a bug report, please check the following:
1. That the issue has not already been disclosed
2. That the issue is specific to this plugin, and not Octane in general (Try reproducing it in Standalone)
Bugs related to the Octane Engine itself should be posted into the Standalone Support sub-forum.
All bug reports should include the information below, along with a detailed description of the issue and steps to reproduce it.
A. Operating System, including version (i.e. Win 7, OSX 10.11.2, Ubuntu 14.04, etc.)
B. Graphics Card(s) model (i.e. GTX 580 - 3GB, TITAN, etc.)
C. RAM Capacity (i.e. 6 GB)
D. Nvidia driver version (i.e. 7.50, 7.5.22)
E. OctaneRender Standalone version, if installed (i.e. 2.24.2, 2.23, etc.)
F. OctaneRender plugin version (i.e. v2.25 - 2.21)
G. Host application version, including build number if available (i.e. 3ds Max 2016 Build 18.0)
H. A detailed description of the issue and steps to reproduce it (Include Screenshots or video capture), as well as an example scene if applicable.
I. Copies of the Octane Log window and Console window outputs (full text attached as a file to your post is recommended).
Please note that reports of issues inside existing threads will be ignored/removed, and reports may be closed if the reporter does not respond to subsequent queries in the thread.
Before posting a bug report, please check the following:
1. That the issue has not already been disclosed
2. That the issue is specific to this plugin, and not Octane in general (Try reproducing it in Standalone)
Bugs related to the Octane Engine itself should be posted into the Standalone Support sub-forum.
All bug reports should include the information below, along with a detailed description of the issue and steps to reproduce it.
A. Operating System, including version (i.e. Win 7, OSX 10.11.2, Ubuntu 14.04, etc.)
B. Graphics Card(s) model (i.e. GTX 580 - 3GB, TITAN, etc.)
C. RAM Capacity (i.e. 6 GB)
D. Nvidia driver version (i.e. 7.50, 7.5.22)
E. OctaneRender Standalone version, if installed (i.e. 2.24.2, 2.23, etc.)
F. OctaneRender plugin version (i.e. v2.25 - 2.21)
G. Host application version, including build number if available (i.e. 3ds Max 2016 Build 18.0)
H. A detailed description of the issue and steps to reproduce it (Include Screenshots or video capture), as well as an example scene if applicable.
I. Copies of the Octane Log window and Console window outputs (full text attached as a file to your post is recommended).
Please note that reports of issues inside existing threads will be ignored/removed, and reports may be closed if the reporter does not respond to subsequent queries in the thread.
Hi,
instead if inverting the Diffuse texture, reduce its Power value at something like 0.5: ciao Beppe
instead if inverting the Diffuse texture, reduce its Power value at something like 0.5: ciao Beppe

