Issue with movable object in v4.00-XB3 - 6.02

3D Studio Max Plugin (Export Script Plugins developed by [gk] and KilaD; Integrated Plugin developed by Karba)
Forum rules
Please post only in English in this subforum. For alternate language discussion please go here http://render.otoy.com/forum/viewforum.php?f=18
Post Reply
Critters
Licensed Customer
Posts: 13
Joined: Mon Oct 24, 2016 2:39 am

v4.00-XB3 - 6.02 and 3DS 2018

Setup:
  • Create object
    Animate it moving or spinning fast
    Select object
    Octane > Octane Properties > Movable proxy
    Render settings > Enable motion blur
Bug:
  • When using the octane viewport and scrubbing the timeline everything looks OK
    When rendering single frames from any point in the timeline everything looks OK
    When rendering a range of frames (active time segment or range) the first frame looks OK but every subsequent frame the object is cropped in the direction of travel, as if the motion blur alpha channel is binary and the smooth transition from solid object to background is simply cut out. Even if you change the range from 0-100 to 1-100 the first frame (#1) which was bugged in the previous render is now fine and the first bugged frame is #2
It's something about rendering them back-to-back that causes it

If I save the scene, revert to version 3.08.2 - 5.12, and re-open the same scene. Everything is fine.
User avatar
paride4331
Octane Guru
Posts: 3946
Joined: Fri Sep 18, 2015 7:19 am

Hi Critters,
please, could you kindly share a sample scene setting up to reproduce your issue?
Regards
Paride
2 x Evga Titan X Hybrid / 3 x Evga RTX 2070 super Hybrid
Critters
Licensed Customer
Posts: 13
Joined: Mon Oct 24, 2016 2:39 am

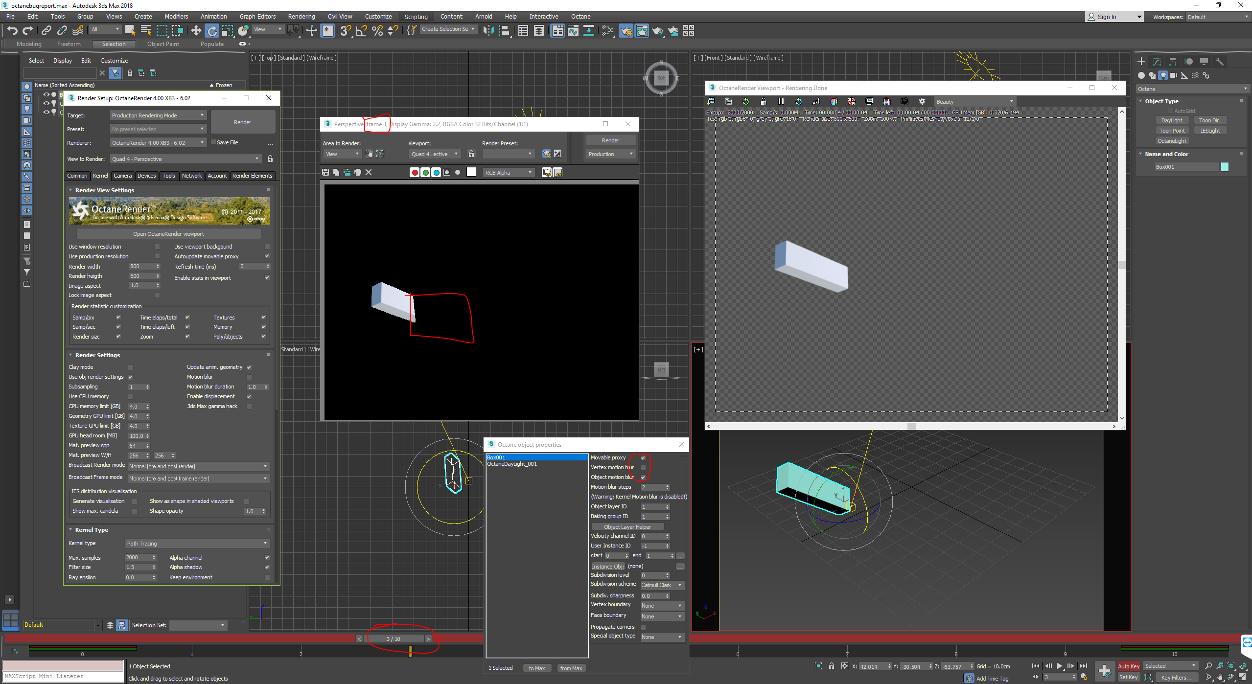
Attached is the max file as well as a screenshot of the issue.

As you can see, the octane preview viewport shows frame 3 and the max render window is also on the 3rd frame. It was set to render the sequence
If I render frame 3 on its own it is fine, only when i render a sequence does it have the issue and only after the first couple of frames
octanebugreport.PNG
Last edited by Critters on Fri Jul 13, 2018 4:23 pm, edited 1 time in total.
Critters
Licensed Customer
Posts: 13
Joined: Mon Oct 24, 2016 2:39 am

Sorry, the file didn't attach as the ,max extension wasn't allowed, i've zipped it up and attached it to this message
Attachments
octanebugreport.zip
(45.95 KiB) Downloaded 195 times
Critters
Licensed Customer
Posts: 13
Joined: Mon Oct 24, 2016 2:39 am

Interesting... the bug seems to also be related to sample count. Higher samples makes it more pronounced. See the GIF below:
movableON500_1.avi-2018-07-13_09-38-41.gif
I saw this issue first at a much lower sample count but on a much more complex scene, so maybe it's related to "effort" the renderer has to put into the image... A low poly count scene + high sample count is the same as a high poly count scene with a low sample count... maybe
Critters
Licensed Customer
Posts: 13
Joined: Mon Oct 24, 2016 2:39 am

I just re-installed OctaneRender_for_3ds_Max_3.08.2_-_5.12 and opened the same scene, it has no issue at 5000 sample count, so it is something that was introduced in OctaneRender_for_3ds_Max_4.00-XB3_-_6.02
User avatar
paride4331
Octane Guru
Posts: 3946
Joined: Fri Sep 18, 2015 7:19 am

Hi Creitters,
I found this issue last week and sent it to developers. it
It will be fixed in XB4 release.
Regards
Paride
2 x Evga Titan X Hybrid / 3 x Evga RTX 2070 super Hybrid
Post Reply

Return to “Autodesk 3Ds Max”