Hey, something weird has happened this week with my network render setup. It's all been in working order until a few days ago. I noticed my render node wasn't actually being used, even though it was online and connected. I did a few tests to find out what it was, and it turns out it stops working at a higher poly count (not even high, like 200k). What are the potential culprits for this? I have restarted everything, updated to the newest for each, new ethernet cable. It just shows NetRender 0/1.
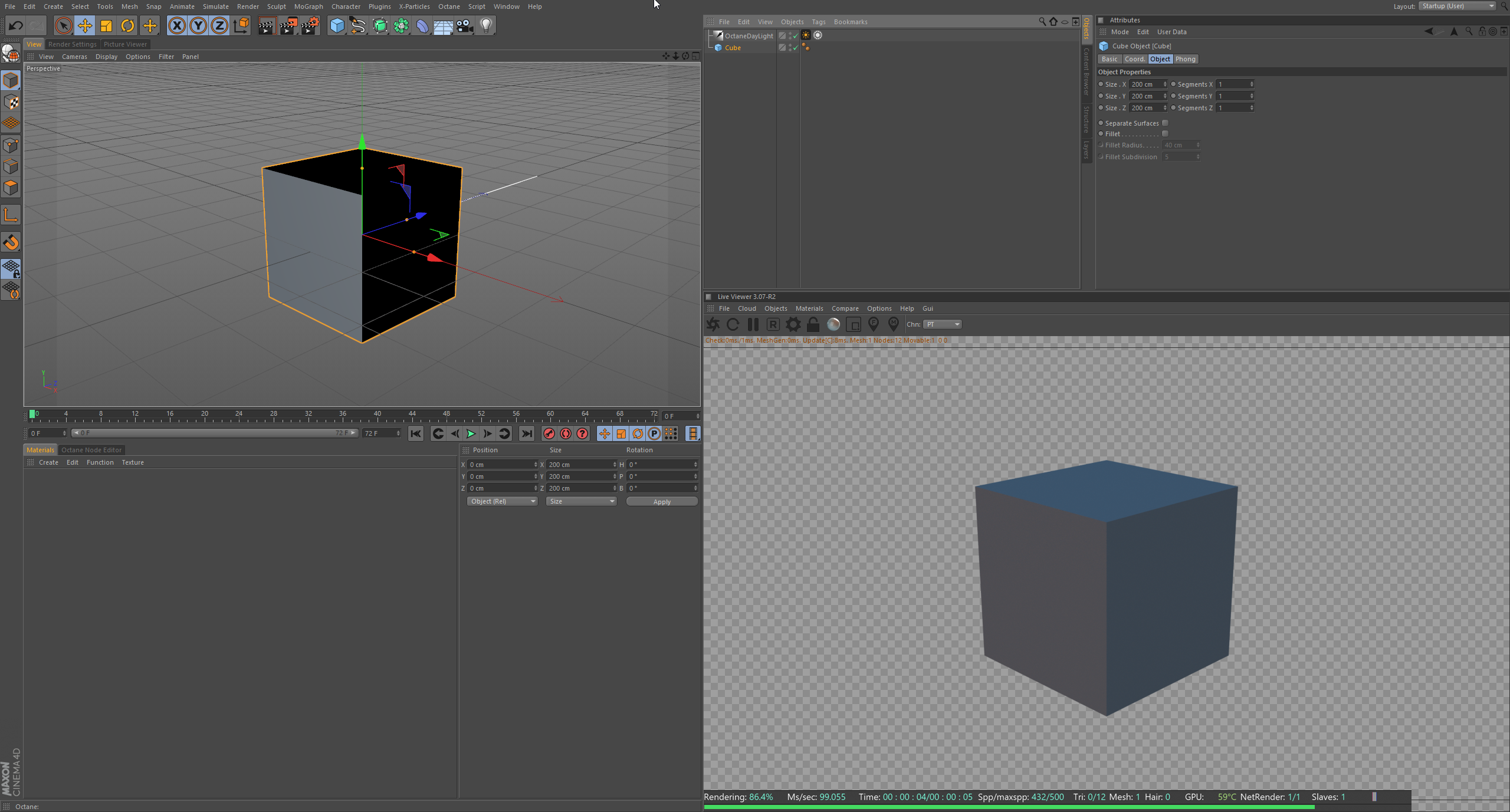
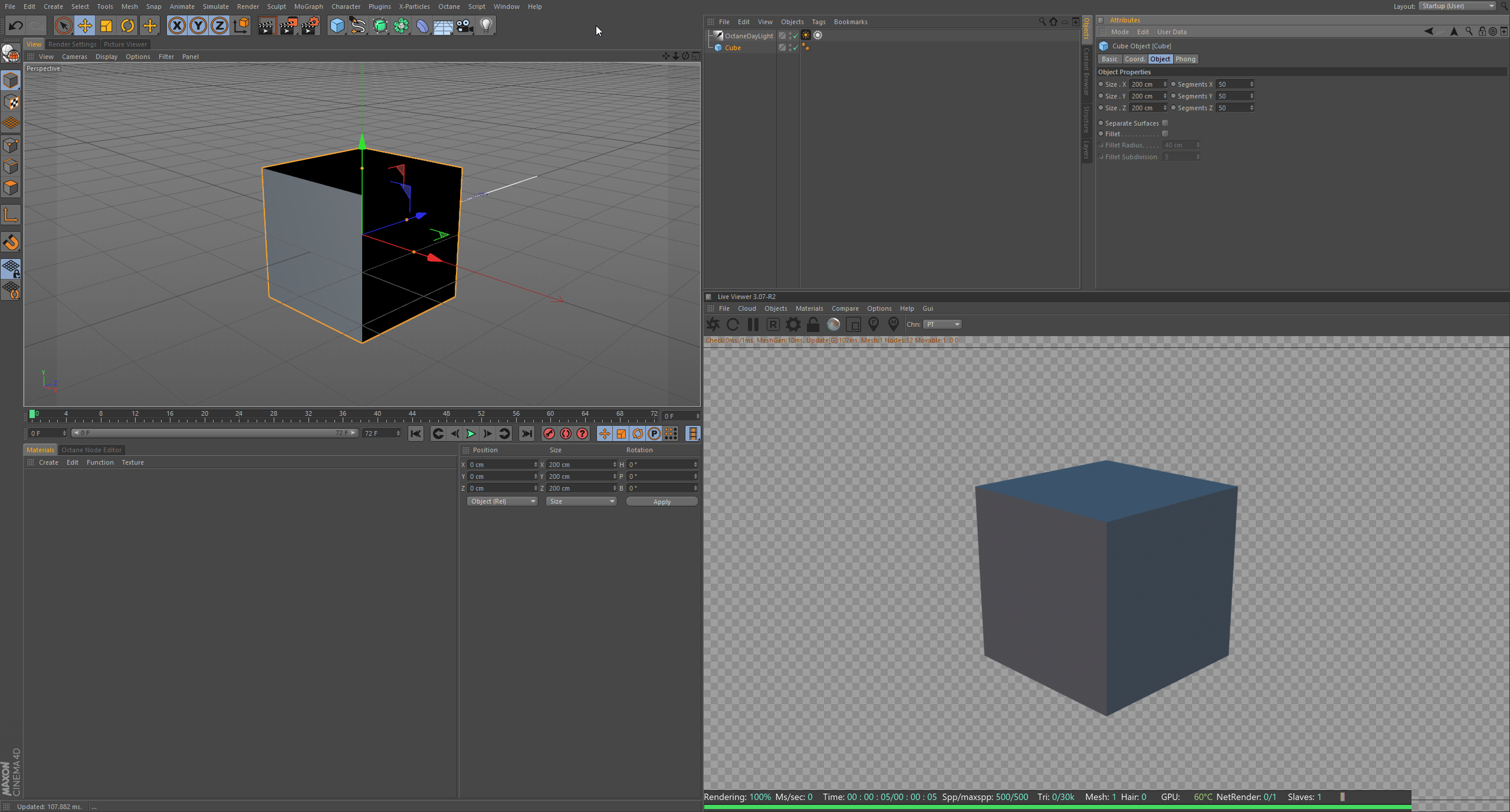
I have also noticed even when it's showing that it's working, like with only a cube on screen, it doesn't seem to actually be performing faster. Any help would be greatly appreciated! I'll attach a screenshot to show the difference in just a cubes poly count.
NetRender 0/1 with higher poly count
Moderators: ChrisHekman, aoktar
Mcanderson1121,
Have you tried checking the "Bind all" box under the network rendering tab of Octane inside C4D? Perhaps it's not actually connecting. Also check the network machine to make sure it is actually selected and connected.
I had trouble with my remote render stations not always connecting. Aoktar added this box and it has fixed all my problems. He's extremely helpful in these matters.
Hope this helps.
BC
Have you tried checking the "Bind all" box under the network rendering tab of Octane inside C4D? Perhaps it's not actually connecting. Also check the network machine to make sure it is actually selected and connected.
I had trouble with my remote render stations not always connecting. Aoktar added this box and it has fixed all my problems. He's extremely helpful in these matters.
Hope this helps.
BC
- Mcanderson1121

- Posts: 2
- Joined: Wed Jan 06, 2016 12:31 am
Thanks for the reply! I did see the new "Bind all" option in the new one, which is great! Sadly it hasn't helped me in this case. I can still have it working with just a cube there, with confirmation that the slave is online and running. It's just with any actual scene it seems it can't handle it? But that's never been the case before. So very confused what changed.Have you tried checking the "Bind all" box under the network rendering tab of Octane inside C4D? Perhaps it's not actually connecting. Also check the network machine to make sure it is actually selected and connected.
Hi,
it is possible to enable the logging with a more verbose mode in the terminal window of the slave:
viewtopic.php?f=86&t=54503#p285541
Please, check the network activity on the Slave, and try with a more consisten scene, possibly with roughly 2’ of rendering with network disabled, in order to have a better idea of the performance.
A single cube eith few sampling can be confusing.
ciao beppe
it is possible to enable the logging with a more verbose mode in the terminal window of the slave:
viewtopic.php?f=86&t=54503#p285541
Please, check the network activity on the Slave, and try with a more consisten scene, possibly with roughly 2’ of rendering with network disabled, in order to have a better idea of the performance.
A single cube eith few sampling can be confusing.
ciao beppe
