Version 3.06-TEST-3.1 (WORK IN PROGRESS BUILDS)

Sub forum for plugin releases

Moderators: ChrisHekman, aoktar

waltondt
Licensed Customer
Posts: 15
Joined: Fri Feb 12, 2016 2:28 pm

aoktar wrote:
waltondt wrote:Been testing out the build and works great, it would be awesome if you could see a black and white channel of the noise threshold to me able to help use adaptive sampling more effeciently. I find even on 4x4 it still leaves a lot of spaces noisy even on small thresholds, maybe this could increase even more.

Also love the addition in emission nodes where you just have to click to add the blackbody or texture emission nodes, it would be great if inside of these nodes (inside the texture for example) there could be even more shorcuts, maybe even customize able by user ex. adding the rgb spectrum in the texture emission

Also the ability to add custom shapes into the bokeh effect would be great for artistic effect.

Thanks for all your work!!!
Did you checked noise pass? It will give lot of visual information about it. Also check this inlifthrill's explanation for usage.
Second, I'm glad that you loved buttons for quick creations. I'm ok with more helpers. I'll check what we can do for next.
Is noise pass under beauty pass? it would be great to get that under info channels kernel to be able to view in live viewer, unless im missing something that allows you to do that

EDIT: Just found that if i enable it in render passes there is a button on bottom to switch to view it in live viewer. Thats exactly what i was looking for and totally needed to help understand it
Last edited by waltondt on Sun Mar 12, 2017 5:17 pm, edited 1 time in total.
bartolos
Licensed Customer
Posts: 38
Joined: Thu Aug 11, 2016 8:59 am

It's not possible to have the noise pass in info channels because it is inherently tied to the beauty rendering process.
But nonethless having it in LV would have been handy...
bartolos
Licensed Customer
Posts: 38
Joined: Thu Aug 11, 2016 8:59 am

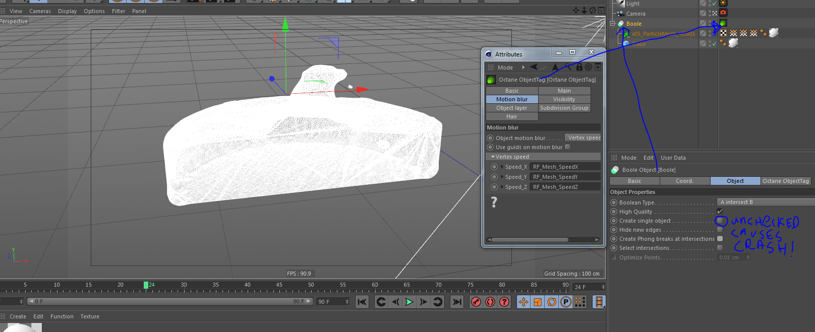
Ahmet,
There is a problem with the vertex map based motion blur which causes crash in specific case (see attached screen).

If the object with vertex maps is passed through a generator (a boolean in this case) and the Octane Object tag is applied on top, it causes crash, because one of boolean results doesn't have the vertex maps (you can see when u do Current State To Object - one part will have the vertex maps carried over, while the other part not).

I think you can fix the crash by checking if the object actually has any vertex maps tags regardless of what is in the Octane Tag, just to circumvent the crash....
mbbool2.PNG
But if I put octane tags on the source objects, and put No Motionblur on the other part, there is no crash.
mbbool1.PNG
Cheers,
B.
User avatar
aoktar
Octane Plugin Developer
Posts: 16067
Joined: Tue Mar 23, 2010 8:28 pm
Location: Türkiye
Contact:

bartolos wrote:It's not possible to have the noise pass in info channels because it is inherently tied to the beauty rendering process.
But nonethless having it in LV would have been handy...
can't understood what you mean but noise pass is automatically activated as you select "adaptive sampling".
Octane For Cinema 4D developer / 3d generalist

3930k / 16gb / 780ti + 1070/1080 / psu 1600w / numerous hw
noisyboyuk
Licensed Customer
Posts: 103
Joined: Thu Apr 21, 2016 5:28 am

Great update, thanks Otoy :)

I have 3 issues which I'm not sure if they are bugs or limitations...

1: When trying to view Alpha channel in Live View it displays off to the left all squashed up:
CINEMA 4D_2017-03-13_02-07-02.jpg
2: If I use Render Layer in settings to render shadows, I can only generate shadows for one object. For example, if I set 2 objects to ID number 1 and set the Render Layer to number 1, the shadow pass just ends up being white with no shadow. The same thing happens if I put my objects in a Null and add the Object tag to that. If I then go back and change the object ID's so that only one object has the number 1 the shadows for that object will render fine.

3: If I use Render Layer in settings to render shadows, even though the shadows are visible in the picture viewer, if I export as a multipass EXR and import into After Effects, there is no shadow information on the shadow channel. All other channels are working fine but the shadow channel is just a white alpha of the object I'm trying to render shadows for. I have tried saving out as PNG which works as it should.

Here are some images which I hope illustrate the issue:
2017-03-13_02-22-44.png
explorer_2017-03-13_02-37-38.png
ApplicationFrameHost_2017-03-13_02-38-55.png
If these aren't bugs then I apologise and would be grateful to be directed to the correct resources explaining how to work around the issues more clearly.

Thanks again :)

Kraig.
User avatar
aoktar
Octane Plugin Developer
Posts: 16067
Joined: Tue Mar 23, 2010 8:28 pm
Location: Türkiye
Contact:

noisyboyuk,
You have to assign ID2 or bigger for seperated objects. All objects are on ID1 by defaults. Also there's not any problem for shadow layers as i can see.

Check this video if it helps: https://www.youtube.com/watch?v=Zh2p295 ... e=youtu.be
Attachments
a1.jpg
Octane For Cinema 4D developer / 3d generalist

3930k / 16gb / 780ti + 1070/1080 / psu 1600w / numerous hw
Iceman9
Licensed Customer
Posts: 217
Joined: Sun Jun 09, 2013 1:22 am

Is TrinPlanar working now?

If so a sample file would be great!
User avatar
aoktar
Octane Plugin Developer
Posts: 16067
Joined: Tue Mar 23, 2010 8:28 pm
Location: Türkiye
Contact:

bartolos wrote:Ahmet,
There is a problem with the vertex map based motion blur which causes crash in specific case (see attached screen).

If the object with vertex maps is passed through a generator (a boolean in this case) and the Octane Object tag is applied on top, it causes crash, because one of boolean results doesn't have the vertex maps (you can see when u do Current State To Object - one part will have the vertex maps carried over, while the other part not).

I think you can fix the crash by checking if the object actually has any vertex maps tags regardless of what is in the Octane Tag, just to circumvent the crash....

Cheers,
B.
I'll check it if i can reproduce. thx
Octane For Cinema 4D developer / 3d generalist

3930k / 16gb / 780ti + 1070/1080 / psu 1600w / numerous hw
noisyboyuk
Licensed Customer
Posts: 103
Joined: Thu Apr 21, 2016 5:28 am

aoktar wrote:noisyboyuk,
You have to assign ID2 or bigger for seperated objects. All objects are on ID1 by defaults. Also there's not any problem for shadow layers as i can see.

Thanks dude!

I actually used ID #5 for both, I just used #1 as an example. Obviously that was a bad example to use as I didn't realise that. I will watch that video and check again to see if I can reproduce it in a new project file, hopefully it's just something I have missed.

How about viewing the alpha channel in Live Viewer? Is that something my end or a bug?

Thanks again!
valters
Licensed Customer
Posts: 79
Joined: Sun Sep 07, 2014 3:18 pm

BUG overall or on my side?
Creating diffuse material >> adding Image Texture and loading PNG texture linking to Bump = Everything is working
but
Now adding to our Image Texture Projection node = Still working
Last step..changing Projection mode to BOX or other = Bump not working

So on my side bump is working only in UV mode. BOX and others not working :oops:
Post Reply

Return to “Releases”