Hello there!
I have a problem with some converted .STEP files and wanted to know if someone else had similar problems.
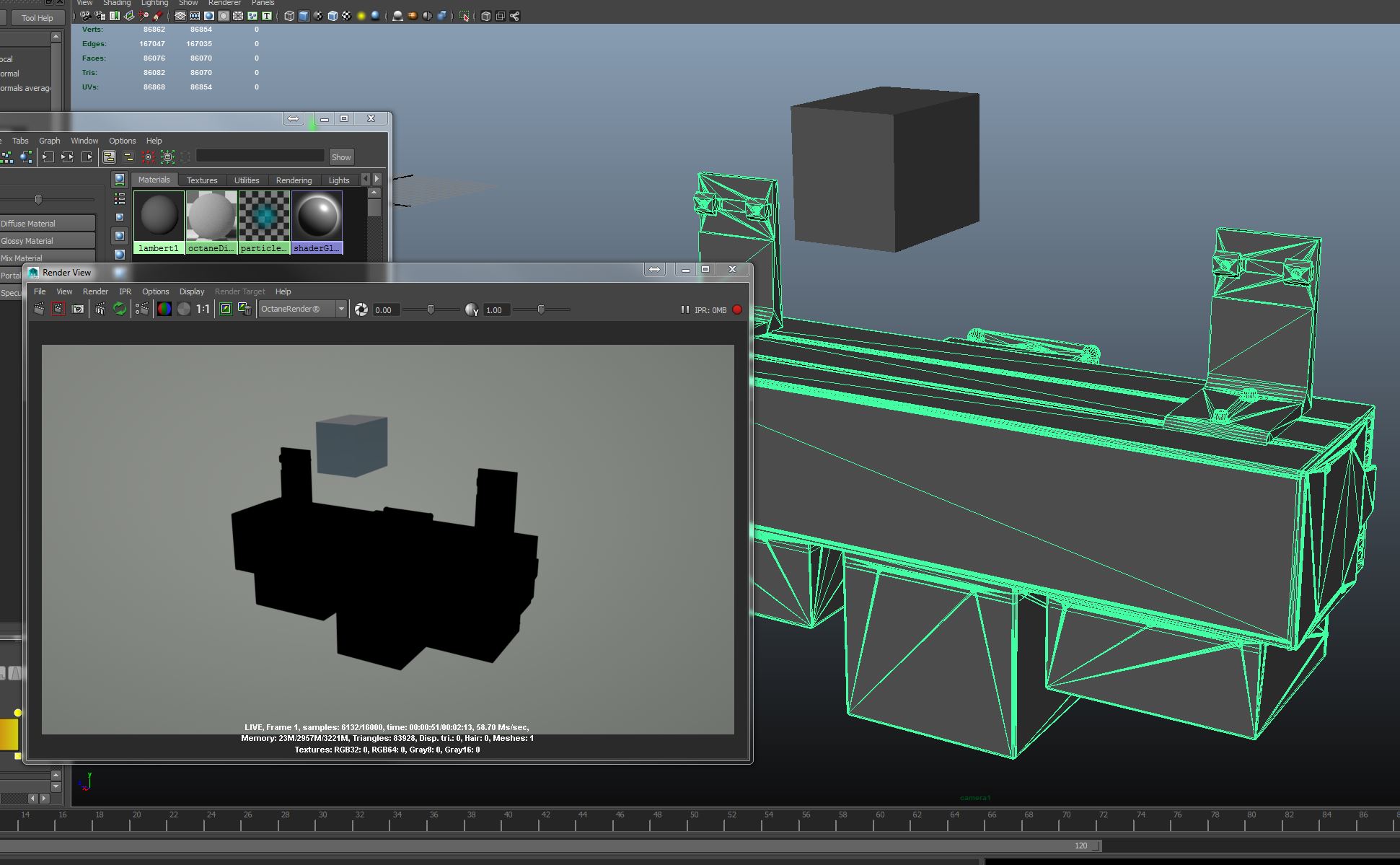
It looks like that something went wrong with the Poly Mesh.
The Mesh is not that complex (86,082 Tris) Normals seem to be ok!
Rendering with Maya Software is no Problem and it looks as expected.
The Hardware is 2x GTX 780 3GB
Any Ideas?
Thank you so much!
Daniel
IMPORTED MESH BLACK RENDER
Moderator: JimStar
- danielsiegl

- Posts: 37
- Joined: Mon Jun 30, 2014 1:32 pm
Thank you so much guys!
It looks like it is the duplicated polys problem. But i have no Idea how to get this fixed.
Anyways, I fixed it in camera settings (?)
Near Clip Plane to 1.000 and it worked. Strange.
Thank you!
Daniel
It looks like it is the duplicated polys problem. But i have no Idea how to get this fixed.
Anyways, I fixed it in camera settings (?)
Near Clip Plane to 1.000 and it worked. Strange.
Thank you!
Daniel
- itsallgoode9

- Posts: 896
- Joined: Thu Apr 03, 2014 9:04 am
- Location: New York City
- Contact:
if it's lamina faces: mesh ->cleanup then deselect all boxes except lamina faces.
if it's just two meshes that have been combined but the verts haven't been welded: mesh->separate then delete one of the meshes.
if it's just two meshes that have been combined but the verts haven't been welded: mesh->separate then delete one of the meshes.