Blender-Octane and particle system

Blender (Export script developed by yoyoz; Integrated Plugin developed by JimStar)
Post Reply
kavorka
Licensed Customer
Posts: 1351
Joined: Sat Feb 04, 2012 6:40 am

I am trying to setup grass with a particle system (hair), but when I go to render, it runs out of memory. How can I have the grass be instances?
Intel quad core i5 @ 4.0 ghz | 8 gigs of Ram | Geforce GTX 470 - 1.25 gigs of Ram
User avatar
kubicki3d
Licensed Customer
Posts: 87
Joined: Thu Aug 15, 2013 7:37 am
Location: Bydgoszcz, Poland
Contact:

Hi

In case if you haven't solved this yet:
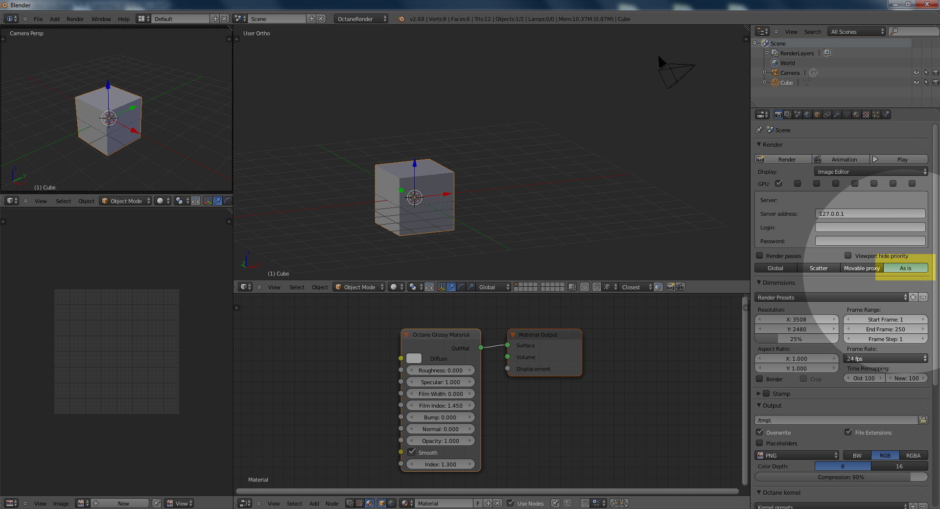
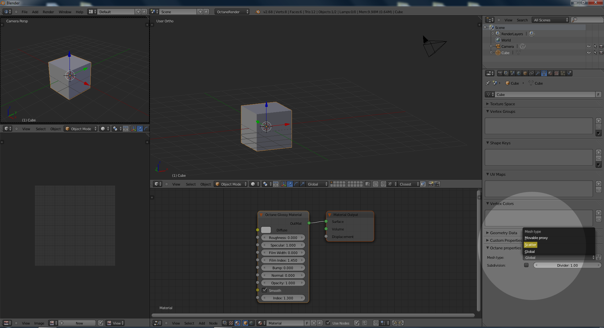
Select your grass blade and change its mesh type to "Scatter". In the render settings, set the mesh type override to "As is" (preferably) or "Scatter".
Mesh type of the grass blade
Mesh type of the grass blade
Render settings - mesh type override
Render settings - mesh type override
Hope this works for you

Cheers
Szymon
i7 5960X | 64GB RAM | Win10 Pro | ASUS X99 Pro mobo | Chieftec 1250W psu
MSI GTX 780 Ti OC 3GB | 2 x GIGABYTE GTX 780 OC 3GB on USB risers | MSI GTX 750 Ti for display
Blender + Octane | C4D + Corona
Flickr profile: http://www.flickr.com/photos/kubicki3d
Post Reply

Return to “Blender”