Hey,
Anyone know if there's any way of altering the bump depth?
ie. make it 100 or -100?
Bump depth
Moderators: ChrisHekman, aoktar
Mac Pro 5,1 Hexcore 3.33Mhz / Dual GTX 680 / 24GB Ram
C4D R14 / Octane 0.73 / SDK 1.2
C4D R14 / Octane 0.73 / SDK 1.2
Hi,
Adding ImageTexture as Float in Bump tab. Using Invert for "-100" (in your sample) and tuning with power parameter. Setting also the gamma if necessary.
Hope this will usefull.
Adding ImageTexture as Float in Bump tab. Using Invert for "-100" (in your sample) and tuning with power parameter. Setting also the gamma if necessary.
Hope this will usefull.
Win10 64bits | 3x 980 + 2x 670 + 1060 | Cubix XPander + network | Core i7 3600 MHz | 32GB | 1300w PSU
Sorry for my bad english...
Sorry for my bad english...
Thanks for the help but still really struggling to change the depth....
Dont ask me why but my client wants the tick in the back of this shield to have a depressed or debossed look to it.
The bump is only slightly visible. I've set the power/float to maximum of .1
See attached material editor.
Do you know if it's it possible to have more depth?
Thanks again
Dont ask me why but my client wants the tick in the back of this shield to have a depressed or debossed look to it.
The bump is only slightly visible. I've set the power/float to maximum of .1
See attached material editor.
Do you know if it's it possible to have more depth?
Thanks again
Mac Pro 5,1 Hexcore 3.33Mhz / Dual GTX 680 / 24GB Ram
C4D R14 / Octane 0.73 / SDK 1.2
C4D R14 / Octane 0.73 / SDK 1.2
For harder effect, you should have a look to a normal map.
But, indeed, it's a surprisingly low effect. Maybe you should have a look to the scale of your scene. The scene is maybe to big and then the bump is very low. I know Octane standalone is very sensible to the scale, it's maybe the same here. Didn't tested myself yet.
But, indeed, it's a surprisingly low effect. Maybe you should have a look to the scale of your scene. The scene is maybe to big and then the bump is very low. I know Octane standalone is very sensible to the scale, it's maybe the same here. Didn't tested myself yet.
Win10 64bits | 3x 980 + 2x 670 + 1060 | Cubix XPander + network | Core i7 3600 MHz | 32GB | 1300w PSU
Sorry for my bad english...
Sorry for my bad english...
Or, if you own MoGraph, maybe a displacement deformer will do the job?
Win10 64bits | 3x 980 + 2x 670 + 1060 | Cubix XPander + network | Core i7 3600 MHz | 32GB | 1300w PSU
Sorry for my bad english...
Sorry for my bad english...
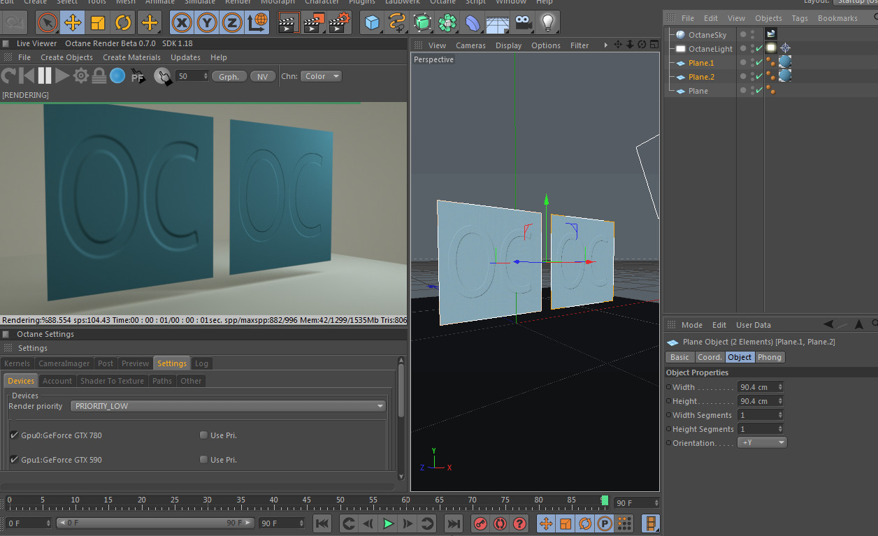
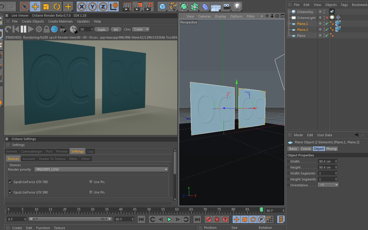
Hi,
i did a sample. Doing little blur on bump image will give more strong visual. Also some lighting effect can improve bump apperance that you can see in attached scene
i did a sample. Doing little blur on bump image will give more strong visual. Also some lighting effect can improve bump apperance that you can see in attached scene
- Attachments
-
- bump1.rar
- Sample scene
- (332.43 KiB) Downloaded 267 times
Octane For Cinema 4D developer / 3d generalist
3930k / 16gb / 780ti + 1070/1080 / psu 1600w / numerous hw
3930k / 16gb / 780ti + 1070/1080 / psu 1600w / numerous hw
Thanks for taking time out to help guys.
@atome451
the displacer is a good idea – shouldve thought about that one!
@aoktar
The blurring works a treat!
Thanks again
@atome451
the displacer is a good idea – shouldve thought about that one!
@aoktar
The blurring works a treat!
Thanks again
Mac Pro 5,1 Hexcore 3.33Mhz / Dual GTX 680 / 24GB Ram
C4D R14 / Octane 0.73 / SDK 1.2
C4D R14 / Octane 0.73 / SDK 1.2

