All DAZ Studio instancing options are not yet supported in OcDS.
Nevertheless you can use the DAZ Studio Geometry Shells to have multiple copies of the same object even with different textures in the scene.
Update / Edit:
When adding geometry shells the plugin will not lock up in any case if the object only has one surface zone.
Update / Edit 2016 06 27:
Another requirement for the lock up to happen is that DUF material conversion mode is selected.
When in AUTO or MAN material conversion mode the UI lock up event is not triggered.
- - -
- Select the geometry in the DAZ Studio Scene tab
- Create / New Geometry Shell
-> A geometry shell is placed on the same location as the original
- Use X, Y, Z translation to place the geometry shell at another location in the scene
- OcDS material autotranslation will create a default material
- Drag the material of the original on the geometry shell
Note:
The Geometry Shell will not use any more VRAM than was already used by the original
-> OctaneRender is able to detect that the textures and the object of the geometry shell are duplicates
- - -
Testscene as .duf in .zip:
The referenced "Bench" is part of the Genesis 2 Starter Essentials.
- - -
If you are interested in more advanced instancing options that work with OctaneRender standalone have a look at
Phantom Scatter
viewtopic.php?f=9&t=33791
http://scatter.phantomtechnology.nl/
- - -
Bug: Geometry Shells - UI freeze 2+ surfaces in DUF mode
Moderator: BK
Forum rules
Please keep character renders sensibly modest, please do not post sexually explicit scenes of characters.
Please keep character renders sensibly modest, please do not post sexually explicit scenes of characters.
- linvanchene

- Posts: 783
- Joined: Mon Mar 25, 2013 10:58 pm
- Location: Switzerland
Last edited by linvanchene on Mon Jun 27, 2016 3:49 pm, edited 5 times in total.
Win 10 Pro 64bit | Rendering: 2 x ASUS GeForce RTX 2080 Ti TURBO | Asus RTX NVLink Bridge 4-Slot | Intel Core i7 5820K | ASUS X99-E WS| 64 GB RAM
FAQ: OctaneRender for DAZ Studio - FAQ link collection
FAQ: OctaneRender for DAZ Studio - FAQ link collection
- linvanchene

- Posts: 783
- Joined: Mon Mar 25, 2013 10:58 pm
- Location: Switzerland
Update / Edit:
It seems the catch is:
When there are multiple surface zones on the original mesh there is a high chance that OcDS will freeze a few seconds after you use the "Create Geometry Shell" option.
Some time during the V2 builds it might have been possible to use geometry shells on objects with multiple surface zones.
Cryo Tube
http://www.daz3d.com/cryotube
CryoTube before using the Geometry Shell command
OcDS plugin window frozen after using create geometry shell command
- "Frozen" means you cannot interact anymore with OcDS in any way.
- The OcDS user interface seems to change the color like there is an additional layer below or above.
- you can also not anymore use the DAZ Studio command to create a "New Scene".
Other interactions with DAZ Studio seem to remain possible.
- - -
Other tests performed:
Tested with other objects that have multiple surface zones so far all seem to trigger the same OcDS freezing effect.
When you have the materials tab open you can notice that the geometry shell and the multiple surface zones are added to the surface tab but after that OcDS stops operating.
- - -
Steps to replicate this issue:
- Place Genesis 3 female or any object with multiple surface zones in the scene
- autoconvert to OctaneRender materials
- select object in DAZ Studio Scene tab
- use function "Create Geometry Shells"
- - -
Tested with
Daz Studio Pro BETA - version 4.9.2.70
OctaneRender for DAZ Studio 3.0.20.22 (64 bit)
- - -
It seems the catch is:
When there are multiple surface zones on the original mesh there is a high chance that OcDS will freeze a few seconds after you use the "Create Geometry Shell" option.
Some time during the V2 builds it might have been possible to use geometry shells on objects with multiple surface zones.
Cryo Tube
http://www.daz3d.com/cryotube
CryoTube before using the Geometry Shell command
OcDS plugin window frozen after using create geometry shell command
- "Frozen" means you cannot interact anymore with OcDS in any way.
- The OcDS user interface seems to change the color like there is an additional layer below or above.
- you can also not anymore use the DAZ Studio command to create a "New Scene".
Other interactions with DAZ Studio seem to remain possible.
- - -
Other tests performed:
Tested with other objects that have multiple surface zones so far all seem to trigger the same OcDS freezing effect.
When you have the materials tab open you can notice that the geometry shell and the multiple surface zones are added to the surface tab but after that OcDS stops operating.
- - -
Steps to replicate this issue:
- Place Genesis 3 female or any object with multiple surface zones in the scene
- autoconvert to OctaneRender materials
- select object in DAZ Studio Scene tab
- use function "Create Geometry Shells"
- - -
Tested with
Daz Studio Pro BETA - version 4.9.2.70
OctaneRender for DAZ Studio 3.0.20.22 (64 bit)
- - -
Win 10 Pro 64bit | Rendering: 2 x ASUS GeForce RTX 2080 Ti TURBO | Asus RTX NVLink Bridge 4-Slot | Intel Core i7 5820K | ASUS X99-E WS| 64 GB RAM
FAQ: OctaneRender for DAZ Studio - FAQ link collection
FAQ: OctaneRender for DAZ Studio - FAQ link collection
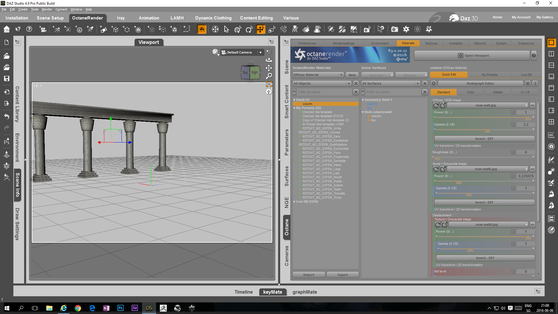
I could not reproduce this lockup with G3 or the Props->Aikanaro->NoAi-Columnwall prop. Does the column prop produce a lockup for you?
Paul
Paul
Win7/Win10/Mavericks/Mint 17 - GTX550Ti/GT640M
Octane Plugin Support : Poser, ArchiCAD, Revit, Inventor, AutoCAD, Rhino, Modo, Nuke
Pls read before submitting a support question
Octane Plugin Support : Poser, ArchiCAD, Revit, Inventor, AutoCAD, Rhino, Modo, Nuke
Pls read before submitting a support question
- linvanchene

- Posts: 783
- Joined: Mon Mar 25, 2013 10:58 pm
- Location: Switzerland
The NoAi-Columnwall does also trigger the lockup for me.face_off wrote:I could not reproduce this lockup with G3 or the Props->Aikanaro->NoAi-Columnwall prop. Does the column prop produce a lockup for you?
Paul
Tried with other props of the Genesis Starter Essentials as well.
Tried other workflows like
- no autoconversion of source object
- click on create geometry shell immediately
- different geometry shell settings
- creating a geometry shell with OcDS viewport open
-> Seems pretty consistent on my system.
If there are more than 1 surface zone OcDS lockup happens with "Create Geometry Shell"
- - -
On the positive side (weirdly enough)
using the command:
Create new node instance
and
create new node instances
actually worked
-> If you use this command to create instances you will not be able to edit the materials of the instances in OcDS.
- - -
Win 10 Pro 64bit | Rendering: 2 x ASUS GeForce RTX 2080 Ti TURBO | Asus RTX NVLink Bridge 4-Slot | Intel Core i7 5820K | ASUS X99-E WS| 64 GB RAM
FAQ: OctaneRender for DAZ Studio - FAQ link collection
FAQ: OctaneRender for DAZ Studio - FAQ link collection
I still cannot reproduce this error on the next version of the plugin. May I suggest re-testing once the new release is available.
Paul
Paul
Win7/Win10/Mavericks/Mint 17 - GTX550Ti/GT640M
Octane Plugin Support : Poser, ArchiCAD, Revit, Inventor, AutoCAD, Rhino, Modo, Nuke
Pls read before submitting a support question
Octane Plugin Support : Poser, ArchiCAD, Revit, Inventor, AutoCAD, Rhino, Modo, Nuke
Pls read before submitting a support question
- linvanchene

- Posts: 783
- Joined: Mon Mar 25, 2013 10:58 pm
- Location: Switzerland
- - -
CAN PLEASE SOMEONE ELSE TEST THIS AS WELL.
Feedback from other users would help to figure out why I can reproduce this error over and over while others can't.
Testing this should take less than two minutes and you can do it with any object that has more than one surface zone.
- - -
Daz Studio Pro BETA - version 4.9.2.70
Build 3.0.22.23 Test Release
Source:
viewtopic.php?f=44&t=51808&start=380#p278563
- - -
The behaviour remains the same as described before.
If you create a geometry shell of an object with more than one surface zone OcDS will lock up (freeze).
-> You can see that the OcDS viewport locked up because rendering stopped after 1 frame.
- - -
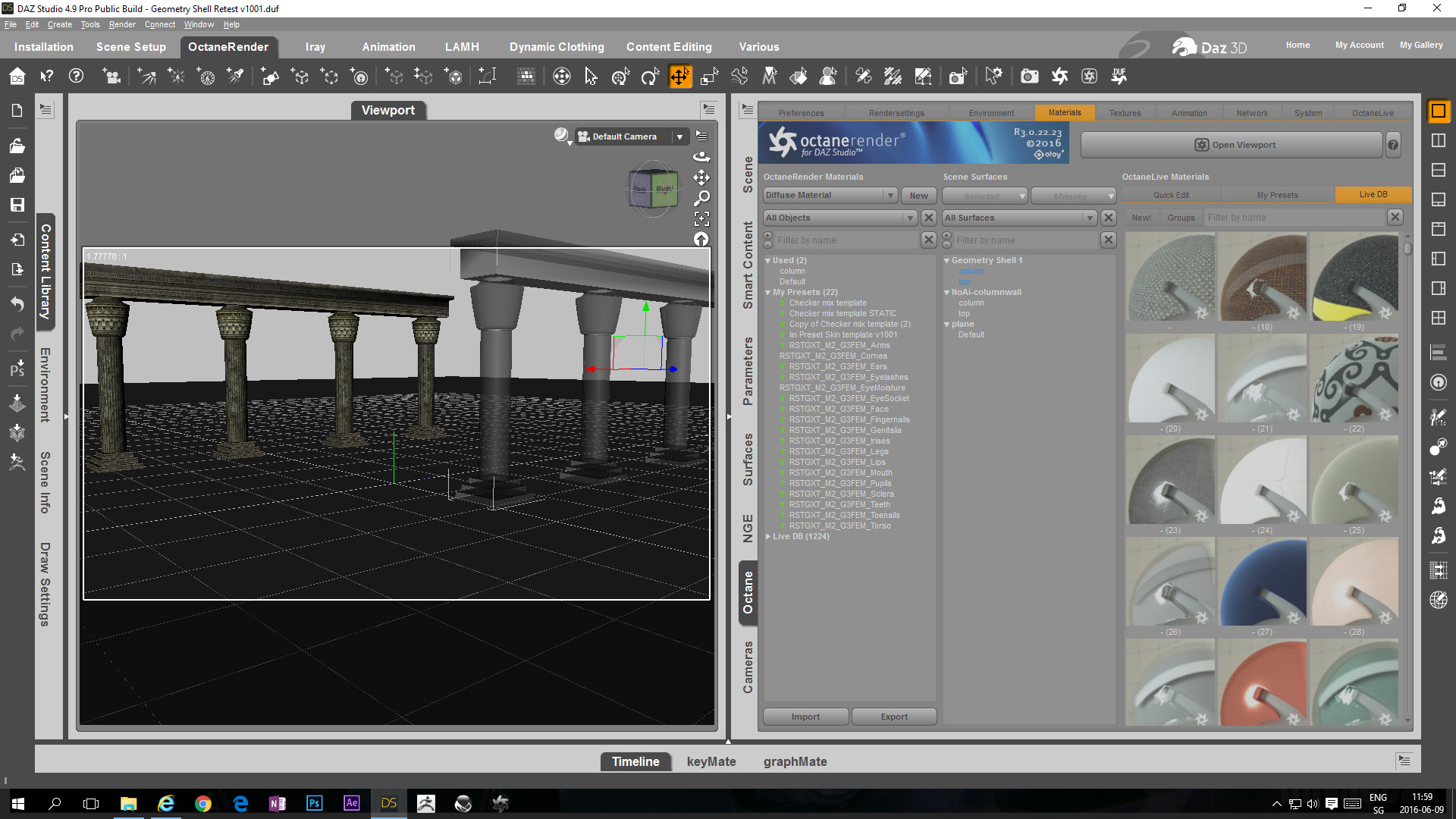
Test Scene:
- - -
Make sure to have selected the object in the scene tab when clicking on "New Geometry Shell".
Just clicking on "New Geometry Shell" of course does not trigger any lockup when nothing is selected.
When nothing is selected in the scene no geometry shell will be created.
It can be hard to actually tell if a geometry shell was created because it is placed in exactly the same location and position as the original object.
A great test if a geometry shell was created is to select the geometry shell in the DAZ Studio scene tab and then move it around with the DAZ Studio Translate tool.
Now you may notice that the Geometry shell position will not anymore be updated in the OcDS viewport.
- - -
CAN PLEASE SOMEONE ELSE TEST THIS AS WELL.
Feedback from other users would help to figure out why I can reproduce this error over and over while others can't.
Testing this should take less than two minutes and you can do it with any object that has more than one surface zone.
- - -
Retested withface_off wrote:I still cannot reproduce this error on the next version of the plugin. May I suggest re-testing once the new release is available.
Paul
Daz Studio Pro BETA - version 4.9.2.70
Build 3.0.22.23 Test Release
Source:
viewtopic.php?f=44&t=51808&start=380#p278563
- - -
The behaviour remains the same as described before.
If you create a geometry shell of an object with more than one surface zone OcDS will lock up (freeze).
-> You can see that the OcDS viewport locked up because rendering stopped after 1 frame.
- - -
Test Scene:
- - -
Make sure to have selected the object in the scene tab when clicking on "New Geometry Shell".
Just clicking on "New Geometry Shell" of course does not trigger any lockup when nothing is selected.
When nothing is selected in the scene no geometry shell will be created.
A great test if a geometry shell was created is to select the geometry shell in the DAZ Studio scene tab and then move it around with the DAZ Studio Translate tool.
Now you may notice that the Geometry shell position will not anymore be updated in the OcDS viewport.
- - -
Win 10 Pro 64bit | Rendering: 2 x ASUS GeForce RTX 2080 Ti TURBO | Asus RTX NVLink Bridge 4-Slot | Intel Core i7 5820K | ASUS X99-E WS| 64 GB RAM
FAQ: OctaneRender for DAZ Studio - FAQ link collection
FAQ: OctaneRender for DAZ Studio - FAQ link collection
- linvanchene

- Posts: 783
- Joined: Mon Mar 25, 2013 10:58 pm
- Location: Switzerland
Retested with 3.1.1.23
-> same behaviour as described before
Nevertheless while having a look how this works in Iray I found two workarounds for the OcDS lockup:
Workaround I:
When OcDS gets locked up by creating a geometry shell apply an Iray Uber Base shader to the geometry shell.
Just applying a new diffuse color to the geometry shell or changing its position does not have any effect on the "freeze" status of the OcDS plugin.
Nevertheless, applying an Iray Uber base shader does seem to trigger some kind of action that causes the OcDS plugin to get unlocked again.
- - -
Workaround II:
While it is not possible to use the "New Scene" command when OcDS is locked up you can still save and load scenes.
-> Save and load your scene to unlock OcDS.
- - -
- - -
Using those workarounds I was able to
- create a geometry shell of an object
and then
- create a node instance of both the geometry shell and the object
The cryo tube object in all white colors in the front row is the original.
The cryo tube object with a red base is the geometry shell.
The two other cryo tubes in the back row are node instances.
-> Using this combination of geometry shells and node instances you can quickly create some patterns with objects of different colors.
- - -
Keep in mind that using different type of textures for the geometry shells will also use up VRAM.
Nevertheless this may need further testing.
There were some random strange results in which using geometry shells and instance nodes resulted in actually LESS VRAM being used than just the one original object.
-> Let's blame that one on windows 10 and its strange VRAM behaviour in general.
- - -
-> same behaviour as described before
Nevertheless while having a look how this works in Iray I found two workarounds for the OcDS lockup:
Workaround I:
When OcDS gets locked up by creating a geometry shell apply an Iray Uber Base shader to the geometry shell.
Just applying a new diffuse color to the geometry shell or changing its position does not have any effect on the "freeze" status of the OcDS plugin.
Nevertheless, applying an Iray Uber base shader does seem to trigger some kind of action that causes the OcDS plugin to get unlocked again.
- - -
Workaround II:
While it is not possible to use the "New Scene" command when OcDS is locked up you can still save and load scenes.
-> Save and load your scene to unlock OcDS.
- - -
- - -
Using those workarounds I was able to
- create a geometry shell of an object
and then
- create a node instance of both the geometry shell and the object
The cryo tube object in all white colors in the front row is the original.
The cryo tube object with a red base is the geometry shell.
The two other cryo tubes in the back row are node instances.
-> Using this combination of geometry shells and node instances you can quickly create some patterns with objects of different colors.
- - -
It seems like only the memory of one object is counted in the VRAM.Is the memory of the geometry of instances and geometry shells adding up or just using up the VRAM of one object as intended?
Keep in mind that using different type of textures for the geometry shells will also use up VRAM.
Nevertheless this may need further testing.
There were some random strange results in which using geometry shells and instance nodes resulted in actually LESS VRAM being used than just the one original object.
-> Let's blame that one on windows 10 and its strange VRAM behaviour in general.
- - -
Win 10 Pro 64bit | Rendering: 2 x ASUS GeForce RTX 2080 Ti TURBO | Asus RTX NVLink Bridge 4-Slot | Intel Core i7 5820K | ASUS X99-E WS| 64 GB RAM
FAQ: OctaneRender for DAZ Studio - FAQ link collection
FAQ: OctaneRender for DAZ Studio - FAQ link collection
Is it possible that on your installation you have a template that is being applied to the duplicated shell which is causing the freeze that the rest of us do not have? Or the object you are duplicating has previously been saved with Octane data attached to it? Or perhaps your plugin Preferences have an option set with the rest of us have not got set which is triggering the problem? Applying the IRay material is causing an Octane material reload/re-conversion which is pulling it out of the frozen state.Just applying a new diffuse color to the geometry shell or changing its position does not have any effect on the "freeze" status of the OcDS plugin.
Nevertheless, applying an Iray Uber base shader does seem to trigger some kind of action that causes the OcDS plugin to get unlocked again
Paul
Win7/Win10/Mavericks/Mint 17 - GTX550Ti/GT640M
Octane Plugin Support : Poser, ArchiCAD, Revit, Inventor, AutoCAD, Rhino, Modo, Nuke
Pls read before submitting a support question
Octane Plugin Support : Poser, ArchiCAD, Revit, Inventor, AutoCAD, Rhino, Modo, Nuke
Pls read before submitting a support question
- linvanchene

- Posts: 783
- Joined: Mon Mar 25, 2013 10:58 pm
- Location: Switzerland
Thank you DrHemulen for providing feedback.
It is extremely helpful in such situations to have feedback from other users to narrow down why one user observes the behaviour and others not at all.
Which setting is preventing automatic material conversion after loading?
Which setting am I using all the time in my workflows that might be ignored by other users?
In short the result of further testing:
When loading geometry shells with multiple surface zones while in DUF material conversion mode a locked state of OcDS is triggered.
- - -
Longer version:
Test:
Which of the material conversion modes AUTO, DUF, MAN are triggering a lockup of OcDS when geometry shells with multiple surface zones are loaded?
- - -
Auto mode
"Automatic material updates after content loads" checked
"Load OctaneRender materials from .duf presets" checked
-> geometry shells of multi surface objects load without issues
Speculation: Immediately after loading a geometry shell into OcDS a material conversion is performed as expected.
- - -
Man mode
"Automatic material updates after content loads" not checked
"Load OctaneRender materials from .duf presets" not checked
-> geometry shells of multi surface objects load without issues.
Speculation: Maybe because no material conversion is expected to happen at all at any time during loading maybe OcDS is not expecting a material conversion when the geometry shells are detected and added to the OcDS surfaces tab? Therefore OcDS is not waiting for any command and scene is loading as expected.
- - -
DUF mode
"Automatic material updates after content loads" not checked
"Load OctaneRender materials from .duf presets" checked
> loading geometry shells of multi surface objects trigger a lockup.
Speculation:
Maybe this current combination of material loading and conversion options causes some unresolved issues.
- A material conversion should happen when loading user created .duf files that already contain OctaneRender material information.
- But no material conversion should happen when loading completely new objects into the scene.
Geometry shells may fall somewhere in between those criterias or may be meeting both of them because geometry shells are tied to objects already detected by OctaneRender.
This freeze or locked up state may just be symptom of waiting for a command what to do with that specific situation?
- - -
Can anyone else reproduce the described behaviour in DUF material conversion mode?
- - -
It is extremely helpful in such situations to have feedback from other users to narrow down why one user observes the behaviour and others not at all.
Your questions gave me an idea what to check and I was able to further narrow this event down...face_off wrote:Is it possible that on your installation you have a template that is being applied to the duplicated shell which is causing the freeze that the rest of us do not have? Or the object you are duplicating has previously been saved with Octane data attached to it? Or perhaps your plugin Preferences have an option set with the rest of us have not got set which is triggering the problem? Applying the IRay material is causing an Octane material reload/re-conversion which is pulling it out of the frozen state.Just applying a new diffuse color to the geometry shell or changing its position does not have any effect on the "freeze" status of the OcDS plugin.
Nevertheless, applying an Iray Uber base shader does seem to trigger some kind of action that causes the OcDS plugin to get unlocked again
Paul
Which setting is preventing automatic material conversion after loading?
Which setting am I using all the time in my workflows that might be ignored by other users?
In short the result of further testing:
When loading geometry shells with multiple surface zones while in DUF material conversion mode a locked state of OcDS is triggered.
- - -
Longer version:
Test:
Which of the material conversion modes AUTO, DUF, MAN are triggering a lockup of OcDS when geometry shells with multiple surface zones are loaded?
- - -
Auto mode
"Automatic material updates after content loads" checked
"Load OctaneRender materials from .duf presets" checked
-> geometry shells of multi surface objects load without issues
Speculation: Immediately after loading a geometry shell into OcDS a material conversion is performed as expected.
- - -
Man mode
"Automatic material updates after content loads" not checked
"Load OctaneRender materials from .duf presets" not checked
-> geometry shells of multi surface objects load without issues.
Speculation: Maybe because no material conversion is expected to happen at all at any time during loading maybe OcDS is not expecting a material conversion when the geometry shells are detected and added to the OcDS surfaces tab? Therefore OcDS is not waiting for any command and scene is loading as expected.
- - -
DUF mode
"Automatic material updates after content loads" not checked
"Load OctaneRender materials from .duf presets" checked
> loading geometry shells of multi surface objects trigger a lockup.
Speculation:
Maybe this current combination of material loading and conversion options causes some unresolved issues.
- A material conversion should happen when loading user created .duf files that already contain OctaneRender material information.
- But no material conversion should happen when loading completely new objects into the scene.
Geometry shells may fall somewhere in between those criterias or may be meeting both of them because geometry shells are tied to objects already detected by OctaneRender.
This freeze or locked up state may just be symptom of waiting for a command what to do with that specific situation?
- - -
Can anyone else reproduce the described behaviour in DUF material conversion mode?
- - -
Win 10 Pro 64bit | Rendering: 2 x ASUS GeForce RTX 2080 Ti TURBO | Asus RTX NVLink Bridge 4-Slot | Intel Core i7 5820K | ASUS X99-E WS| 64 GB RAM
FAQ: OctaneRender for DAZ Studio - FAQ link collection
FAQ: OctaneRender for DAZ Studio - FAQ link collection
