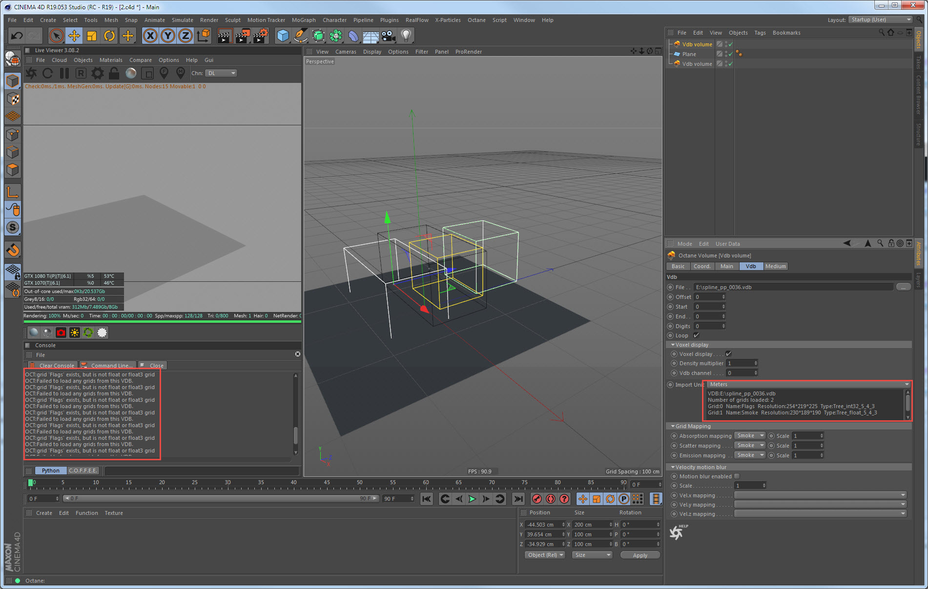
i attach you a exemple of vdb if you want to test !
hope you gonna fix this !
CHEERS !
Moderators: ChrisHekman, aoktar






I can see smoke channel in plugin but not any visible volume in renderer. What it's very strange that i can see volume if I export current scene to standalone. I'll investigate more!wrapthereal66 wrote:have you any idea ? because its a real problem for me !