Hello,
I have looked around the Octane for C4D Manual at http://www.aoktar.com/ but cannot find any details relating to the ORBX Loader object.
I understand the basics of how it works and I can get a .orbx file to load and render. The problem I am facing is that I cannot get C4D to load any kind of preview, not even a bounding box. I have used this feature about a year ago and remember that there was a blue preview available in the viewport. Using the latest build of Octane 2020.1.4 though, I cannot get any kind of preview to display in the viewport.
Here is my test.orbx file in SA
Here is the test.orbx file
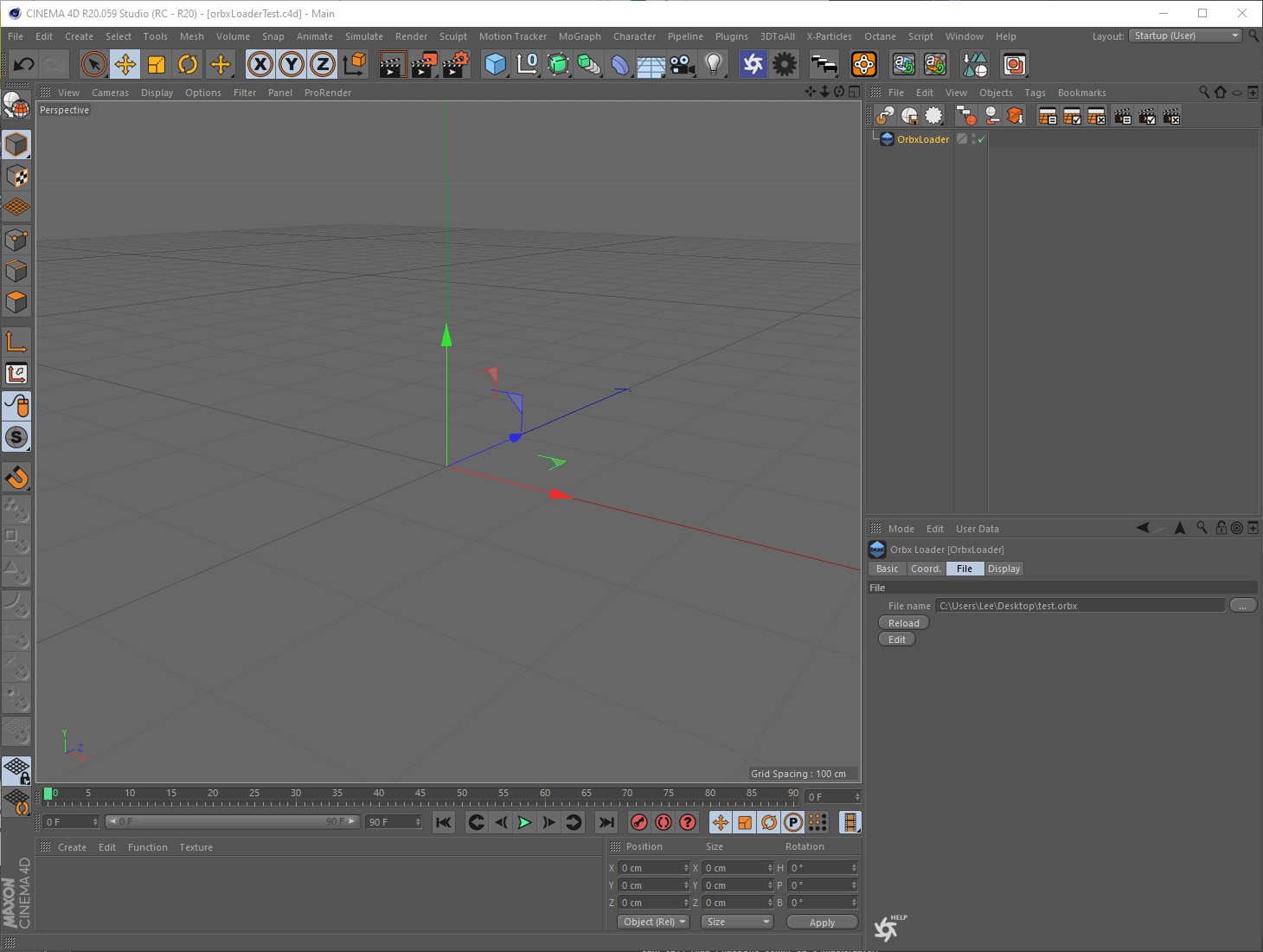
Here is the test.orbx in C4D
Here are my ORBX Loader Display attributes
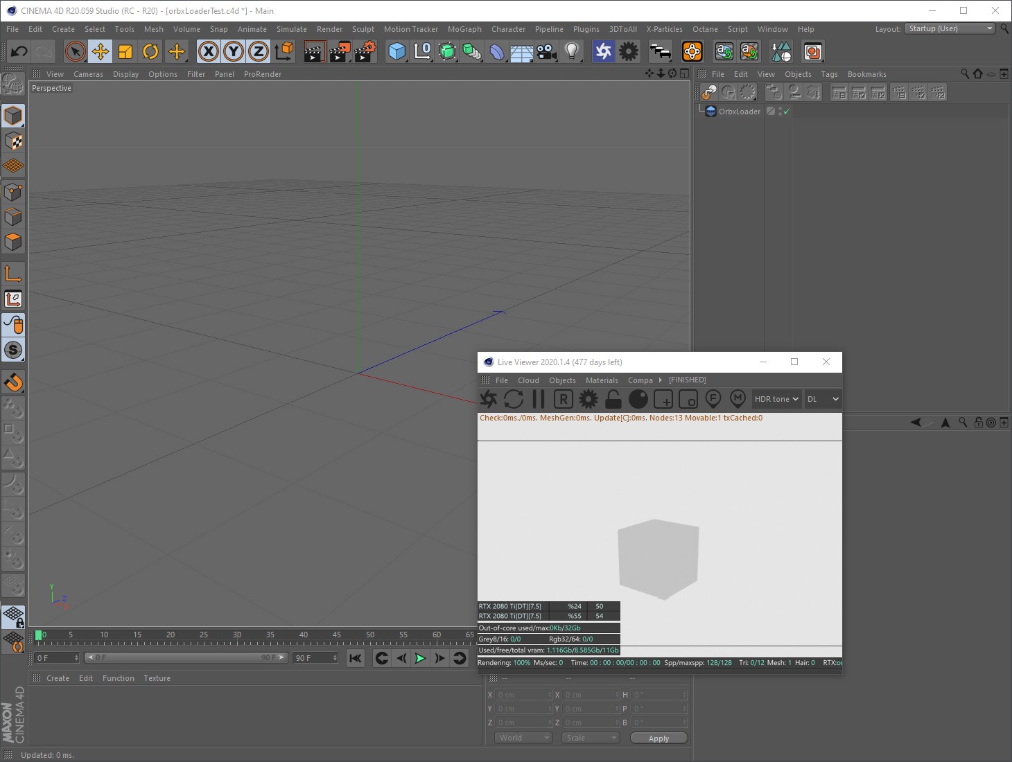
Here is the test.orbx rendering in the Live Viewer
I have tried clicking on the Help button but it does not do anything. I'm fairly sure there is no documentation covering best practices when using the ORBX Loader.
It seems to me that there should be a bounding box or a reduced wireframe proxy display and I'm fairly certain I have seen this working in the past.
Is this a bug or am I doing something wrong?
ORBX Loader
Moderators: ChrisHekman, aoktar
- leehenshall

- Posts: 184
- Joined: Sun Oct 25, 2015 5:44 pm
- Location: England
- Contact:
It can visualise the content by some wireframes.looks like your orbx doesn't meet the requirements. Or have very small amount of vertices to display. Try with more complex content and
Be sure you have render target or geometry out and other meshes are connected to this
Be sure you have render target or geometry out and other meshes are connected to this
Octane For Cinema 4D developer / 3d generalist
3930k / 16gb / 780ti + 1070/1080 / psu 1600w / numerous hw
3930k / 16gb / 780ti + 1070/1080 / psu 1600w / numerous hw
- leehenshall

- Posts: 184
- Joined: Sun Oct 25, 2015 5:44 pm
- Location: England
- Contact:
Hey Ahmet,
I originally wanted to use ORBX Loader for trees but I used a cube to make a simple test scene to share.
Here is a tree in SA
Here is the same behaviour in C4D
The ORBX is plugged into a render target. Are there any other specific requirements to get this to work?
I originally wanted to use ORBX Loader for trees but I used a cube to make a simple test scene to share.
Here is a tree in SA
Here is the same behaviour in C4D
The ORBX is plugged into a render target. Are there any other specific requirements to get this to work?
Not every object can be readable from plugin side. It's important because plugin can read some object types and extract mesh/vertex data for the viewport. Your orbxes are not recognizable for my opinion. I generate my orbx from c4d plugin. How did you do yours? Please post second scene.
Octane For Cinema 4D developer / 3d generalist
3930k / 16gb / 780ti + 1070/1080 / psu 1600w / numerous hw
3930k / 16gb / 780ti + 1070/1080 / psu 1600w / numerous hw
- leehenshall

- Posts: 184
- Joined: Sun Oct 25, 2015 5:44 pm
- Location: England
- Contact:
The tree was originally a c4d asset that was duplicated via a render instanced in my scene. I copied the asset into a new c4d scene, opened LV and then saved an orbx from there.
The palm tree is a paid asset from Evermotion so will need to send that privately. I'll try again using some other geo. Perhaps more advanced c4d primitives or models from the content browser and reply with some test scenes.
So far I have not managed to get any meshes to appear in the viewport via the orbx loader. If there are limitations it would be useful to have the rules documented, either here or in the manual.
The palm tree is a paid asset from Evermotion so will need to send that privately. I'll try again using some other geo. Perhaps more advanced c4d primitives or models from the content browser and reply with some test scenes.
So far I have not managed to get any meshes to appear in the viewport via the orbx loader. If there are limitations it would be useful to have the rules documented, either here or in the manual.
- leehenshall

- Posts: 184
- Joined: Sun Oct 25, 2015 5:44 pm
- Location: England
- Contact:
I think I have figured out why the ORBX Loader could not see the wireframe or bounding box.
When I exported my orbx from the LV, I had "all moveable" unchecked. When I tried again with this setting checked the ORBX Loader works as expected. It would be a good idea to add this somewhere in the documentation when there is time.
When I exported my orbx from the LV, I had "all moveable" unchecked. When I tried again with this setting checked the ORBX Loader works as expected. It would be a good idea to add this somewhere in the documentation when there is time.
