Area Light Not Loading Texture?

Maxon Cinema 4D (Export script developed by abstrax, Integrated Plugin developed by aoktar)

Moderators: ChrisHekman, aoktar

Post Reply
JIMipatterson
Licensed Customer
Posts: 3
Joined: Tue Jan 30, 2018 4:42 am

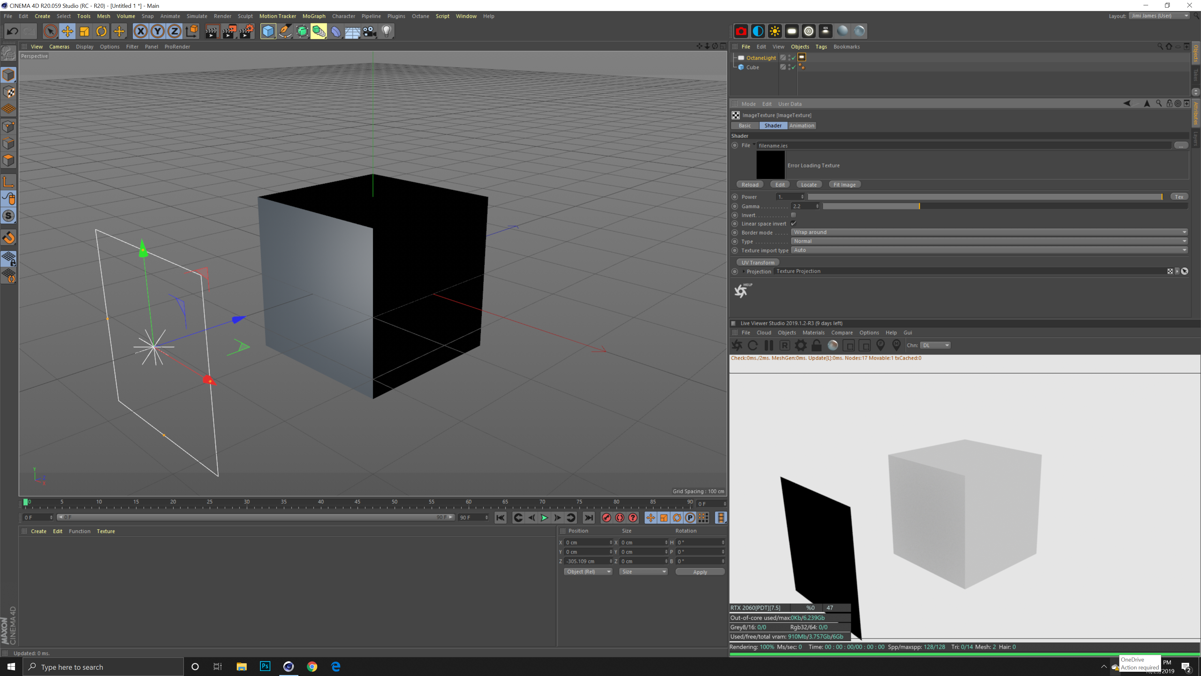
The area light, when IES is selected, has an error where it doesn't load the shader node. Can someone help me figure out how to locate this light etc in the content browser or file directory?? Ive reinstalled octane, and updated etc.
Attachments
2019-10-23.png
User avatar
aoktar
Octane Plugin Developer
Posts: 16068
Joined: Tue Mar 23, 2010 8:28 pm
Location: Türkiye
Contact:

Sorry it's just example what kind of filename it expects. Give any file from your hard disk or content browser.
Octane For Cinema 4D developer / 3d generalist

3930k / 16gb / 780ti + 1070/1080 / psu 1600w / numerous hw
JIMipatterson
Licensed Customer
Posts: 3
Joined: Tue Jan 30, 2018 4:42 am

aoktar wrote:Sorry it's just example what kind of filename it expects. Give any file from your hard disk or content browser.
Where are the lights in the content browser for octane located?
Post Reply

Return to “Maxon Cinema 4D”