Infinite plane option?

3D Studio Max Plugin (Export Script Plugins developed by [gk] and KilaD; Integrated Plugin developed by Karba)
Forum rules
Please post only in English in this subforum. For alternate language discussion please go here http://render.otoy.com/forum/viewforum.php?f=18
Post Reply
User avatar
justix
Licensed Customer
Posts: 585
Joined: Sat Feb 27, 2010 8:01 pm

Can't find the Special Object Type option in the Octane Properties as mention in earlier post, did try to play with the Variable octane_special_obj_type = 1 in the User Defined Propertie..

Hlp?
Win 7 64 | 2 X MSI AERO GtX 1070| Intel I7-6850K| 32 GB DDR4 RAM | Asus X99 II-A
User avatar
paride4331
Octane Guru
Posts: 3894
Joined: Fri Sep 18, 2015 7:19 am

Hi justix,
it's in Octane geometry proprierties modifier.
Regards
Paride
Attachments
02.jpg
2 x Evga Titan X Hybrid / 3 x Evga RTX 2070 super Hybrid
User avatar
justix
Licensed Customer
Posts: 585
Joined: Sat Feb 27, 2010 8:01 pm

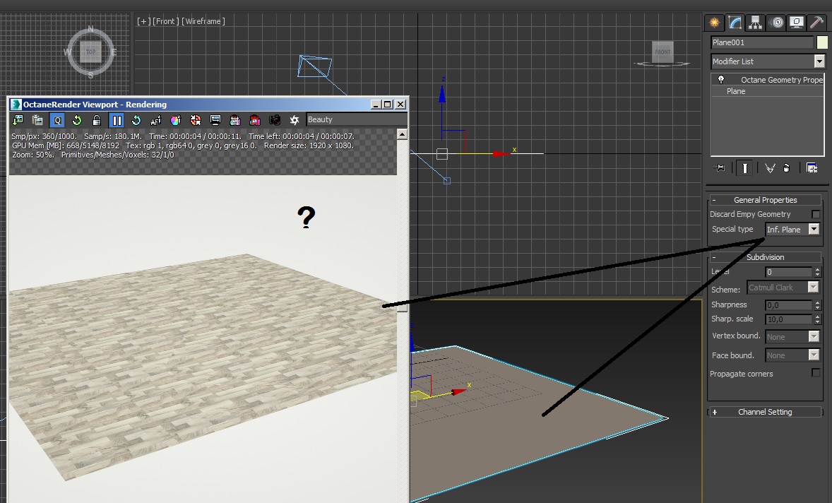
Thank Paride, but setting my plane to infinite plane does not just work ( testing OSL text tiling ) What am I doing wrong?
Attachments
Immagine.jpg
Win 7 64 | 2 X MSI AERO GtX 1070| Intel I7-6850K| 32 GB DDR4 RAM | Asus X99 II-A
User avatar
paride4331
Octane Guru
Posts: 3894
Joined: Fri Sep 18, 2015 7:19 am

Hi justix,
set yout plane to movable proxy; if it was, then check/uncheck refresh.
Regards
Paride
2 x Evga Titan X Hybrid / 3 x Evga RTX 2070 super Hybrid
Post Reply

Return to “Autodesk 3Ds Max”