Triplanar projected tex in Bump - Issue

Maxon Cinema 4D (Export script developed by abstrax, Integrated Plugin developed by aoktar)

Moderators: ChrisHekman, aoktar

Post Reply
User avatar
desire
Licensed Customer
Posts: 155
Joined: Tue Sep 24, 2013 6:30 am
Location: Russia, Nizhny Novgorod
Contact:

Hello!
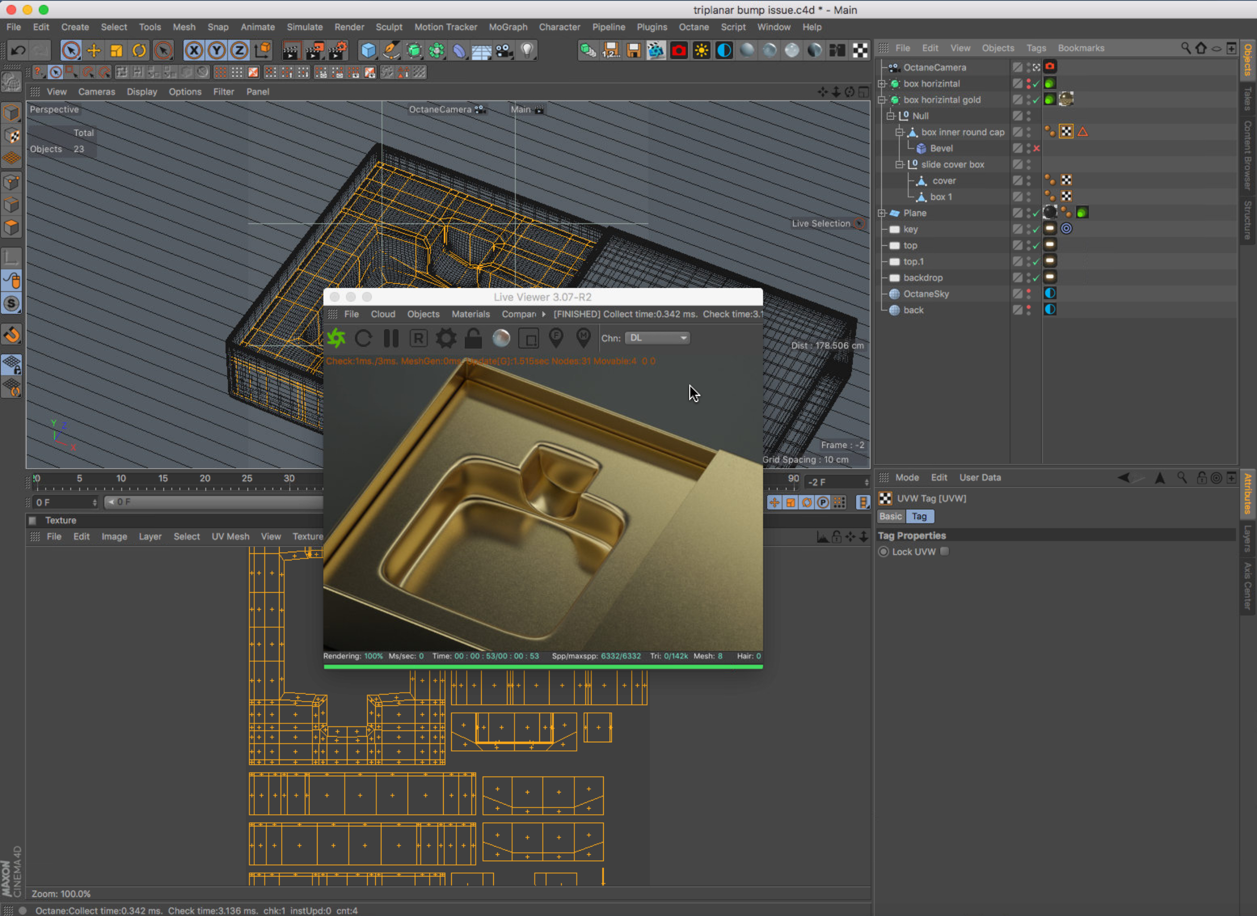
Can't reach the right settings, using Triplanar projection for image texture (and noise as well) in a Bump channel.
I use tiny Tex Power 0.0015 but in result I get these artefacts you can see in attached pic.
If Coherent Ratio is set to >0 the artefacts in final render become sharper and contrasty
Tell me please who know what I missed?

Thanks in advance.
2018-01-11_15-19-52.png
triplanar bump.zip
(1.43 MiB) Downloaded 107 times
User avatar
bepeg4d
Octane Guru
Posts: 10563
Joined: Wed Jun 02, 2010 6:02 am
Location: Italy
Contact:

Hi desire,
the material is assigned to three different parts, but the issue was present only on one mesh. Correcting the uvs of that object, the issue is gone:
68A49994-D89B-4E7D-A580-A53A0679493A.jpeg
triplanar bump issue_0001.c4d.zip
(185.98 KiB) Downloaded 107 times
ciao beppe
User avatar
desire
Licensed Customer
Posts: 155
Joined: Tue Sep 24, 2013 6:30 am
Location: Russia, Nizhny Novgorod
Contact:

Thank you very much bepeg4d for solution and attached scene!
I just thought that the beauty of Triplanar projection is to not worry about UV :?
User avatar
bepeg4d
Octane Guru
Posts: 10563
Joined: Wed Jun 02, 2010 6:02 am
Location: Italy
Contact:

Hi desire,
you are welcome ;)
about uvs, yes, unless you choose UVW Mapping or Mesh UV as projection type, in those cases, the uvs are taken into account.
ciao beppe
Post Reply

Return to “Maxon Cinema 4D”