Hi guys, just a quick one:
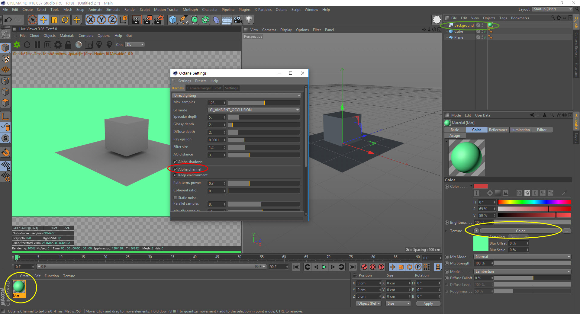
Is there a way to make the render window background a solid color? (i.e. Black) if Alpha Channel is ticked on? Instead of the greyed out checkerboard?
This would incredibly help with the project I'm working at the moment.
Thanks in advance
[Quick Question] Background color for render window?
Moderators: ChrisHekman, aoktar
use c4d material with color over a background object. Be sure that you have alpha enabled on kernels.
Octane For Cinema 4D developer / 3d generalist
3930k / 16gb / 780ti + 1070/1080 / psu 1600w / numerous hw
3930k / 16gb / 780ti + 1070/1080 / psu 1600w / numerous hw
- stefanmathez

- Posts: 27
- Joined: Tue Mar 28, 2017 7:39 pm
Check this pleasestefanmathez wrote:Hey aoktar, thanks but I can't seem to make it work?aoktar wrote:use c4d material with color over a background object. Be sure that you have alpha enabled on kernels.
Octane For Cinema 4D developer / 3d generalist
3930k / 16gb / 780ti + 1070/1080 / psu 1600w / numerous hw
3930k / 16gb / 780ti + 1070/1080 / psu 1600w / numerous hw
- stefanmathez

- Posts: 27
- Joined: Tue Mar 28, 2017 7:39 pm
Thanks solved.aoktar wrote:Check this pleasestefanmathez wrote:Hey aoktar, thanks but I can't seem to make it work?aoktar wrote:use c4d material with color over a background object. Be sure that you have alpha enabled on kernels.
