Using alpha with an imageTexture

Maxon Cinema 4D (Export script developed by abstrax, Integrated Plugin developed by aoktar)

Moderators: ChrisHekman, aoktar

Post Reply
nomagnolia
Licensed Customer
Posts: 2
Joined: Tue Aug 09, 2016 2:49 pm

Possibly the stupidest noob question here - so apologies in advance. Apparently "alpha" is too common a term to search for on the forums (some mistake?!)

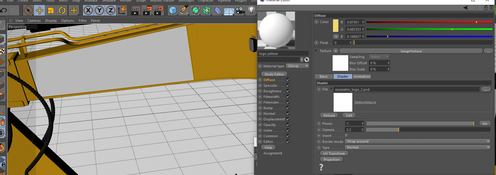
I'm trying to load a texture which has alpha into an imagetexture node. I've tried png, psd, tga, tif - and none of them work. Using PSDs in C4D usually means you have to select the layers you want to use, but the imagetexture node doesn't seem to have that option. The image is just a square 3k texture with a logo on transparent background; I've created a separate alpha channel in Photoshop in case it needed that, but that didn't fix anything.

Choosing "Type -> Alpha" seems to treat the *visible* (RGB) data as the alpha channel, so in this case I get a whilte-out logo on black BG, which I don't want. I've attached a screenshot of the setup - the logo needs to appear in what is currently a white patch on the digger arm.

How do I use the alpha channel in the normal way like it works on every other piece of graphics software? :?
Attachments
texturing.jpg
nomagnolia
Licensed Customer
Posts: 2
Joined: Tue Aug 09, 2016 2:49 pm

thanks Beppe! What was also throwing me was I didn't realise you have to reload the scene in the Octane viewer after changing transparency, otherwise it doesn't catch up. Works perfectly now :)
Post Reply

Return to “Maxon Cinema 4D”