Hi,
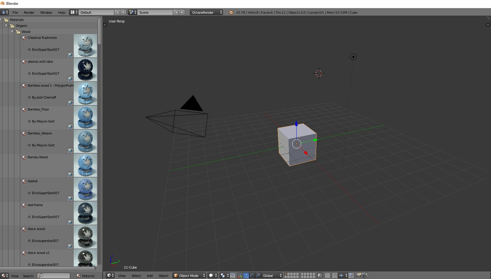
I would like to inform you that there is still bluish tint on the thumbnails in Octane for Blender 3.07 - 13.4 [STABLE] .
The thumbnails now are correctly orientated (not upside down) but colors are still incorrect.
Please see attached screenshot.
Maybe it is important - I have Windows 10.
Thanks in advance!
Thumbnails bluish tint
Hi brewiq,
Thanks for your report.
Could you please clean the cache and check again?
Default preview cache location
- windows
- C:\Users\[YOUR USER NAME]\AppData\Roaming\Blender Foundation\Blender\2.78\datafiles\livedb\127.0.0.1\previews
- C:\Users\[YOUR USER NAME]\livedb\client\previews
- osx
- /home/[YOUR USER NAME]/livedb/client/previews/
- /Users/[YOUR USER NAME]/Library/Application Support/Blender/2.78/datafiles/livedb/127.0.0.1/previews/
- linux
- /home/[YOUR USER NAME]/livedb/client/previews/
PS: It will take 5 minutes around for rebuilding the preview cache.
Thanks for your report.
Could you please clean the cache and check again?
Default preview cache location
- windows
- C:\Users\[YOUR USER NAME]\AppData\Roaming\Blender Foundation\Blender\2.78\datafiles\livedb\127.0.0.1\previews
- C:\Users\[YOUR USER NAME]\livedb\client\previews
- osx
- /home/[YOUR USER NAME]/livedb/client/previews/
- /Users/[YOUR USER NAME]/Library/Application Support/Blender/2.78/datafiles/livedb/127.0.0.1/previews/
- linux
- /home/[YOUR USER NAME]/livedb/client/previews/
PS: It will take 5 minutes around for rebuilding the preview cache.

