Disable Light reflection

Maxon Cinema 4D (Export script developed by abstrax, Integrated Plugin developed by aoktar)

Moderators: ChrisHekman, aoktar

Post Reply
TomiKaraman
Licensed Customer
Posts: 18
Joined: Thu Sep 22, 2016 11:16 pm

How can I disable light reflection on other objects ? If this has been solved somewhere else can you please provide a link?
I have tried OPACITY, GENERAL OPACITY, OCTANE OBJECT TAG.. nothing seems to fix it

Thanks!
User avatar
bepeg4d
Octane Guru
Posts: 10469
Joined: Wed Jun 02, 2010 6:02 am
Location: Italy
Contact:

Hi TomiKaraman,
please, can you post a screenshot of what you are going to achieve?
Thanks,
ciao beppe
TomiKaraman
Licensed Customer
Posts: 18
Joined: Thu Sep 22, 2016 11:16 pm

Hi beppe!

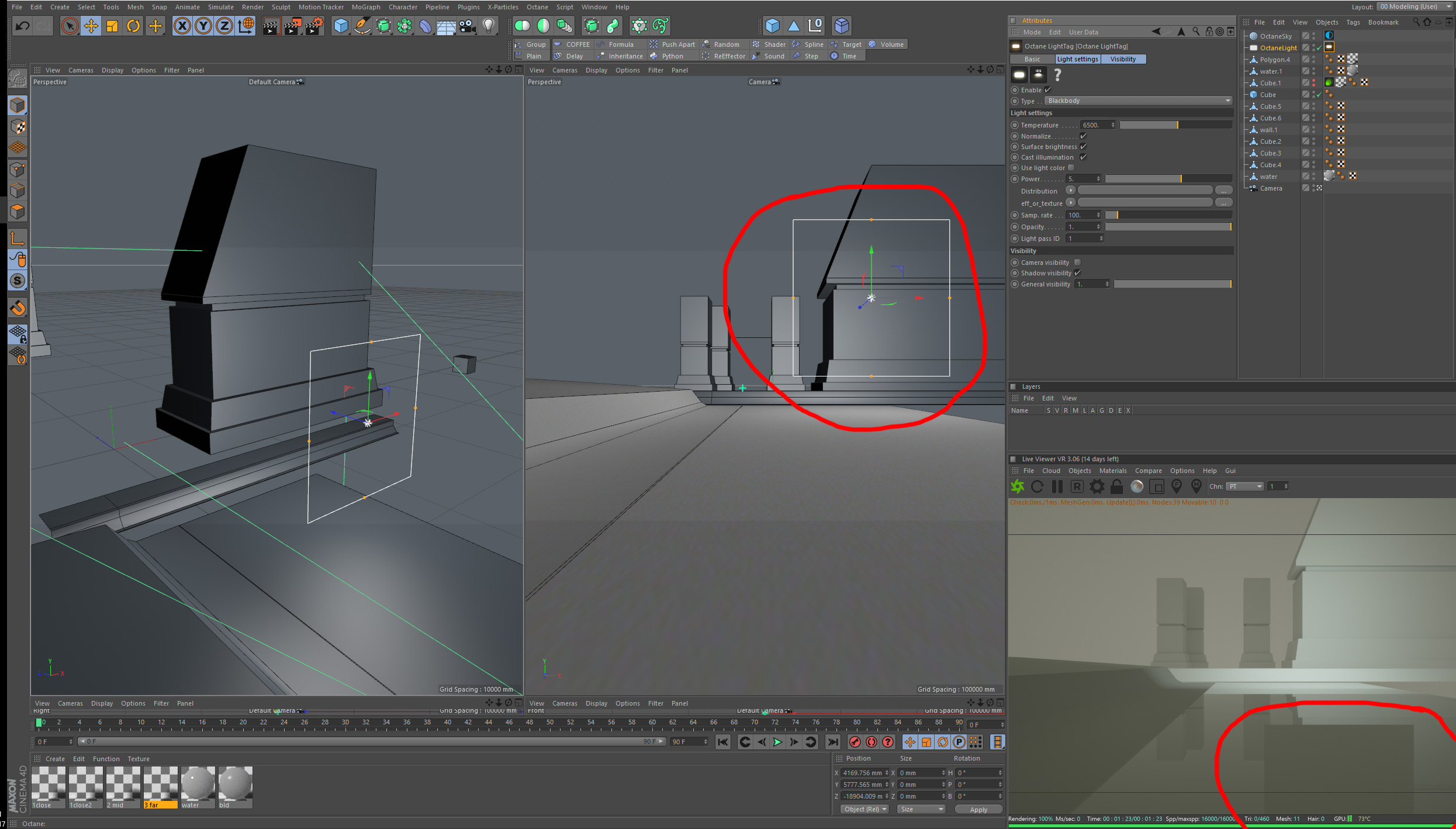
I am trying to figure out how to disable the light reflection on the water surface. Have a look at the printscreen. Thanks!!
Attachments
capture.jpg
User avatar
aoktar
Octane Plugin Developer
Posts: 16068
Joined: Tue Mar 23, 2010 8:28 pm
Location: Türkiye
Contact:

TomiKaraman wrote:Hi beppe!

I am trying to figure out how to disable the light reflection on the water surface. Have a look at the printscreen. Thanks!!
Hi why don't you change opacity in light tag? It's opacity for applied material to emissive geometry.
Octane For Cinema 4D developer / 3d generalist

3930k / 16gb / 780ti + 1070/1080 / psu 1600w / numerous hw
TomiKaraman
Licensed Customer
Posts: 18
Joined: Thu Sep 22, 2016 11:16 pm

Thanks Aoktar! It works !
Post Reply

Return to “Maxon Cinema 4D”